EasyManua.ls Logo

doble M4151 - Page 98

doble M4151
204 pages
Print Icon
To Next Page IconTo Next Page
To Next Page IconTo Next Page
To Previous Page IconTo Previous Page
To Previous Page IconTo Previous Page
Loading...
Avoiding Problems
4-8 72A-1230 Rev. F
July 22, 2005
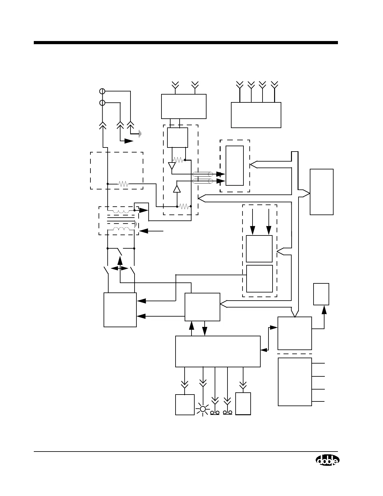
Figure 4.1 M4100 Block Diagram
LV
Blue
LV
Red
Guard
Front
Panel
Board
(04D-0536)
Red
1000V
100V
Blue
Field
Calibration
Reference
(03D-1051)
High Voltage
HV Pothead
Main Reference
Assembly
(03D-1052)
Reference
Resistor
Guard Mode Switch Board
(04D-0551)
Mode
Switch
Guard Board
(04D-0527
A/D Converter
18-Bit
200V 12kV
Transformer
DSP/CPU
Board
(04D-0520)
Timing Board (04D-0533)
Sine
Wave
Generator
Time
Base
Generator
Crystal
Line Sync
Safety
Board
(04D-0544)
Amplifier
Assembly
(03D-1055-01)
Safety Relays
Fan
I/O
Protection
Board
(04D-0546)
Heater/
Temperature
Controller
Board
Low Voltage
Power Supply
Board
(384-0138)
+5V
–5V
+15V
–15V
M4200c
Controller
Temp/
Humidity
Sensor
RS/232
Safety Switches
Backplane Bus
Strobe
Test Cable

Table of Contents

Related product manuals