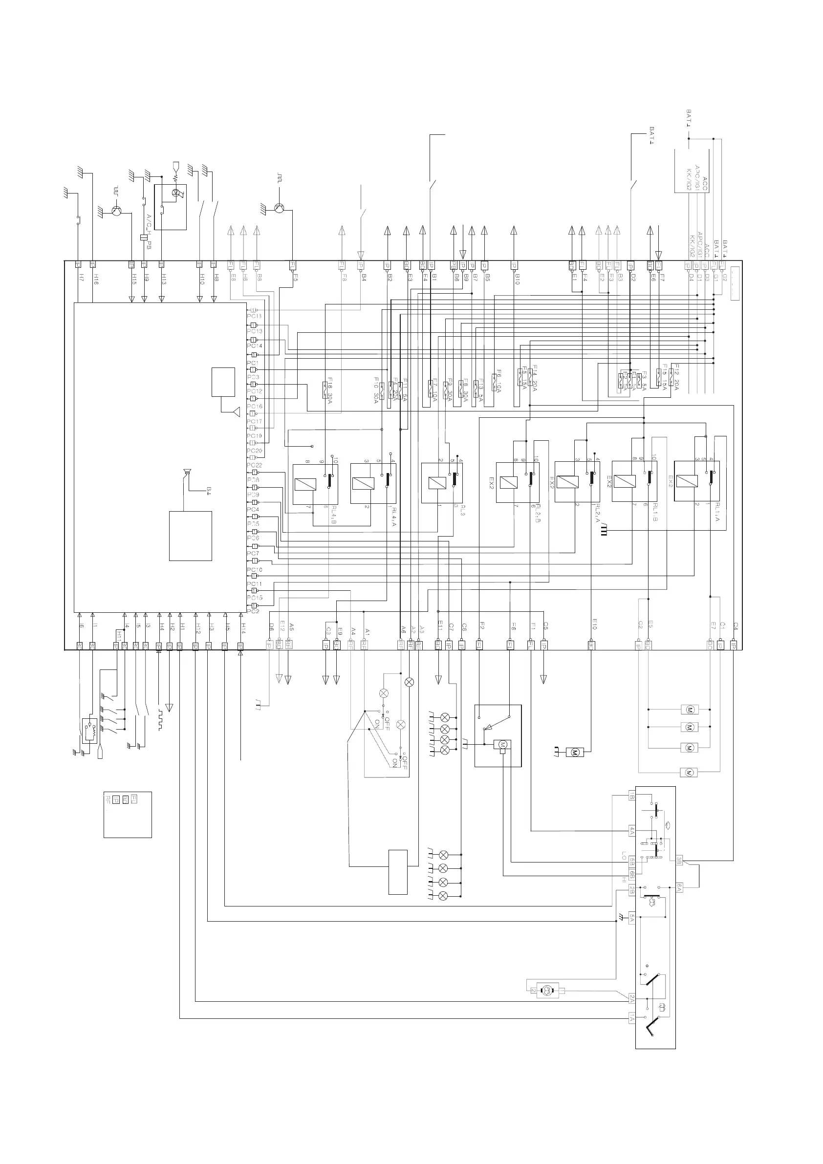
Legend
Front cabi n har ness
Body harness
Instrument harness
Cei ling la mp har ness
Electrical diagram of passenger side power distribution
Power s uppl y
circuit bo ard
Door lock relay
Wiper fuse
Front passenger door closed +
Door closed +
Ignition switch
Wiper switch
Engine compartment fuse box
To fuel pump
Position lamp switch
Cab lamp, lighting
system
Right front position lamp
Left rear position lamp
Left front position lamp
Right rear position lamp
Door unlock relay
Trunk unlock relay
Front wiper relay
Door open -
Front passenger door open -
(+) Trunk open
Defroster indicator
Rearview mirror heater – RH
Wiper low speed output
INTMT Low speed
High
Cleaning
Front wiper
Cleaning pump motor
Rear wiper
INTMT
Brake switch, Reversing switch, ABS module, Multi-function display
,
Diagnostic system, Immobilizer, instrument indicator
Airbag unit
Wiper AS
Wiper STOP
Wiper motor Low speed
High
speed
Audio & video unit switch, Battery warning indicator, Clock
Brake lamp switch
Cigar lighter
Rear defroster relay
Right turn signal lamp
Left turn
signal lamp
Rear fog lamp switch
Rear fog lamp
Trunk lamp
Audio & video unit, Immobilizer system, Instrument indicator
,
Immobilizer LED indicator, Diagnostic
system,
Clock/Multi-function display, Auto A/C control module
Left rear power window relay
Rear window heater,
rearview mirror heater
High-mounted brake lamp
To sunroof module
Reserved switch input
Electric horn drive relay
Speed signal
Reserved lower side drive output
Automatic locking signal while driving
Ri
ght rear power window relay
Left rear seat power drive
Front window relay
To sunroof module, motor power supply
Rear seat power drive
Power supply ground
Rear wiper information feedback (only for hatchback)
Cab lighting system
LIN- wire
Left turn signal switch
Right turn signal switch
Emergency brake lamp switch
Wireless
key receiver
Buzzer
Warning bell
enabling output
Microprocessor
Front wiper signal switch INTMT
Front washer switch
Rear washer switch (only for hatchback)
Rear wiper switch intermittence (only for hatchback)
To engine compartment fuse box R6 rear wiper relay (only for hatchback)
Rear defroster switch
Airbag trigger
Logic ground
Truck open switch in cab
(only for taxi)
Key reminder
Driver side door lock status
Truck open switch
Front passenger’s side rear door ajar sw itch
Front pass eng er’s si de door aj ar switch
Driver side door lock switch
Trunk ajar switch
Immobilizer