EasyManua.ls Logo

Door Controls PS17-TD2 - Page 5

Default Icon
8 pages
Print Icon
To Next Page IconTo Next Page
To Next Page IconTo Next Page
To Previous Page IconTo Previous Page
To Previous Page IconTo Previous Page
Loading...
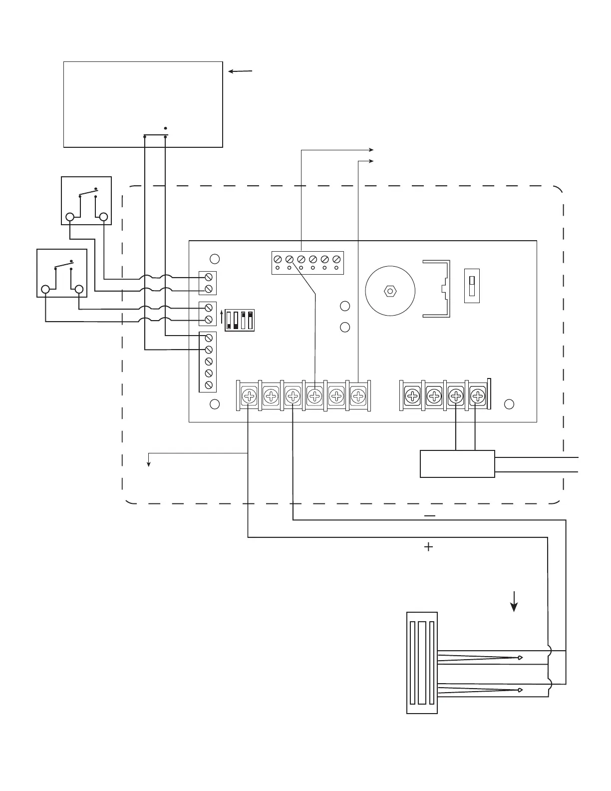
PS17-TD2 - 5 -
TRANSFORMER
FIRE - PROTECTIVE SIGNALING SYSTEM ,
FIRE ALARM SYSTEM ,
FIRE COMMAND CENTER ,
AUTOMATIC SPRINKLER SYSTEM ,
AUTOMATIC SMOKE - DETECTION SYSTEM, AND/OR
AUTOMATIC FIRE - DETECTION SYSTEM RELAYS
ELECTRIC
LOCK(S)
115 VAC IN
ALARM SOUNDS UNTIL RESET
FOR ALARM TO CEASE
WITH DOOR RELEASE
MOVE JUMPER ON AUX + TO LOCK +
TO
OPTIONAL
LED
THESE ARE CODE - SPECIFIC TERMS.
ONE OR MORE OF THESE RELAYS REQUIRED
UNDER EVERY U. S. MODEL BUILDING CODE.
TO REMOTE
ANNUNCIATOR
NEMA - 1 ENCLOSURE
24V SHOWN
MONITOR
AS DESIRED
MONITOR
AS DESIRED
4 OFF LONG DELAY 4 ON SHORT DELAY
3 OFF ACCESS - CONTROLLED EGRESS 3 ON DELAYED EGRESS
2 OFF NUISANCE DELAY 2 ON NO NUISANCE DELAY
TR GND RES GND TRG1 TRG2 C NC NO
ALARM NO C NC C NO NC AC FAIL
1 2 3 4
AC
ON
DC
+ BAT --- AC AC
AUX ---
FACPLOCK + STRIKE + AUX +COM --
SW5 ON - 24V
OFF - 12V
ON
Typical Delayed Egress System:
Fig. 3