EasyManua.ls Logo

DRAGON WINCH 2000 - Page 39

DRAGON WINCH 2000
Print Icon
To Next Page IconTo Next Page
To Next Page IconTo Next Page
To Previous Page IconTo Previous Page
To Previous Page IconTo Previous Page
Loading...
39
www.dragonwinch.com
GB
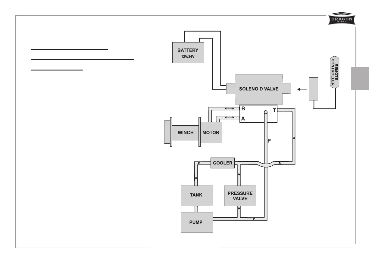
BLOCK DIAGRAM OF
HYDRAULIC CONNECTIONS

DWHI 200 HD
DWHI 10000 HD
DWHI 12000 HD
DWHI 15000 HD
DWHI18000 HD
DWHI 20000 HD
Section A diagram

Related product manuals