EasyManua.ls Logo

Drolet HT-3000 - Page 35

Drolet HT-3000
54 pages
Print Icon
To Next Page IconTo Next Page
To Next Page IconTo Next Page
To Previous Page IconTo Previous Page
To Previous Page IconTo Previous Page
Loading...
Page 35
Installation and Operation Manual - HT-3000
ENGLISH
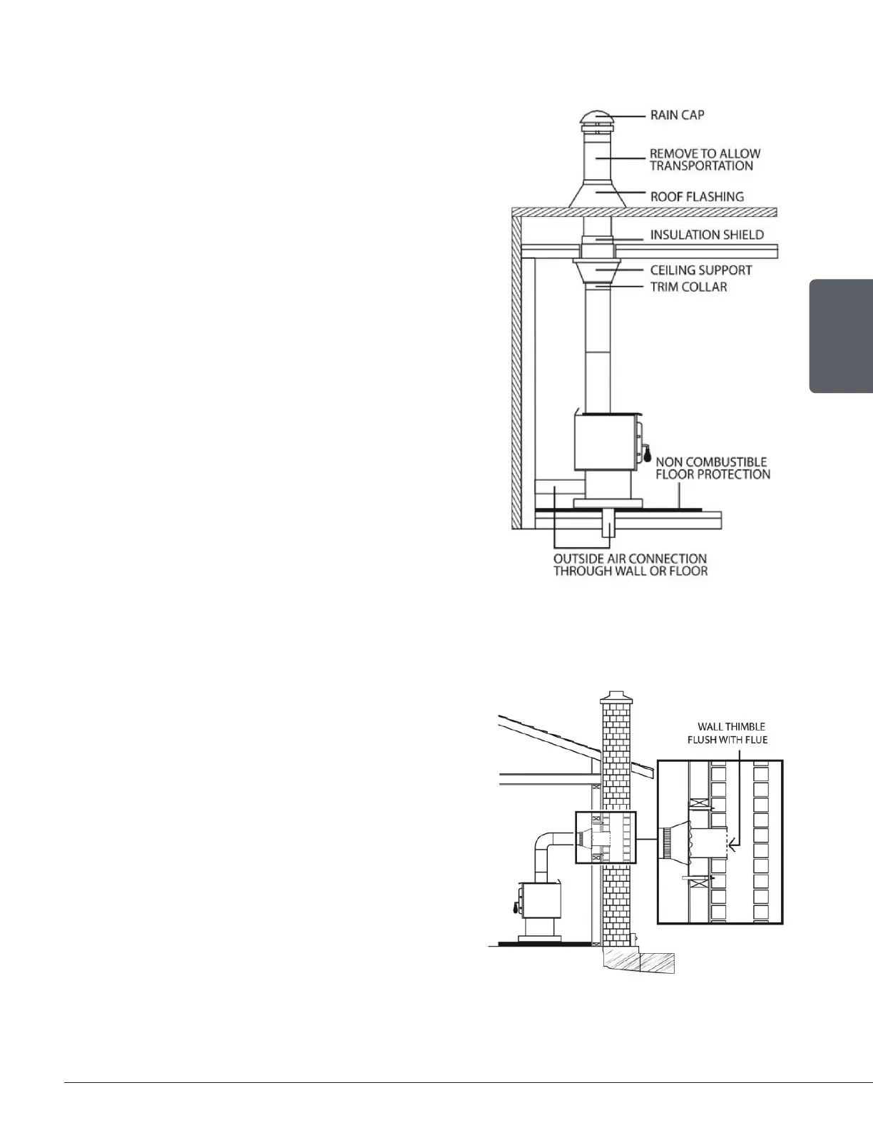
9.1.2 Factory-Built Metal Chimney in Mobile Home
For use in a mobile home, this stove is to be
connected to a 6" (150 mm) double wall factory built
chimney pipe conforming to ULC-S629 or UL 103HT
standards for 650°C Factory-built chimney.
The total length of the flue system should be at least
12' (3,6 m)including elbows, from the top of the
stove.
To maintain an effective vapour barrier, insulation
and waterproof at the chimney and outside flue pipe,
a roof flashing must be installed and sealed with
silicone adhesive.
9.1.3 Masonry Chimney
The stove may also be connected to a masonry
chimney, provided the chimney complies with
the construction rules found in the building code
enforced locally.
The chimney must have either a clay liner or a suitably
listed stainless steel liner. If the masonry chimney
has a square or rectangular liner that is larger in
cross-sectional area than a round 6" (150 mm) flue,
it should be relined with a suitably listed 6" (150 mm)
stainless steel liner.
Do not downsize the flue to less than 6" (150 mm)
unless the venting system is straight and exceeds
25' (7,6 m) in height. When passing through a
combustible wall, the use of an insulated listed
thimble is required.

Related product manuals