EasyManua.ls Logo

Ducati monster 400 i.e. - Page 255

Ducati monster 400 i.e.
546 pages
Print Icon
To Next Page IconTo Next Page
To Next Page IconTo Next Page
To Previous Page IconTo Previous Page
To Previous Page IconTo Previous Page
Loading...
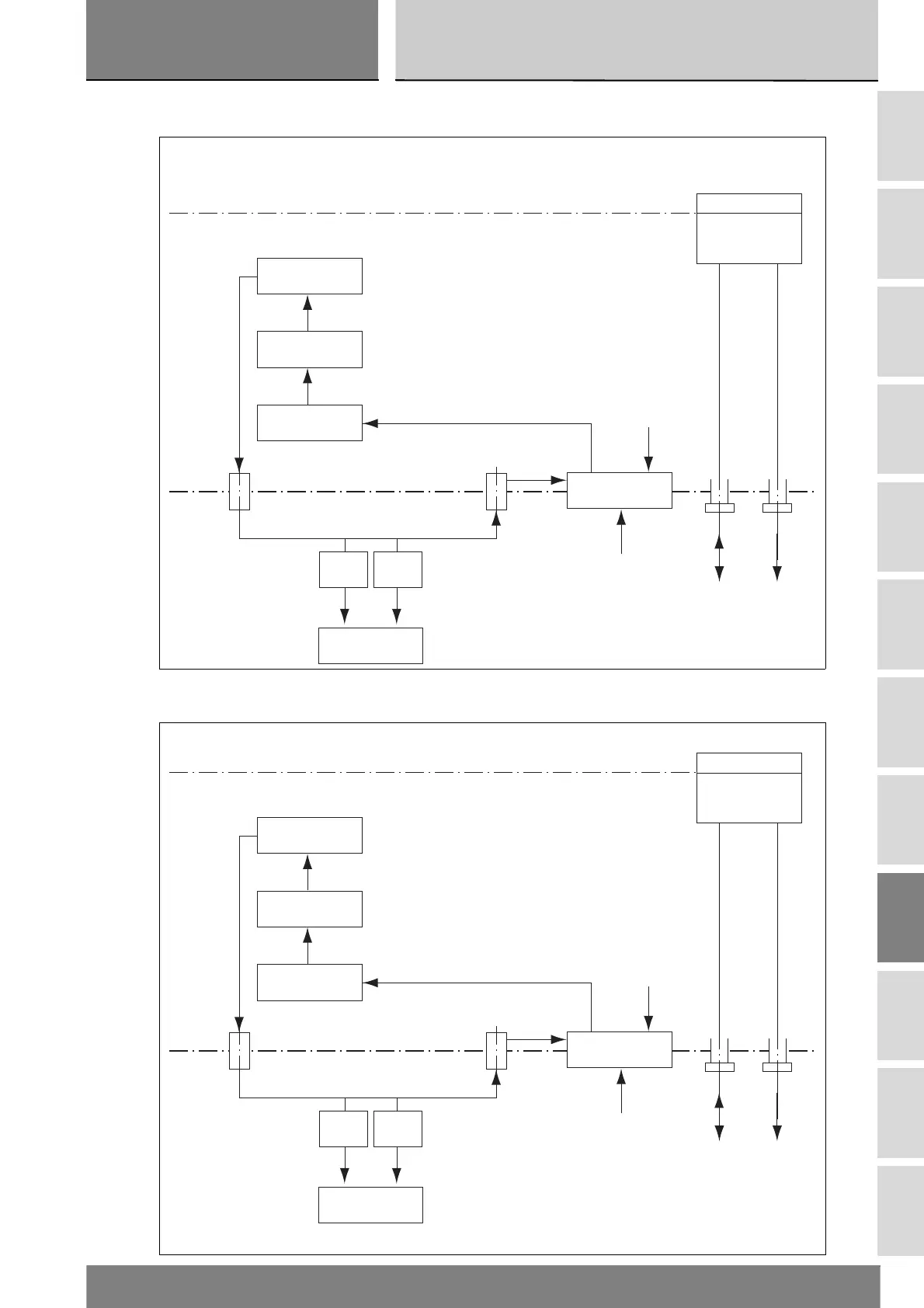
Impianto di alimentazione / Scarico
Fuel system / Exhaust system
sezione / section
L 1
5
A
B
C
D
E
F
G
H
L
M
N
P
Monster 400 - 620 Aggiornamento/Update - M.Y. 2006 - edizione/edition 00
SERBATOIO BENZINA
FILTRO CARBURANTE
TAPPO SERBATOIO
POZZETTO
TAPPO
POMPA CARBURANTE
INIETTORE INIETTORE
REGOLATORE
PRESSIONE
PRESSIONE
INTERNA
CARBURANTE
PRESSIONE
ATMOSFERICA
SFIATO DRENAGGIO
RACCORDO
RITORNO
RACCORDO
MANDATA
CORPO FARFALLATO
FILTRO POMPA
*Viene montato sul corpo farfallato solo nel
modello con serbatoio in acciaio.
Nella versione con serbatoio in plastica è
montata sulla flangia.
*
FUEL TANK
FUEL FILTER
FUEL TANK FILLER
FILLER
RECESS
FUEL PUMP
INJECTOR INJECTOR
PRESSURE
REGULATOR
FUEL INNER
PRESSURE
ATMOSPHERIC
PRESSURE
BREATHER DRAIN
RETURN
UNION
DELIVERY
UNION
THROTTLE BODY
PUMP FILTER
*
*On models with steel fuel tank, it is fitted to
the throttle body.
While on models with plastic tank, it is fitted
to the flange.

Table of Contents

Related product manuals