EasyManua.ls Logo

E-Mu 1616M - Mixer Window; Mixer Block Diagram; Pre Fader or Post Fader

E-Mu 1616M
104 pages
Print Icon
To Next Page IconTo Next Page
To Next Page IconTo Next Page
To Previous Page IconTo Previous Page
To Previous Page IconTo Previous Page
Loading...
4 - The PatchMix DSP Mixer
Overview of the Mixer
22 Creative Professional
Mixer Window
The Mixer consists of four main sections.
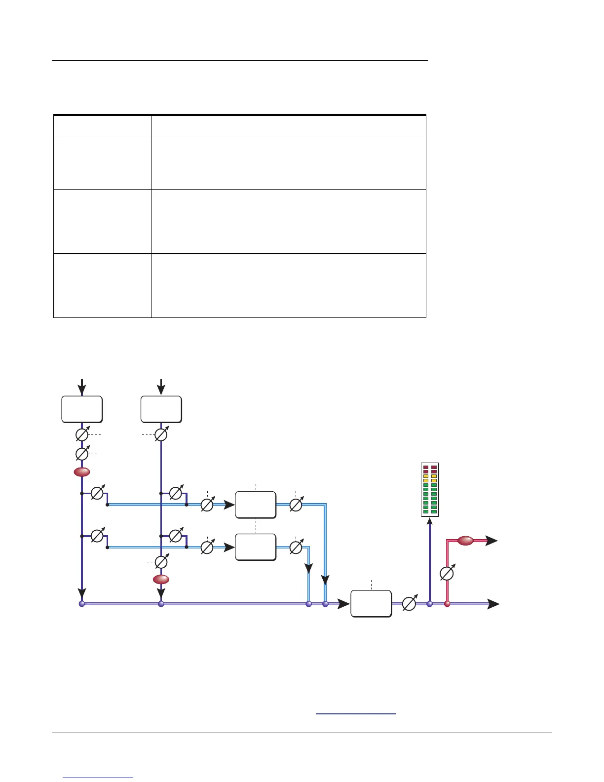
A simplified diagram of the mixer is shown below.
Pre Fader or Post Fader
When creating a new Mixer Strip, you have the option for the Aux Sends to be placed
Post Fader (both Aux Sends come after the channel fader) or Pre Fader (both Aux Sends
come before the channel fader). The Pre-fader option allows you to use either Aux Send
as another mix bus, which is unaffected by the channel fader. More Information.
Application Toolbar Lets you manage sessions and show/hide the various views.
Main Section Controls all the main levels, aux buses, and their inserts. This section
also has a “TV” which shows parameters for the currently selected
effect and the input/output patching. It also shows the session’s
current sample rate and whether it’s set to internal or external clock.
Mixer Strips This section is located to the left of the Main Section and shows all
the currently instantiated mixer strips. Mixer strips can represent
Physical analog/digital inputs, or Host inputs such as ASIO or
Direct Sound. Mixer strips can be added or deleted as necessary.
This section can be resized by dragging the left edge of the frame.
Effects Palette This popup window is invoked by pressing the FX button in the
toolbar. Iconic representations of all effects presets are shown here,
organized by category. From this window, you can drag and drop
effect presets into the insert slots available on the mixer strips and
main section aux buses and main inserts.
Aux
Bus 1
Aux 2
Aux 1
Aux 2
Aux
Effects
Insert
Section
Insert
Section
Insert
Section
Insert
Section
Input
Aux
Bus 2
Post-Fader Strip
Input
Pre-Fader Strip
Return
Amount
Output 1L/1R
& Headphones
Send
Amount
Return
Amount
Send
Amount
Aux 1
Fader
Fader
Panning
Main Bus
Main
Out
Monitor
Out
Main
Level
Monitor
Level
Meter
Main Bus
Effects
Insert
Section
MUTE
MUTE
MUTE
Mixer Block Diagram

Table of Contents

Other manuals for E-Mu 1616M

Related product manuals