EasyManua.ls Logo

Ebode IR Link Pro Flush - Page 14

Ebode IR Link Pro Flush
44 pages
Print Icon
To Next Page IconTo Next Page
To Next Page IconTo Next Page
To Previous Page IconTo Previous Page
To Previous Page IconTo Previous Page
Loading...
31-12-2010 14 IR Link Pro Flush
De IR Link Pro Flush werkt met een 12VDC voedingsadapter (inbegrepen) en is uit te breiden met
extra IR Link Ontvangers in verschillende kamers.
Met de ebode IR Link Pro Flush
kunt u de InfraRood signalen van uw eigen afstandsbediening
verlengen. ebode IR Link Pro Flush
maakt het mogelijk om uw A/V apparatuur te bedienen terwijl
deze in een gesloten kast of andere ruimte staat of verdekt is opgesteld. De ebode IR Link Pro
Flush
maakt gebruik van een voedingsadapter en u hebt dus geen batterijen nodig.
Een InfraRood verleng systeem bestaat uit een InfraRood Ontvanger, de IR Receiver, een verdeel
blokje, de IR Hub en tot slot de IRED LED zender die het InfraRood signaal weer uitzendt, de IR
Emitter.
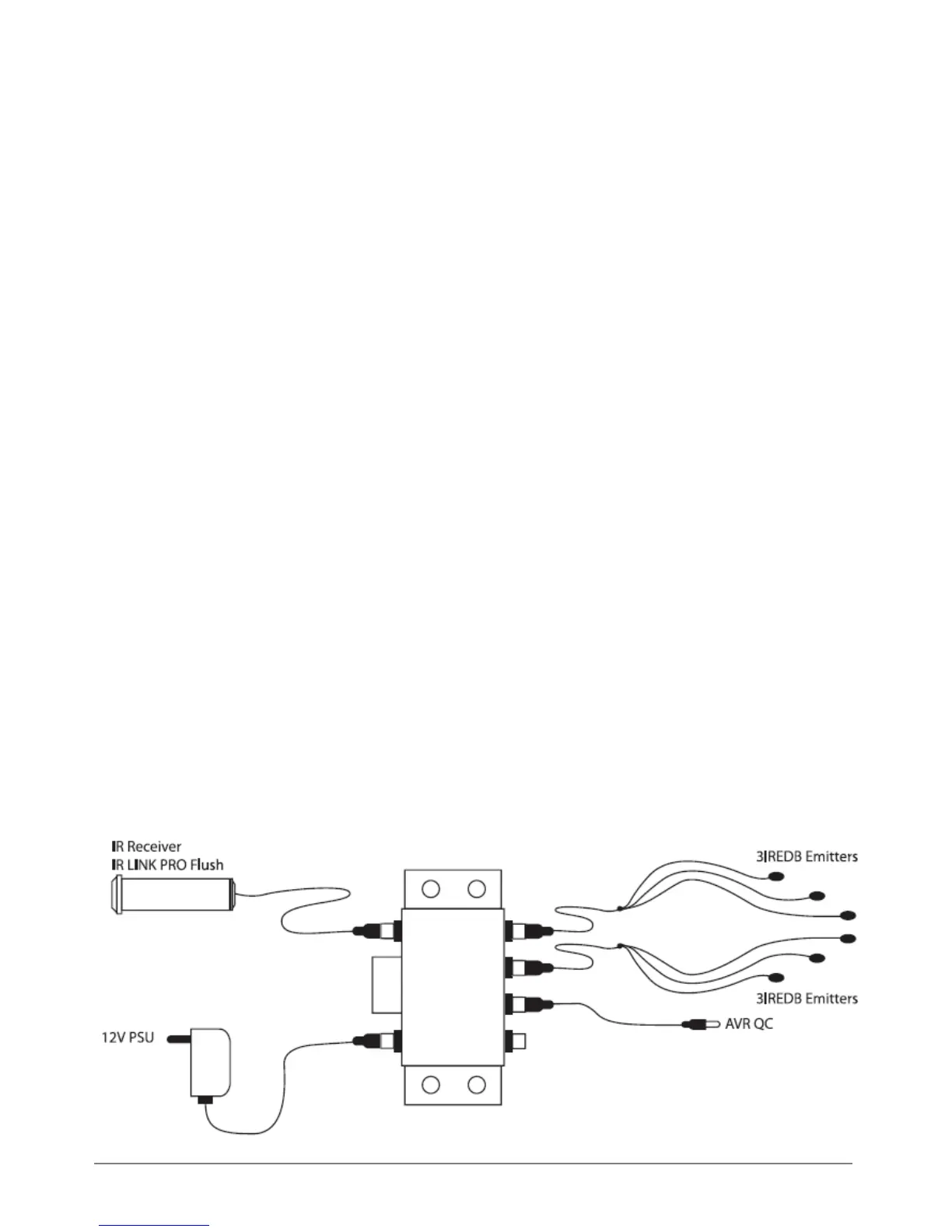
3. Inhoud
De IR Link Pro Flush
is een InfraRood afstandsbediening verlengsysteem. Het bevat een IRLPRO
Flush Mount IR Ontvanger met 4 verwisselbare topcovers in de kleuren zwart, wit, chroom en
koper, een IRHUB4 verdeelblok met 4 Emitter uitgangen + Status ingang, twee 3IREDB
Drievoudige Emitter met blinkende feedback, een 1IRQC Snelkoppeling kabel en een12VDC
Voedingsadapter. U kunt met gebruik van al deze onderdelen tot 7 componenten bedienen.
4. Hoe werkt de ebode IR Link Pro Flush?
De ebode IR Link Pro Flush is bestemd voor gebruik in IR afstandsbedieningsystemen waarbij het
IRHUB4 Verdeelblok binnen bereik is van de 2 meter kabel van de IR Ontvanger; bijv. wanneer u
de IR Link Pro Flush Kit in een kast installeert waar de te bedienen componenten achter gesloten
deuren zijn. De IR Ontvanger kan dan bijvoorbeeld in het kast gemonteerd worden (zie stap 3 in
Hoofdstuk 5), maar wel altijd op een zodanige manier dat uw afstandsbediening er direct op
gericht kan worden.
5. Installeren van de ebode IR Link Pro Flush
De IRHUB4 aansluitingen zijn met kleuren gecodeerd. Dit zorgt voor gemakkelijke plug & play
installatie doordat de pluggen van de IR Ontvanger en de IR Emitter LEDs ook gekleurd zijn.
Fig. 1 hieronder laat een typisch systeem zien. Gebruik dit diagram en de procedure hieronder
om de aansluitingen tot stand te brengen:
Fi
g
1

Related product manuals