EasyManua.ls Logo

Ebode IR Link Pro Flush - Page 15

Ebode IR Link Pro Flush
44 pages
Print Icon
To Next Page IconTo Next Page
To Next Page IconTo Next Page
To Previous Page IconTo Previous Page
To Previous Page IconTo Previous Page
Loading...
31-12-2010 15 IR Link Pro Flush
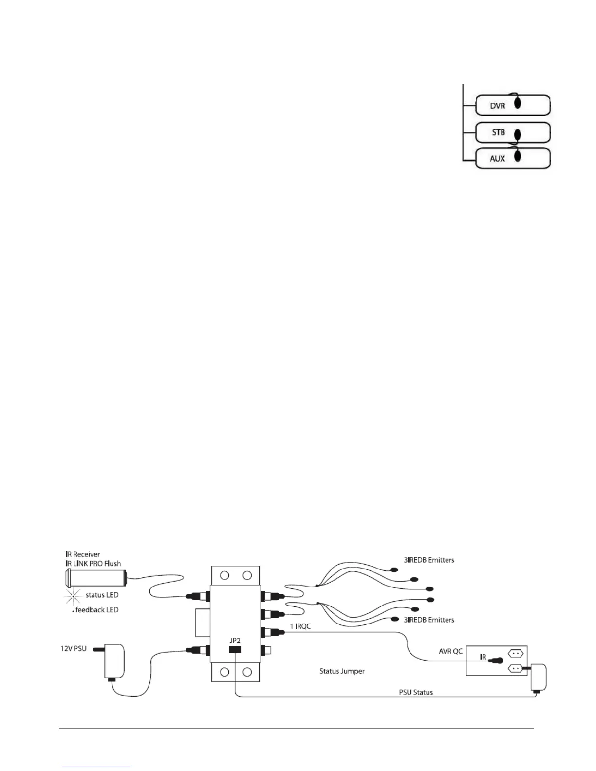
1. Bevestig de 3IREDB Emitters op het IR sensorraampje van de componenten in uw systeem die u
wilt bedienen. Zie Fig. 2.
2a. Steek de gele ministekkers van de 3IREDB in één van de gele "EMITTERS"
uitgangen van het IRHUB4 verdeelblokje.
2b. Steek de IRQC kabel in één van de gele ingangen gemarkeerd
EMITTERS” van de IRHUB4, en het andere uiteinde in de 3,5 mm mono IR
ingang van uw AVR.
IRED Mono TS 3,5mm stekkerconfiguratie: tip is IR Data, mantel is Massa GND.
(CONTROLEER DE HANDLEIDING VAN HET APPARAAT A.U.B. VOOR EEN OVEREENKOMSTIGE
PINCONFIGURATIE)
3. Kies een gewenste plaats voor de IRLPro Flush IR Ontvanger, in direct-zichtverbinding van de
plaats waar u de afstandsbediening wilt gebruiken. Boor een gaatje van 10,5mm doorsnede en
nadat u de klemmoer verwijderd heeft kunt u de IR ontvanger door het gaatje duwen, met de
lens aan de zijde van de ruimte van waaruit u wilt bedienen. Fixeer de IR Ontvanger door
de moer terug te schroeven totdat deze klemvast zit.
4. Steek de rode ministekker van de IR Ontvanger in de rode "IR RCVR" ingang op het IRHUB4
verdeelblok.
5. Steek de 12VDC Voedingsadapter in een niet-schakelbaar 230V~50Hz stopcontact.
OPMERKING: Het is belangrijk een AC stopcontact te gebruiken dat niet schakelaarbaar is, zodat
het IR systeem altijd actief is voor inschakelcommando’s van de systeemvoeding.
6. Steek de 2,1mm "C" stekker van de voedingsadapter in de "+12VDC" ingang op het IRHUB4
verdeelblok.
STATUS
U kunt een “voedingsstatus” signaal naar de IR Ontvanger sturen door een voedingadapter op
deze aansluiting aan te sluiten (niet inbegrepen), die bijv. wordt geschakeld door het te
bedienen apparaat. Wanneer het A/V apparaat of contact wordt ingeschakeld, zal de
Amberkleurige Status LED in de IR Ontvanger oplichten, zodat u kunt zien dat het A/V apparaat is
ingeschakeld (zie figuur 3). De ingangsspanning heeft een bereik van 5–24VDC & 5–12VAC.
Aansluiting 2,1mm “C” stekkerconfiguratie: center/rood is +VDC, mantel/zwart is Massa GND.
Fi
g
2
Fi
g
3

Related product manuals