EasyManua.ls Logo

Ebode IR Link Pro Flush - Page 20

Ebode IR Link Pro Flush
44 pages
Print Icon
To Next Page IconTo Next Page
To Next Page IconTo Next Page
To Previous Page IconTo Previous Page
To Previous Page IconTo Previous Page
Loading...
31-12-2010 20 IR Link Pro Flush
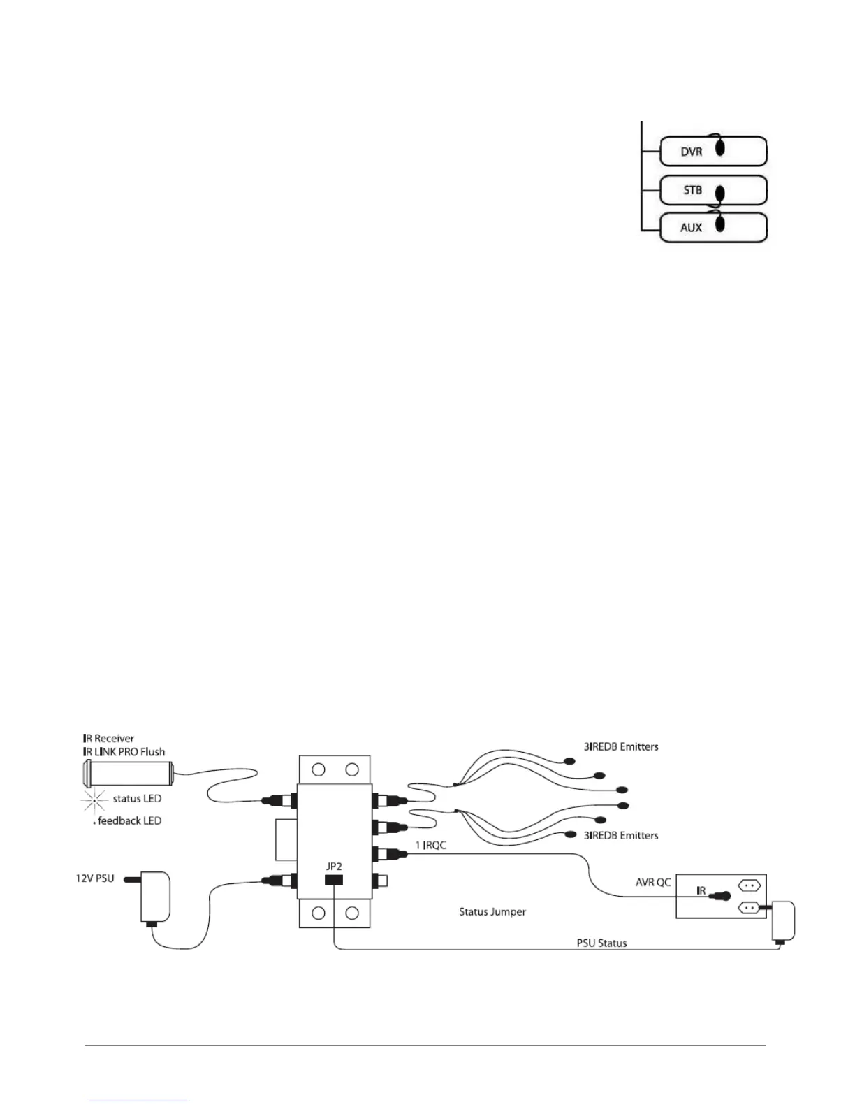
1. Fäst de 3IREDB-sändarna på IR-sensorfönstren på de komponenter i ditt system som du vill styra.
Se Fig 2.
2a. Anslut de gula minikontakterna från 3IREDB till någon av de gula
"EMITTERS"-uttagen på IRHUB4 anslutningsmodul.
2b. Anslut IRQC-kabeln till någon av de gula “EMITTERS”-uttagen på
IRHUB4 och den andra änden i 3,5 mm monoingång på din AVR. IRED
Mono TS 3,5mm stiftskonfiguration: spets är IR-data, mantel är Jord.
(KONTROLLERA I MANUALEN FÖR ENHETEN FÖR PASSANDE
STIFTSKONFIGURATION)
3. Borra ett hål 10,5 mm bred där du vill placera IR-mottagare. Ta bort mutter, tryck mottagaren
kabel och tråd genom hålet med objektivet in i rummet (och i line-of-sight av fjärrkontrollen).
Skruva loss muttern tills hårt att hålla mottagaren på plats.
4. Anslut den röda minikontakten från IRLPRO Flush IR-mottagaren till det röda "IR RCVR"-uttaget
på IRHUB4 anslutningsmodul.
5. Anslut 12 V-likströmsenheten till ett obrutet 230V~50Hz uttag.
OBS: Det är viktigt att IR-systemet ansluts via ett obrutet uttag så att systemet alltid är aktiverat för
kommando för systemstart, ON.
6. Anslut 2,1 mm "C"-kontakten till strömadaptern till "+12VDC"-uttaget på IRHUB4
anslutningsmodul.
STATUS
Du kan skicka en strömstatussignal till IRLPRO Flush IR-mottagaren genom att ansluta en
strömadapter till denna anslutning (medföljer inte; 5 – 24 VDC & 5 12 VAC) som exempelvis kan
brytas av enheten som styrs. Då A/V-enheten eller kontakten är tillslagen tänds den gula LED-
lampan på IRLPRO Flush IR-mottagaren för att visa att A/V-enheten är tillslagen. (se fig 3).
Ingångsspänning ska vara 5 – 24 VDC & 5 12 VAC. Uttag 2,1 mm pi konfiguration: centrum/röd är
+VDC, mantel/svart är Jord.
Fi
g
2
Fi
g
3

Related product manuals