EasyManua.ls Logo

Ebode IR Link Pro Mini - Page 14

Ebode IR Link Pro Mini
44 pages
Print Icon
To Next Page IconTo Next Page
To Next Page IconTo Next Page
To Previous Page IconTo Previous Page
To Previous Page IconTo Previous Page
Loading...
21-2-2014 14 IR Link Pro Mini
Met de ebode IR Link Pro Mini kunt u de InfraRood signalen van uw eigen afstandsbediening
verlengen. ebode IR Link Pro Mini maakt het mogelijk om uw A/V apparatuur te bedienen
terwijl deze in een gesloten kast of andere ruimte staat of verdekt is opgesteld. De ebode IR
Link Pro Mini maakt gebruik van een voedingsadapter en u hebt dus geen batterijen nodig.
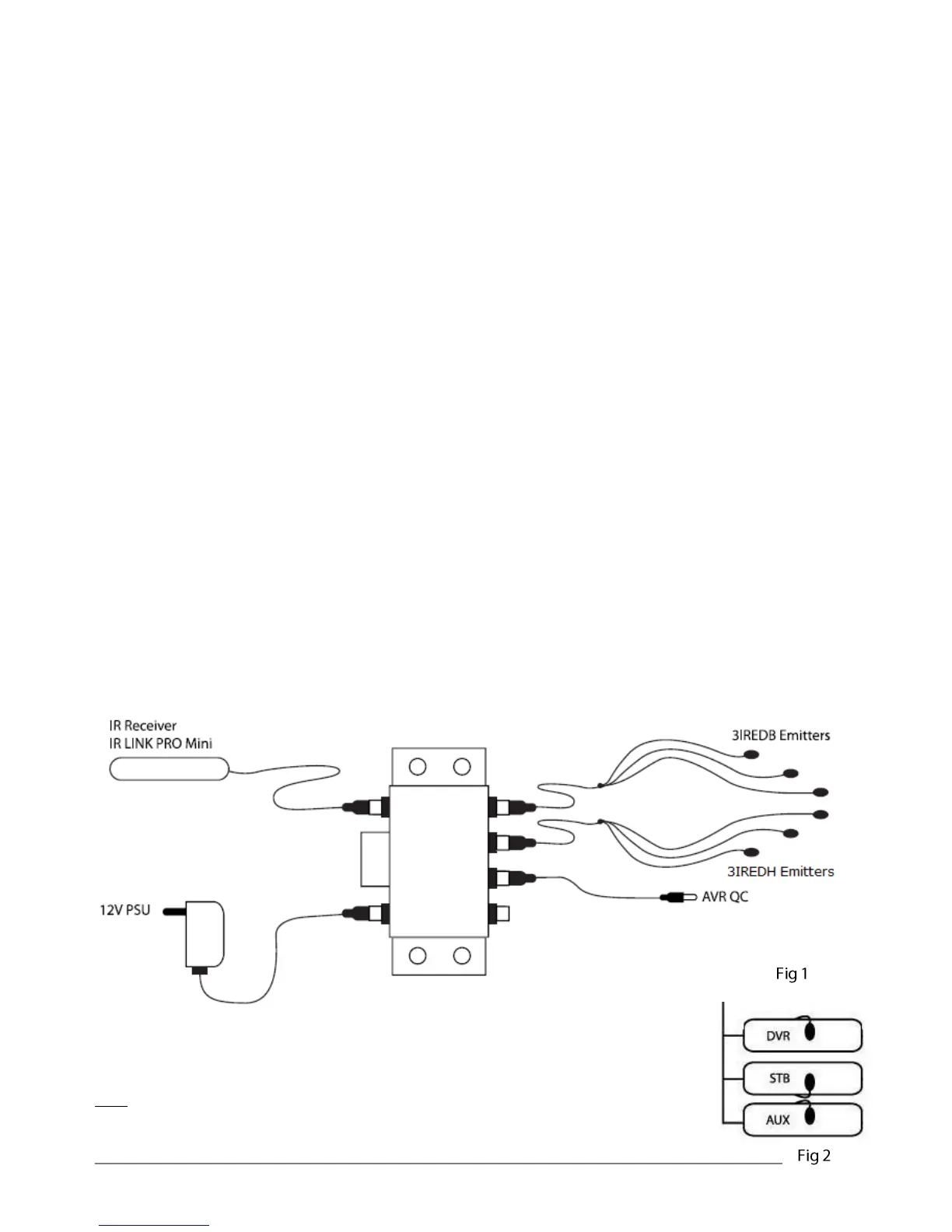
Een InfraRood verleng systeem bestaat uit een InfraRood Ontvanger, de IR Receiver, een
verdeel blokje, de IR Hub en tot slot de IRED LED zender die het InfraRood signaal weer
uitzendt, de IR Emitter.
3. Inhoud
De IR Link Pro Mini is een InfraRood afstandsbediening verlengsysteem. Het bevat een IR
Link Pro Mini Surface Mount IR ontvanger, een IRHUB4 verdeelblok met 4 Emitter uitgangen
+ Status ingang, één 3IREDB drievoudige IR Emitter met blinkende feedback en één 3IREDH
drievoudige High Power IR Emitter, een 1IRQC Snelkoppeling kabel en een12VDC
Voedingsadapter. U kunt met gebruik van al deze onderdelen tot 7 componenten bedienen.
4. Hoe werkt de ebode IR Link Pro Mini?
De ebode IR Link Pro Mini is bestemd voor gebruik in IR afstandsbedieningsystemen waarbij
het IRHUB4 Verdeelblok binnen bereik is van de 3 meter kabel van de IR Ontvanger; bijv.
wanneer u de IR Link Pro Mini in een kast installeert waar de te bedienen componenten
achter gesloten deuren zijn. De IR Ontvanger kan dan buiten de kast worden geplaatst,
bijvoorbeeld naast de TV, maar wel altijd op zo’n manier dat uw afstandsbediening er direct
op gericht kan worden.
5. Installeren van de ebode IR Link Pro Mini
De IRHUB4 aansluitingen zijn met kleuren gecodeerd. Dit zorgt voor gemakkelijke plug &
play installatie doordat de pluggen van de IR Ontvanger en de IR Emitter LEDs ook gekleurd
zijn.
Fig. 1 hieronder laat een typisch systeem zien. Gebruik dit diagram en de procedure
hieronder om de aansluitingen tot stand te brengen:
1. Bevestig de 3IREDB en/of 3iREDH Emitters op het IR sensorraampje
van de componenten in uw systeem die u wilt bedienen. Zie Fig. 2.
Tip: Door met een zaklamp op het display van uw audio/video
apparaat te schijnen, kunt u eenvoudig zien wat de juiste plaats is om
de emitters te plakken.

Other manuals for Ebode IR Link Pro Mini

Related product manuals