EasyManua.ls Logo

Ebode IR Link Pro Mini - Page 15

Ebode IR Link Pro Mini
44 pages
Print Icon
To Next Page IconTo Next Page
To Next Page IconTo Next Page
To Previous Page IconTo Previous Page
To Previous Page IconTo Previous Page
Loading...
21-2-2014 15 IR Link Pro Mini
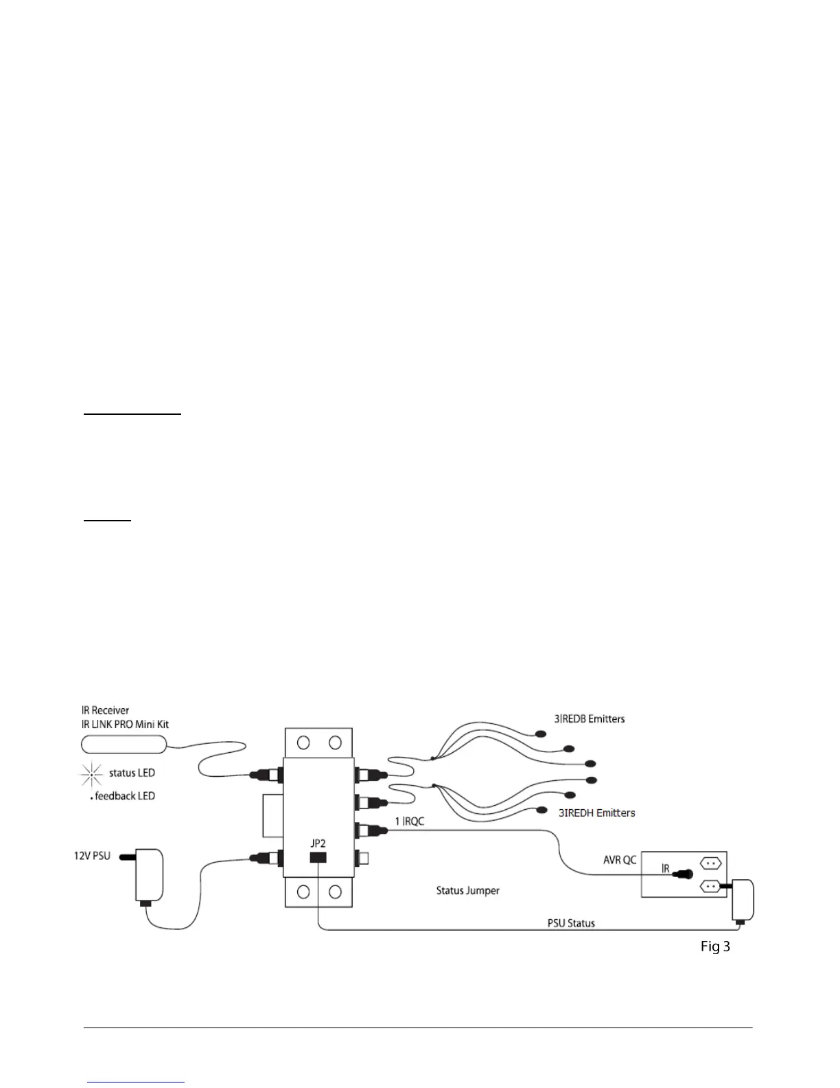
2a. Steek de gele ministekkers van de 3IREDB en/of 3IREDH in één van de gele "EMITTERS"
uitgangen van het IRHUB4 verdeelblokje.
2b. Steek de IRQC kabel in één van de gele ingangen gemarkeerd EMITTERS van de
IRHUB4, en het andere uiteinde in de 3,5 mm mono IR ingang van uw AVR.
IRED Mono TS 3,5mm stekker configuratie: tip is IR Data, mantel is Massa GND.
(CONTROLEER DE HANDLEIDING VAN HET APPARAAT A.U.B. VOOR EEN OVEREENKOMSTIGE
PINCONFIGURATIE)
3. Plaats de IR Ontvanger op een plek buiten de kast van de apparatuur waarop uw
afstandsbediening(en) direct kan worden gericht. U kunt de IR Ontvanger op een oppervlak
plaatsen door gebruik te maken van de meegeleverde dubbelzijdige tape.
4. Steek de rode ministekker van de IR Ontvanger in de rode "IR RCVR" ingang op het
IRHUB4 verdeelblok.
5. Steek de 12VDC Voedingsadapter in een niet-schakelbaar 230V~50Hz stopcontact.
OPMERKING: Het is belangrijk een AC stopcontact te gebruiken dat niet schakelaarbaar is,
zodat het IR systeem altijd actief is voor inschakelcommando’s van de systeemvoeding.
6. Steek de 2,1mm "C" stekker van de voedingsadapter in de "+12VDC" ingang op het
IRHUB4 verdeelblok.
Status
De Ebode IR Link Pro Mini heeft een unieke functie genaamd "STATUS". Het kan u laten zien
als een verborgen uit het zicht (bijv. versterker) AAN of UIT staat door middel van een
ingebouwde amberkleurig LED aan de voorkant van de IR ontvanger. Zodra u de stroom (5-
24VDC) toevoeren naar JP2 op de Ebode IRHUB4 via uw bron (bv. versterker), zal het u
vertellen of de bron aan staat of niet. De meeste versterkers hebben ook 12v trigger
uitgangen voor extra geschakelde stopcontacten die kunnen worden aangesloten op JP2 op
de Ebode IRHUB4 (zie figuur 3).De ingangsspanning heeft een bereik van 524VDC & 5
12VAC. Aansluiting 2,1mm “C” stekkerconfiguratie: center/rood is +VDC, mantel/zwart is
Massa GND (PSU niet inbegrepen).
De bovenkant van de IRHUB4 is voorzien van een uitsparing waar jumpers geplaatst kunnen
worden. De standaard instelling is jumper positie 1 (JP1). Door de jumper te verplaatsen zijn
er 3 verschillende mogelijkheden voor het gebruik van de Status LED in de IR Ontvanger:

Other manuals for Ebode IR Link Pro Mini

Related product manuals