EasyManua.ls Logo

Ebode IR Link Pro Mini - Page 34

Ebode IR Link Pro Mini
44 pages
Print Icon
To Next Page IconTo Next Page
To Next Page IconTo Next Page
To Previous Page IconTo Previous Page
To Previous Page IconTo Previous Page
Loading...
21-2-2014 34 IR Link Pro Mini
Este conjunto inclui um 3IREDB Emissor IR de Luz Intermitente Triplo e um 3iREDH Emissor
IR alta potência Triplo para controlo de 6 dispositivos, e um cabo IRQC Quick Connect para
controlo directo dos Receptores normais de áudio/vídeo (por ex. Yamaha, Onkyo, Denon,
Marantz, NAD, Harman Kardon, etc.) O IR Link Pro Mini funciona com um transformador de
12VDC (incluído) e é expansível com Receptores IR Link extra em espaços diferentes.
O ebode IR Link Pro Mini é um sistema extensor de Infravermelhos que permite o controlo
remoto de equipamentos A/V (como leitores de Blu-ray, receptores A/V, DVR, receptores de
satélite, etc.) em locais escondidos ou fora de vista, como dentro de armários, e outra sala.
O ebode IR Link Pro Mini é alimentado através da rede eléctrica (não requer pilhas ou
baterias).
Um extensor de InfraVermelhos consiste num equipamento Receptor que recebe os sinais IR
emitidos pelo comando, um circuito de distribuição (HUB) e por fim uma saída a díodo
emissor de IR que envia os sinais para o equipamento A/V que se pretende controlar.
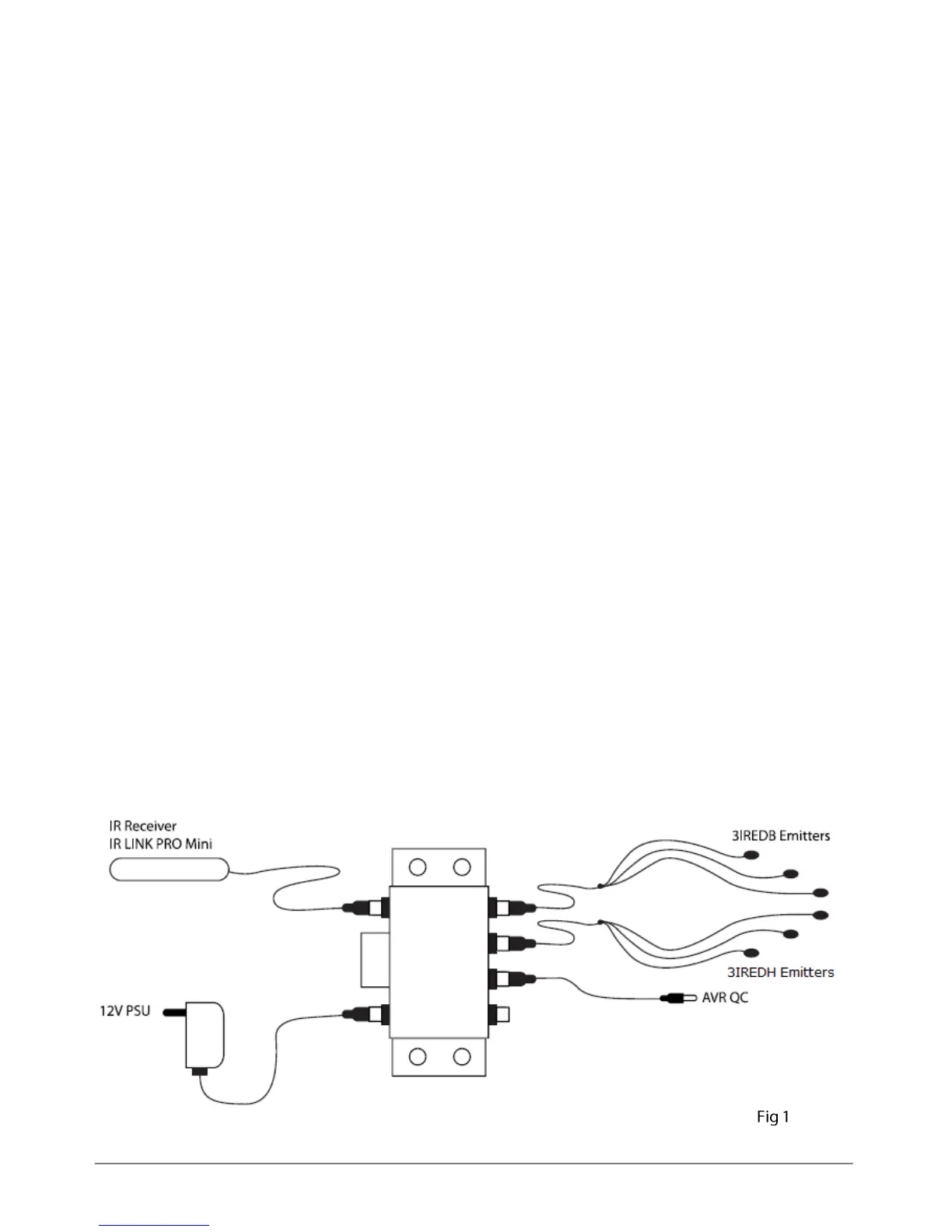
3. A embalagem contém
O IR Link Pro Mini é um Sistema Extensor de Controlo Remoto por InfraVermelhos pré-
embalado. Inclui um IR Link Pro Mini Surface Mount IR Receptor, um Bloco de Ligação
IRHUB4 com 4 saídas de Emissor + Cabo de Entrada do Comutador de Estado, um 3IREDB
Emissor IR de Luz Intermitente Triplo e um 3iREDH Emissor IR alta potência Triplo, um cabo
1IRQC Quick Connect e um transformador de 12VDC. Estas partes são todas necessárias
para o controlo de até 7 componentes.
4. Como é que o ebode IR Link Pro Mini funciona?
O IR Link Pro mini é destinado para o uso em sistemas de controlo IR, onde o bloco de
conexão IRHUB4 se encontra a uma distância de cabo de 3m do receptor IR Link Pro Mini,
por ex. quando está a instalar o IR Link Pro Mini num armário, no qual os componentes
controlados estão atrás de portas fechadas, e o Receptor para fechar a instância ou ligado à
sua TV, dentro do alcance do seu controlo remoto.
5. Instalar o ebode IR Link Pro Mini
Os encaixes respeitam um código de cores para uma instalação Plug & Play tanto do receptor
IR como do emissor IRED, que por sua vez possuem as fichas coloridas.
É mostrado na Fig. 1 um sistema normal. Consulte este esquema e o procedimento que se
segue quando estiver a fazer ligações.

Other manuals for Ebode IR Link Pro Mini

Related product manuals