EasyManua.ls Logo

Ebode IR Link Pro Mini - Page 35

Ebode IR Link Pro Mini
44 pages
Print Icon
To Next Page IconTo Next Page
To Next Page IconTo Next Page
To Previous Page IconTo Previous Page
To Previous Page IconTo Previous Page
Loading...
21-2-2014 35 IR Link Pro Mini
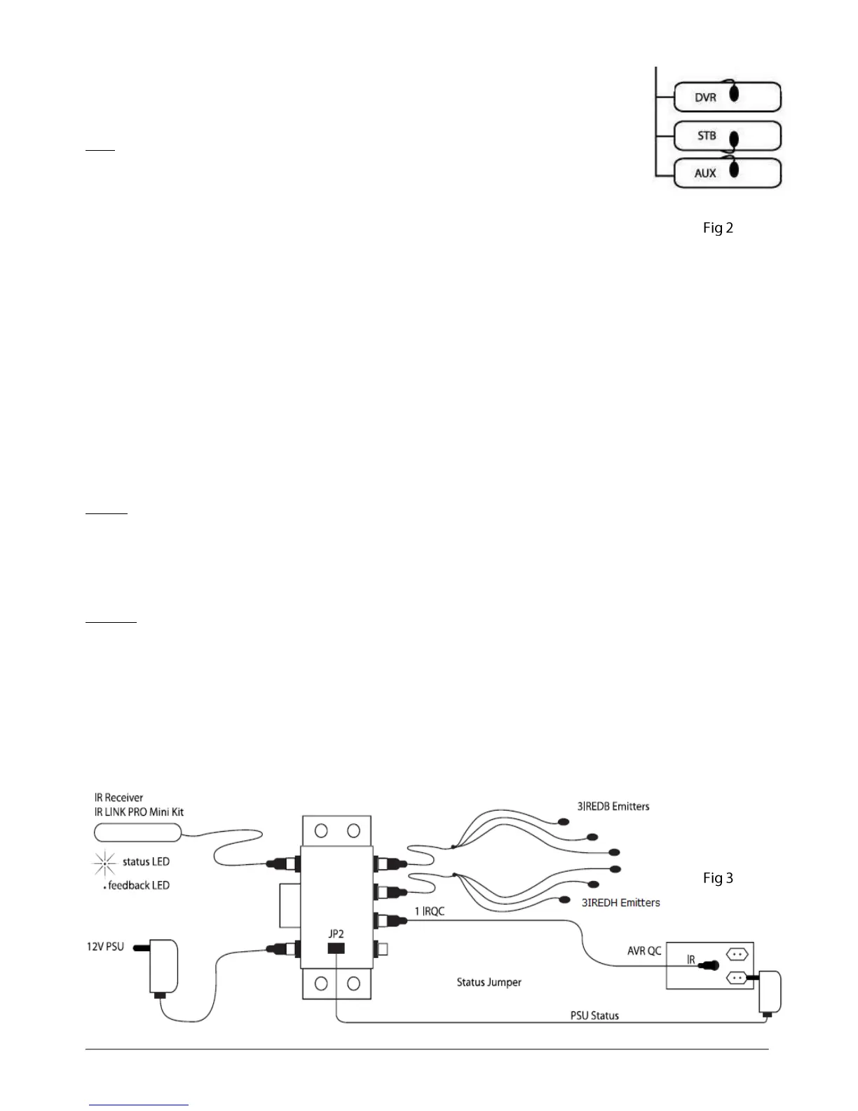
1. Faça a conexão 3IREDB e/ou o 3IREDH emissore IR na janela do
Sensor IR, dos componentes do sistema que pretende controlar.
Consultar as Fig. 2.
Tip: Ao usar uma lanterna para iluminar a tela do seu aparelho de
áudio / vídeo, você pode facilmente ver onde colocar os emissores.
2a. Ligue a mini ficha amarela do 3IREDB e/ou o 3IREDH emissore IR
numa das tomadas amarelas dos "EMISSORES" do Bloco de Ligações IRHUB4.
2b. Ligue o cabo IRQC numa das tomadas etiquetadas a amarelo dos "EMISSORES" do
IRHUB4, e o outro extremo na entrada mono IR 3.5mm do seu AVR. Configuração do pino
IRED Mono TS 3.5mm: ponta é IR Data, acoplamento é Ground (Terra). (Por favor verifique
o manual do dispositivo para configuração correcta do pino)
3. Coloque o IR Receptor IR Link Pro Mini num local exterior ao compartimento ou armário
do equipamento onde terá uma visão em linha recta em relação ao(s) seu(s) Controlo(s)
Remoto(s) . O receptor pode ser preso com fita dupla face no fundo da unidade.
4. Ligue a mini ficha vermelha do IR Receptor IR Link Pro Mini no jack vermelho "1R RCVR"
no Bloco de Ligações IRHUB4.
5. Ligue a cabo de alimentação 12VDC numa tomada não comutada de 230V~50Hz.
Note: É importante que use uma tomada AC não comutada de modo que o sistema IR esteja
sempre activo para os comandos de alimentação do sistema ON(Ligados).
6. Ligue a ficha 2.1mm "C" no Adaptador do Alimentador numa tomada "12VDC" no Bloco de
Ligações IRHUB4.
Estado
O link Ebode IR Pro Mini tem uma característica especial chamada "STATUS". Ele pode
mostrar se uma fonte oculta de vista (por exemplo, amplificador) está ligado ou desligado
com uma cor âmbar LED construir-na frente do IR Receiver. Uma vez você nós aplicamos o
poder (5-24VDC) para JP2 no Ebode IRHUB4 da sua fonte (por exemplo, amplificador), ele
vai sua dizer se a fonte é alimentado ou não. Mais amplificador também tem saídas de
disparo de 12V e adicional ligado tomadas de energia que podem ser conectados para JP2 no
Ebode IRHUB4 (ver figura 3). O limite de tensão de entrada é 5 24 VDC & 5 12VAC.
Configuração do pino da tomada 2.1mm: Centro/vermelho é +VDC, comutador/preto é
Ground, Terra (PSU não incluído).

Other manuals for Ebode IR Link Pro Mini

Related product manuals