EasyManua.ls Logo

Ebode IR Link Pro Mini - Page 40

Ebode IR Link Pro Mini
44 pages
Print Icon
To Next Page IconTo Next Page
To Next Page IconTo Next Page
To Previous Page IconTo Previous Page
To Previous Page IconTo Previous Page
Loading...
21-2-2014 40 IR Link Pro Mini
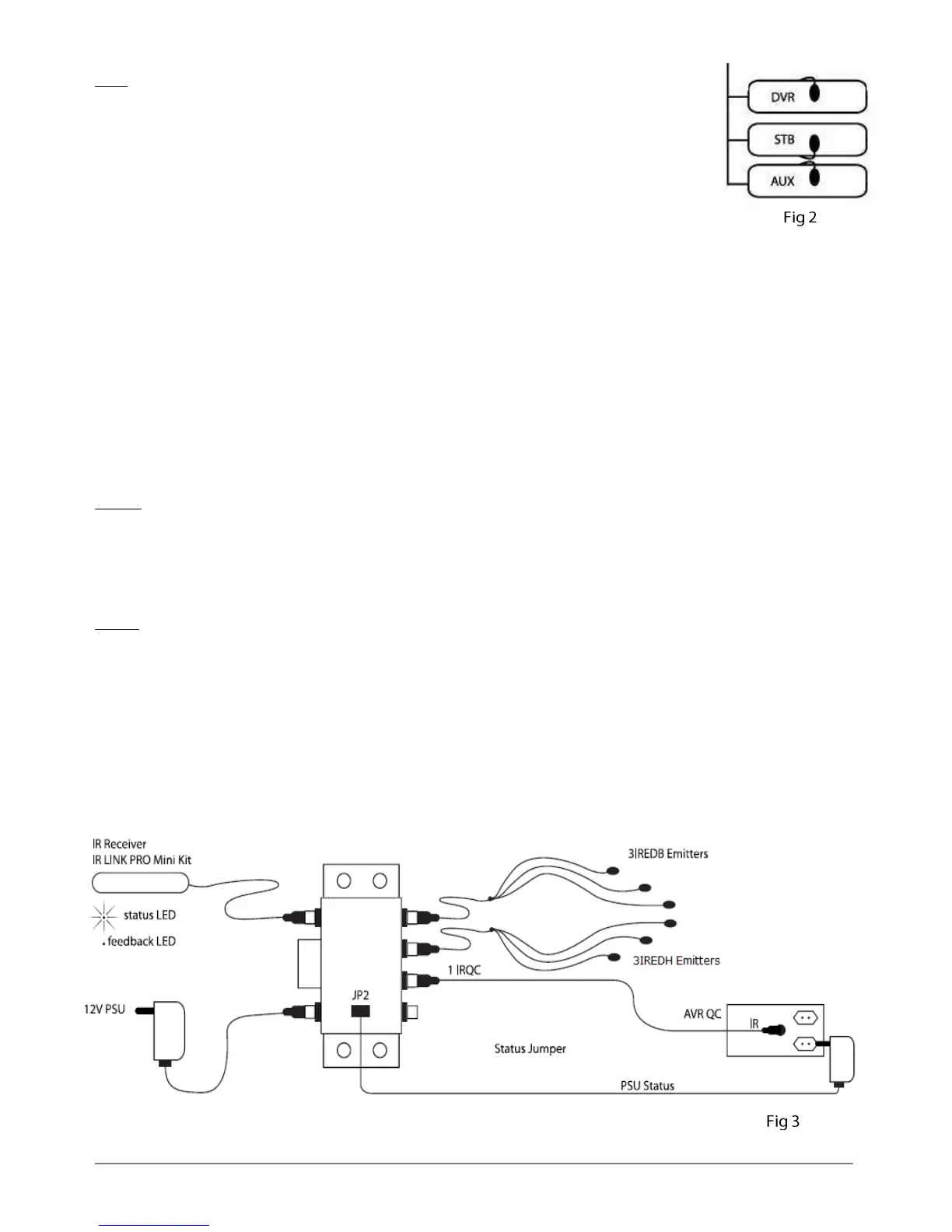
Tip: Utilizzando una torcia a brillare sul display del vostro dispositivo
audio / video, si può facilmente vedere dove collocare gli emettitori.
2a. Inserire le mini spine gialle del 3IREDB e/o il 3IREDH IR Emettitori
in una delle spine jack gialle "EMETTITORI" del Blocco di Collegamento
IRHUB4.
2b. Collegare il cavo IRQC in una delle prese jack gialle con l'etichetta
"EMETTITORI" del IRHUB4, e l'altra estremità nell'ingresso IR mono da 3,5 mm del vostro
AVR. Configurazione dei pin da 3,5mm TS Mono IRED: la punta è IR Dati, la guaina è a
Terra. (Si Prega di controllare il manuale del dispositivo per la configurazione corrispondente
dei PIN).
3. Mettere il ricevitore IR Link Pro Mini in un luogo al di fuori del recesso o dell'armadio
dell'apparecchio che abbia una visibilità diretta del vostro Telecomando.
4. Collegare la mini-spina rossa del Ricevitore IR Link Pro Mini nella presa jack rossa "IR
RCVR" sul Blocco di Collegamento IRHUB4.
5. Collegare l'Alimentazione a 12Vdc in una presa non comandata da 230V ~ 50Hz.
Nota: È importante che si utilizzi una presa AC non comandata in modo che il sistema di IR
sia sempre attivo per i comandi di accensione del sistema.
6. Inserire la spina "C" da 2,1mm dell’Alimentatore nella presa jack "+ 12VDC" sul Blocco di
Collegamento IRHUB4.
Stato
Il collegamento ebode IR Pro Mini ha una caratteristica unica denominata "STATUS". Si può
mostrare se un nascosto di fonte vista (p.es. amplificatore) è acceso o spento con un colore
ambrato LED costruire-nella parte anteriore del ricevitore IR. Una volta che applichiamo
potenza (5-24VDC) JP2 sulla ebode IRHUB4 dalla vostra fonte (p.es. amplificatore), che ci
dirà se la fonte è alimentato oppure no. La maggior parte amplificatore hanno anche uscite
trigger 12V e ulteriori acceso prese di corrente che possono essere collegati in JP2 sulla
ebode IRHUB4 (vedi figura 3). La gamma di tensione di ingresso è 5 24 VDC & 5 12 VAC.
Configurazione dei pin della presa da 2,1 mm: centro / rosso è + VDC, guaina / nero è la
Massa (PSU non inclusa).

Other manuals for Ebode IR Link Pro Mini

Related product manuals