EasyManua.ls Logo

Ecoflam MAX 20 - Electric Diagrams and Schematics

Ecoflam MAX 20
17 pages
Print Icon
To Next Page IconTo Next Page
To Next Page IconTo Next Page
To Previous Page IconTo Previous Page
To Previous Page IconTo Previous Page
Loading...
66
www.ecoflam-burners.com
420010371901
EN
IT
FR
ES
RU
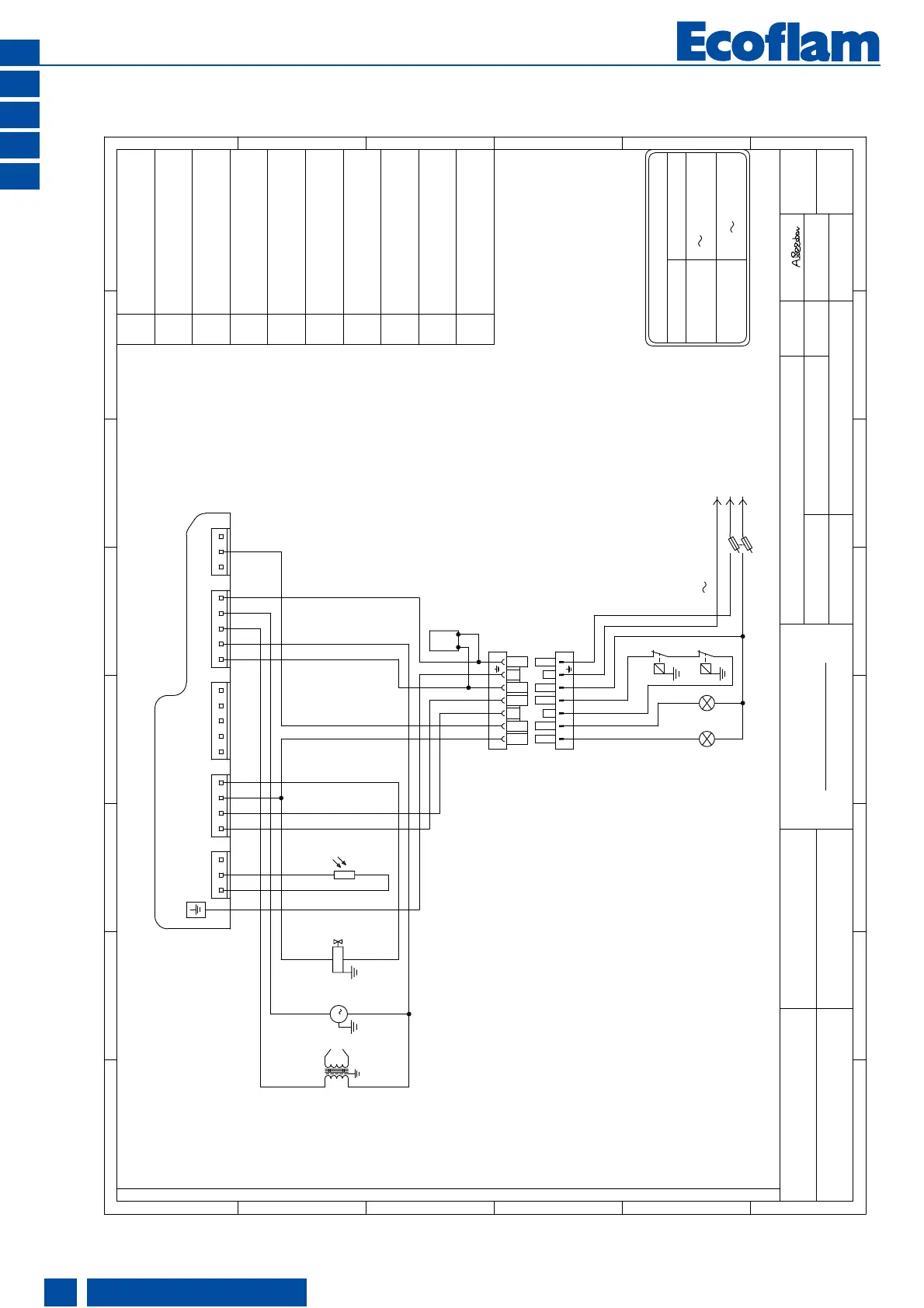
ELECTROVALVULA DE GASOLEO
ELCTROVANNE MAZOUT
OIL SOLENOID VALVE
ELETTROVALVOLA GASOLIO
YVg
STS
STC
HLB
TV
TERMOSTATO DE SEGURIDAD
THERMOSTAT DE SECURITE
SAFETY THERMOSTAT
TRANSFORMATEUR D'ALLUMAGE
IGNITION TRANSFORMER
TERMOSTATO CALDERA
THERMOSTAT CHAUDIERE
TERMOSTATO DI SICUREZZA
TERMOSTATO CALDAIA
LAMPE DE SECURITE
BOILER THERMOSTAT
ESPIA DE BLOQUEO
TRANSFORMADOR
LOCK-OUT LAMP
LAMPADA DI BLOCCO
TRASFORMATORE
MV
Q
B
FOTORESISTENCIA
INTERRUPTOR GENERAL CON FUSIBLE
INTERRUPTEUR GENERAL AVEC FUSIBLE
MAIN SWITCH WITH FUSE
INTERRUTTORE GENERALE CON FUSIBILE
MOTOR VENTILADOR
MUTEUR VENTILATEUR
MOTOR FAN
MOTORE VENTILATORE
PHOTORESISTANCE
PHOTO-RESISTOR
FOTORESISTENZA
TV
BYVg
M
1
MV
HLF LAMPADA DI FUNZIONAMENTO
WORKING LAMP
LAMPE DE FONCTIONNEMENT
ESPIA DE FUNCIONAMIENTO
CN01 CN02 CN03 CN08 CN07
MODELLO / MODEL
50Hz 220V/240V
50/60 Hz 220V/240V
MAX 15-20-30
MAX 1-4-8-12
ALIMENTAZIONE / POWER SUPPLY
Tensione di alimentazione / Input Voltage
Input Voltage
11 1 11
Z FILTRO ANTIDISTURBO
ANTJAMMING FILTER
FILTRE ANTIPARASITES
FILTRO DE PTOTECION ANTIDISTURBIO
Z
S3B4 T2 NT1 L1
S3B4 T1T2 N L1
T
P
STC
PE
N
L
Q
HLF HLB
T
P
STS
THERMOWATT E-BCU OIL
TOT. SHEET
SHEET
DESIGNER
DESCRIPTION
DATE FIST CREATION
CODE
SIGNATURE
R&D DEPARTMENT
CONTROLLER
Ecoam Bruciatori
SERVOMOTOR
FLAME SENSOR
S.p.A
ECN FIRST CREATION
BY TERM LAWS WE RESERVED THE PROPERTY OF THIS WIRING DIAGRAM WITH PROHIBITION OF USE AND REPRODUCTION
LEAKAGE CONTROL
CONTROL BOX
DATE ECN MODICATIONMODIFICATION DESCRIPTIONECN MODIFICATION
MAX 1-4-8-12-15-20-30
A.POZZOBON
24-09-2010
1
420110042301
1
A.RIGONI
B
RBA10NP009
THERMOWATT E-BCU OIL
20-04-2011RBA11PM012
F
1
E
D
2 3 4
C
B
A
1
2 3 4
5 6 7 8
F
E
D
5 6 7
C
B
8
A
Overview - Electric diagrams / Panoramica - Schemi elettrici / Vue d'ensemble - Schémas électrique / Descripción - Esquemas eléctrico /
Обзор - Электрические схемы

Other manuals for Ecoflam MAX 20

Related product manuals