EasyManua.ls Logo

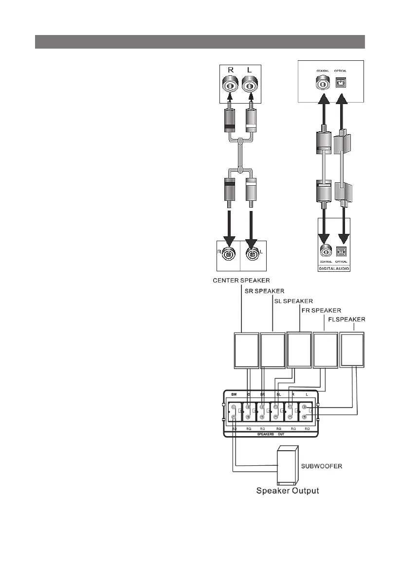
Elenberg HT-500 - Audio and Video Connection Guide; Stereo Audio Connection; Digital Audio Connections; Speaker Output Configuration

Elenberg HT-500
Print Icon
To Next Page IconTo Next Page
To Next Page IconTo Next Page
To Previous Page IconTo Previous Page
To Previous Page IconTo Previous Page
Loading...


       
     
     



     




     
     







   
    




Related product manuals