EasyManua.ls Logo

Elkron IT500CLOUD - Page 14

Elkron IT500CLOUD
Print Icon
To Next Page IconTo Next Page
To Next Page IconTo Next Page
To Previous Page IconTo Previous Page
To Previous Page IconTo Previous Page
Loading...
14 IT500CLOUD
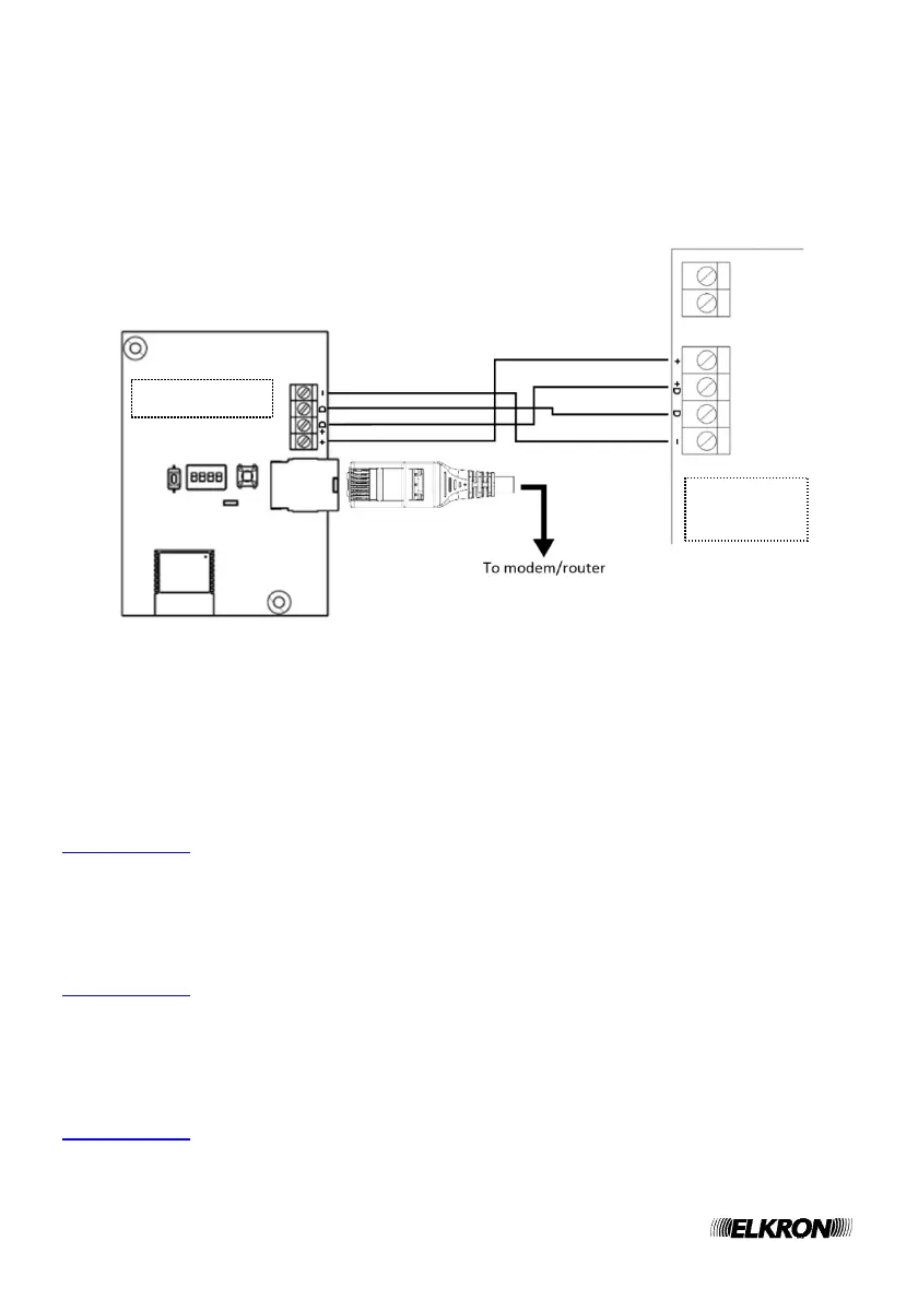
ESEMPIO SCHEMA DI COLLEGAMENTO CON CENTRALE MP500/8
EXAMPLE CONNECTION DIAGRAM WITH MP500/8 CONTROL
PANEL
EXEMPLE DE DIAGRAMME DE CONNEXION AVEC CENTRALE
MP500/8
DICHIARAZIONE DI CONFORMITÀ UE SEMPLIFICATA
Il fabbricante, URMET S.p.A., dichiara che il tipo di apparecchiatura radio
Interfaccia IT500CLOUD è conforme alla direttiva 2014/53/UE.
Il testo completo della dichiarazione di conformità UE è disponibile al seguente indirizzo Internet:
www.elkron.com
SIMPLIFIED EU DECLARATION OF CONFORMITY
Hereby, Urmet S.p.A. declares that the radio equipment type
IT500CLOUD Interfaces is in compliance with Directive
2014/53/UE.
The full text of the EU declaration of conformity is available at the following internet address:
www.elkron.com
DECLARATION UE DE CONFORMITE SIMPLIFIEE
Le soussigné, Urmet S.p.A., déclare que l’équipement radioélectrique du type
Interface IT500CLOUD est conforme à la directive 2014/53/UE.
Le texte complet de la déclaration UE de conformité est disponible à l'adresse internet suivante :
www.elkron.com
MP500/8
Figura 4 - Figure 4 - Figure 4

Related product manuals