EasyManua.ls Logo

ELM 329 - Page 77

ELM 329
83 pages
Print Icon
To Next Page IconTo Next Page
To Next Page IconTo Next Page
To Previous Page IconTo Previous Page
To Previous Page IconTo Previous Page
Loading...
Example Applications (continued)
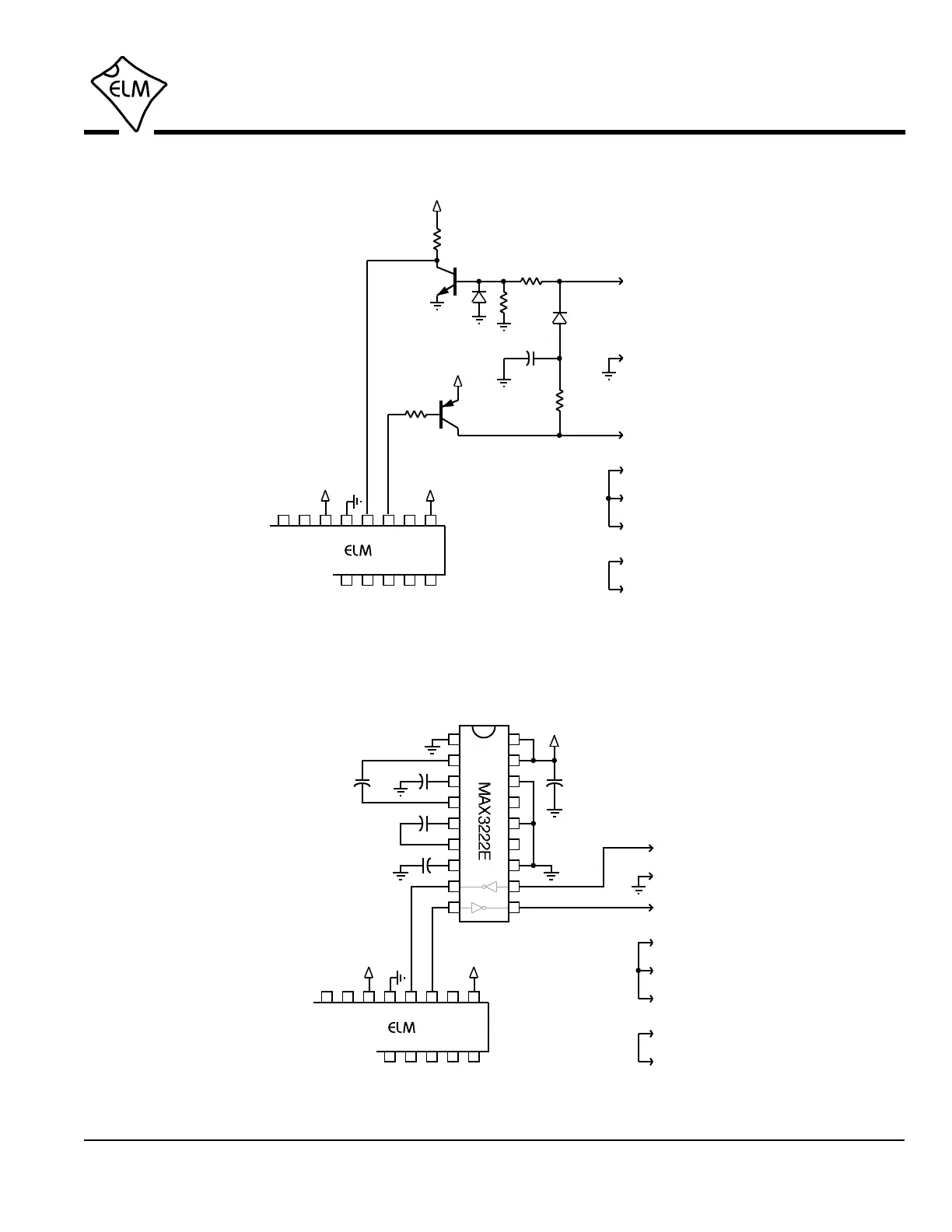
Figure 12. A High Speed RS232 Interface (250 kbps)
ELM329
77 of 83ELM329DSC Elm Electronics – Circuits for the Hobbyist
www.elmelectronics.com
+5V
10
11
12
13
14
15
16
17
18
19
20
21
22
+5V
329
2 (RxD)
RS232
Interface
(DB9F)
+5V
+5V
3 (TxD)
5 (SG)
1 (DCD)
4 (DTR)
6 (DSR)
7 (RTS)
8 (CTS)
4.7K
10K
10K
1N4148
1N4148
0.1µF
4.7K10K
2N3906
2N3904
Figure 11. A Low Speed RS232 Interface (57.6 kbps)
+5V
10
11
12
13
14
15
16
17
18
19
20
21
22
+5V
329
2 (RxD)
RS232
Interface
(DB9F)
3 (TxD)
5 (SG)
1 (DCD)
4 (DTR)
6 (DSR)
7 (RTS)
8 (CTS)
0.1µF
+5V
0.1µF
1
2
3
4
5
6
7
8
9
10
11
12
13
14
15
16
17
18
0.47µF
U4
0.47µF
0.47µF