EasyManua.ls Logo

Elvox 560A - Non-Coaxial System Configuration

Elvox 560A
12 pages
Print Icon
To Next Page IconTo Next Page
To Next Page IconTo Next Page
To Previous Page IconTo Previous Page
To Previous Page IconTo Previous Page
Loading...
-
P2 5 6 8
-
+T215
0S1
+
P1
PRI
+-
B
C
5
6
+T
D
8
V2 + -CH
E
AU
V1
75 Ohm
75 Ohm
CH
A
V1
M
11
10
12
9
8
7
6
5
4
3
1
2
V2
CN4
V3
13
V3
M
V2
M
V1
+A
+
-
+D
CH
CN1
CN2
3
6
5
1
2
4
SR
SD
C
A
7
V/V2
-
M/V1
ELVOX
N° vc4936
ATTENZIONE
Il monitor art. 6000 con il citofono art.
6201 come collegato dallo schema non
ha il segreto di conversazione.
Per impianti con segreto di conversazio-
ne togliere il ponticello “CN3” nei citofo-
ni Art.6201 e inserire la scheda Art.
7155. Con scheda Art. 7155:
- Apertura diretta della serratura: posi-
zionare il connettore nella posizione
“SD”.
- Apertura della serratura dopo la chia-
mata; posizionare il connettore nella
posizione “SR”.
I monitor Art.6306 e 6506 hanno sem-
pre inserito il segreto di conversazio-
ne.
IMPORTANT
The monitor type 6000 with interphone
type 6201 connected as in the diagram
has no conversation privacy.
For systems with conversation privacy
remove the jumper "CN3" on interpho-
nes type 6201 and fit card type 7155.
Function settings for card type 7155:
- Direct door lock release: insert the
wire in connector “SD”.
- Door lock release after call: Insert the
connector in position “SR”.
Monitors type 6306 and 6506 are always
equipped with conversation privacy.
ATTENTION :
Le moniteur art. 6000 avec le poste
art. 6201 comme raccordé selon le
schéma ne dispose pas du secret de
conversation.
Pour les installations avec secret de
conversation, enlever le pontage
“CN3” dans les postes Art.6201 et
insérer la carte Art. 7155.
Avec la carte Art. 7155:
- Ouverture directe de la gâche: posi-
tionner le connecteur dans la position
“SD”.
- Ouverture de la gâche après l'appel:
déplacer le connecteur dans la posi-
tion “SR”.
Les moniteurs Art.6306 et 6506 sont
toujours pourvus du secret de conver-
sation.
Monitor
Moniteur
Art. 6000 +
Art. 6201 +
Art. 6145
Monitor
Moniteur
Art. 6306
Art. 6506
Togliere nella morsettiera del
monitor il ponte di collega-
mento V3-M e settare il
microinterruttore posto sotto il
monitor in posizione doppino.
Remove the connection jum-
per V3-M from the monitor ter-
minal block and set the micro-
switch located under the moni-
tor to the twisted position.
Enlever dans le bornier du
moniteur le pontage de raccor-
dement V3-M et régler le
micro-interrupteur placé sous
le moniteur dans la position "
fil téléphonique " (2 fils).
Die Brücke V3-M der Monitor-
Klemmenleiste entfernen und
den Umschalter unter dem
Monitor auf „2-Drahtsignal"
stellen.
En la caja de conexiones del
monitor, quitar el puente de
conexión V3- M y configurar el
microinterruptor situado bajo
el monitor en posición par.
Retirar, na régua de bornes do
monitor, a ponte de ligação
V3-M e colocar o microinter-
ruptor, situado por baixo do
monitor, na posição par telefó-
nico.
Nell’ultimo monitor inserire le
resistenze da 75 Ohm fornite tra i
morsetti V1-M e V3-M.
Connect 75 Ohm resistor (sup-
plied) to the last monitor, between
terminals V1-M and V3-M.
Raccorder dans le dernier moni-
teur la résistance de 75 Ohms
fournie entre les bornes V1-M et
V3-M. .
Beim letztem Monitor die mitge-
lieferten 75 Ohm Widerstände
zwischen der Klemmen V1-M und
V3-M einsetzen.
Montar la resistencia de 75 Ohm
suministrada de serie entre los
bornes V1-M y VM-3 del último
monitor.
No último monitor inserir as resi-
stências de 75 Ohm, fornecida,
entre os bornes V1-M e V3-M.
*
*
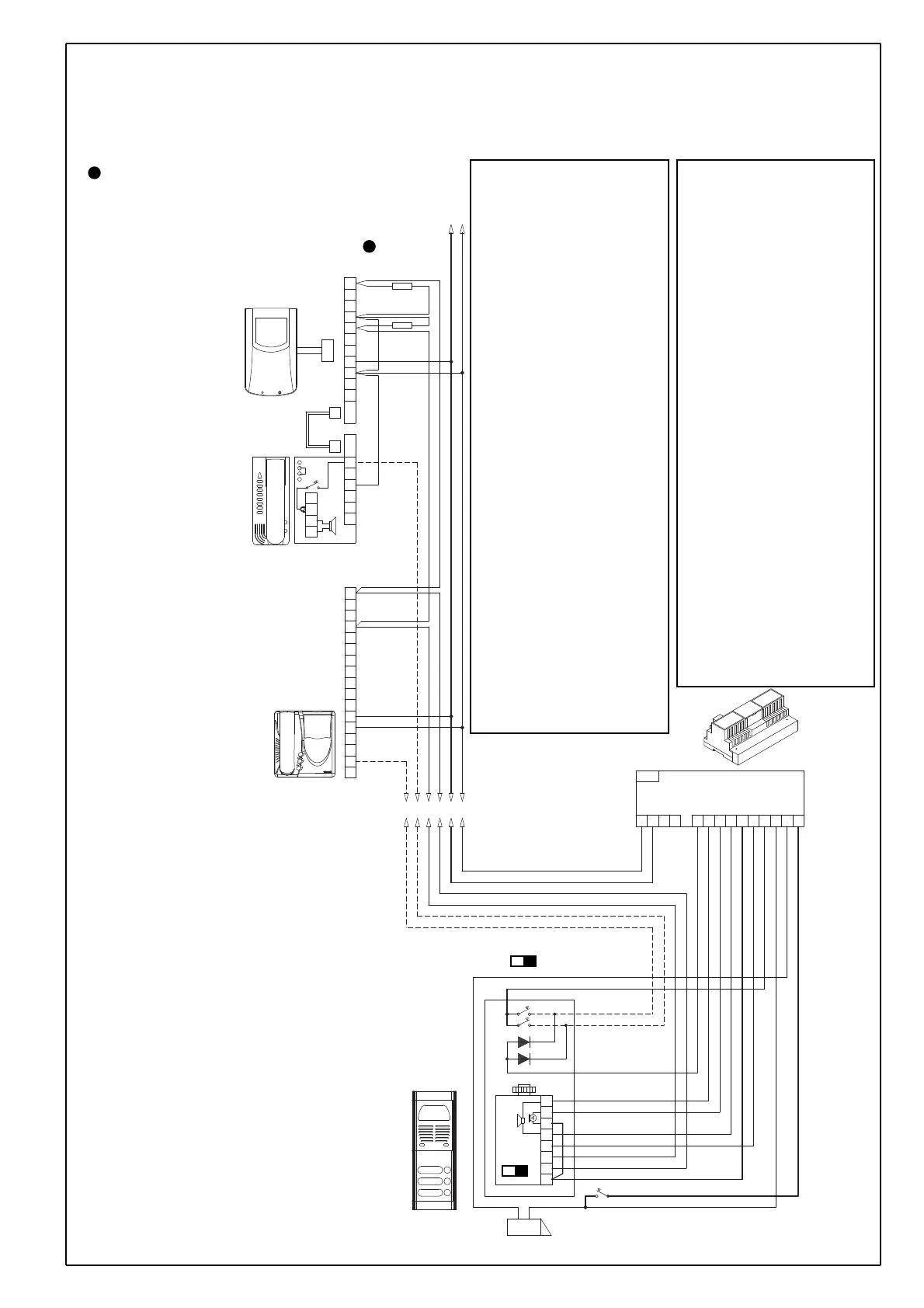
SCHEMA COLLEGAMENTO IMPIANTO VIDEOCITOFONO SENZA CAVO COASSIALE CON O SENZA SEGRETO DI CONVERSAZIONE
VIDEO DOOR ENTRY SYSTEM WITHOUT COAXIAL CABLE WITH OR WITHOUT CONVERSATION PRIVACY
INSTALLATION PORTIER VIDÉO SANS CABLE COAXIAL AVEC OU SANS SECRET DE CONVERSATION
VIDEOTÜRSPRECHANLAGE OHNE KOAXIALKABEL MIT ODER OHNE MITHÖRSPERRE
INSTALACIÓN DE VÍDEO-PORTERO SIN CABLE COAXIAL CON OU SIN CONVERSACIÓN PRIVADA
ESQUEMA DE LIGAÇÃO DA INSTALAÇÃO DE VIDEO-PORTEIRO SEM CABO COAXIAL COM OU SEM SEGREDO DE CONVERSAÇÃO
D- Telecamera con
posto esterno
Camera with
speech unit
Caméra avec micro
et haut-parleur
Kamera mit
Außenstelle
Cámara con apara-
to externo
Telecâmara com
posto externo
Art. 560A
E- Striscia a diodi
Diode strip
Bande à diodes
Barrette de diodes
Barretta diodos
Régua de díodos
Art. 27/005-2/994
A- Targa con posto esterno
Entrance panel
Plaque de rue avec poste externe
Klingeltableau mit Außenstelle
Placa con aparato externo
Botoneira com posto externo
serie-série GALILEO, 8100
B- Pulsante supplementare serratura
Additional push-button for lock
Poussoir supplémentaire gâche
zusätzliche Türöffnertaste
Pulsador suplementario cerradura
Botão suplementar de trinco
C- Serratura elettrica
Electric lock
Gâche électrique
Elektrischer Türöffner
Cerradura eléctrica
Trinco eléctrico 12V~
ALIMENTATORE
POWER SUPPLY
ALIMENTATION
NETZGERÄT
ALIMENTADOR
Art. 6568
RETE-MAINS
RÉSEAU-NETZ
RED-REDE
ACHTUNG
Beim Anschluss des Monitors Art. 6000
an das Haustelefon Art. 6201 gemäß
Plan besteht keine Mithörsperre. Für
Anlagen mit Mithörsperre die Brücke
„CN3” in den Haustelefonen Art. 6201
entfernen und die Karte Art. 7155 ein-
setzen. Mit Karte Art. 7155:
- Direkte Türöffneraktivierung: Den
Steckverbinder auf „SD” positionieren.
- Türöffneraktivierung nach Ruf: Den
Steckverbinder auf „SR” positionieren.
Bei den Monitoren Art. 6306 und 6506
ist die Mithörsperre stets aktiviert.
ATENCIÓN
El monitor art. 6000 con el teléfono art.
6201, conectado como se ilustra en el
esquema, no ofrece la función de con-
versación privada. Para instalaciones
con conversación privada, quitar el
puente "CN3" en los teléfonos art. 6201
y montar la tarjeta art. 7155.
Con la tarjeta art. 7155, para obtener:
- Apertura directa de la cerradura: colo-
car el conector en la posición "SD".
-
Apertura de la cerradura tras la llama-
da: mover el conector a la posición
"SR".
Los monitores art. 6306 y 6506 poseen
siempre la función de conversación pri-
vada.
ATENÇÃO
O monitor art. 6000 com o telefone art.
6201, ligado como se mostra no esque-
ma, não tem segredo de conversação.
Para instalações com segredo de con-
versação retirar a ponte “CN3” noste-
lefones Art.6201 e inserir a placa Art.
7155. Com placa Art. 7155:
- Abertura directa do trinco: colocar o
conector na posição “SD”.
- Abertura do trinco após a chamada;
colocar o conector na posição “SR”.
Os monitores Art.6306 e 6506 têm
sempre inserido o segredo de conver-
sação.
SW1
SW1
coax.
dopp.

Related product manuals