EasyManua.ls Logo

Ethicon Generator G11 - Main PCB I;O Diagram

Ethicon Generator G11
60 pages
Print Icon
To Next Page IconTo Next Page
To Next Page IconTo Next Page
To Previous Page IconTo Previous Page
To Previous Page IconTo Previous Page
Loading...

Generator G11 Service Manual

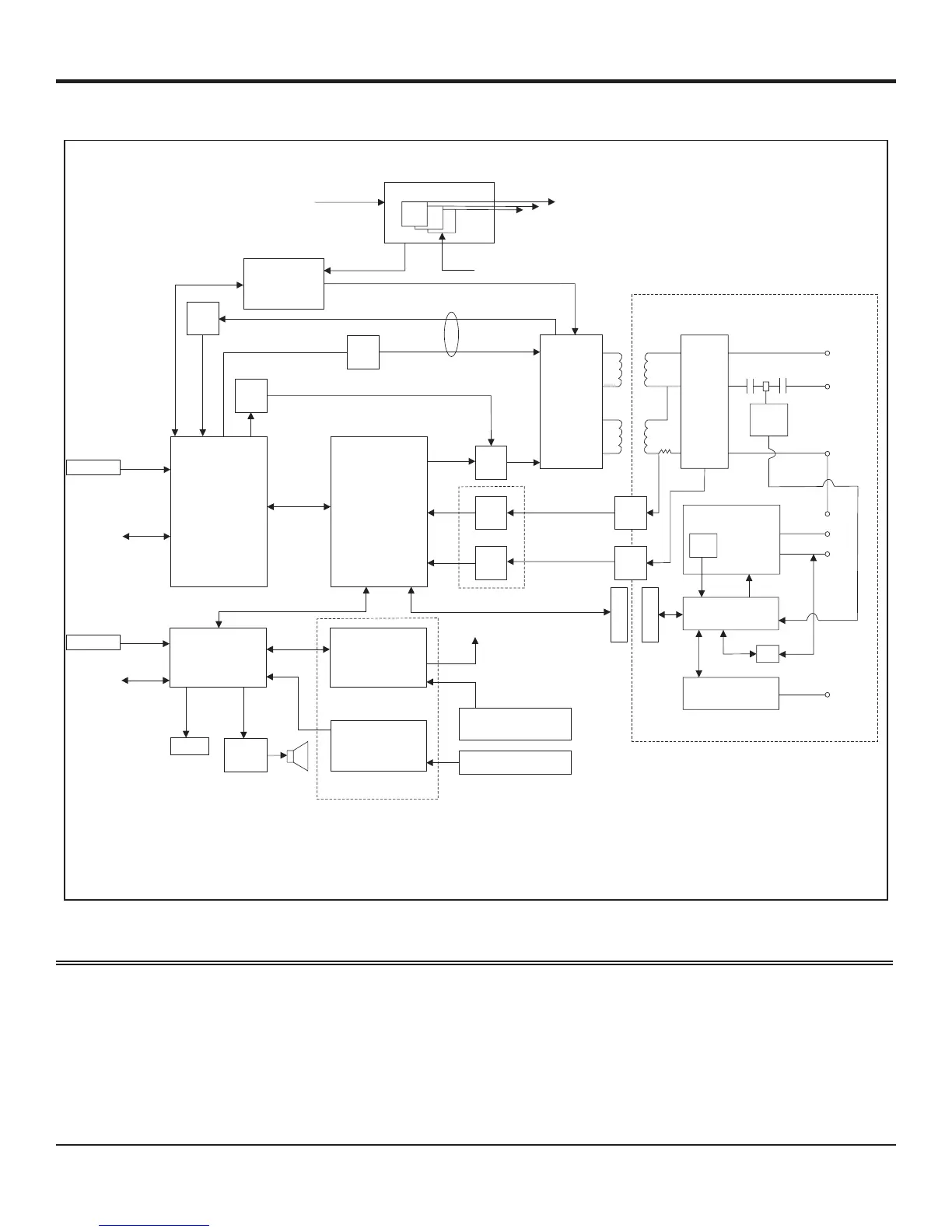
Main PCB I/O Diagram
Figure 4
MEMORY
MEMORY
SERIAL
I/O PORT
DSP PROCESSOR
FPGA
UI PROCESSOR
USB
PORTS (2)
LCD
BEZEL BOARD
TOUCH SCREEN
INTERFACE
AUDIO
AMP
POWER SUPPLY ENABLE
ON / OFF
PROCESSOR
DAC
ADC
ADC
ON/OFF BUTTON
TOUCH SCREEN
DAC
DAC
ADC
SWITCH-MODE
CONVERTER
BIAS
POWER SUPPLY ENABLE
SYSTEM VOLTAGES
AC LINE
POWER SUPPLY
PATIENT ISOLATED CIRCUITS
H1
E1
PR
SR
P
HS
ADC
R
S
ADC
SIGNAL
COND.
CKT.
XFM
XFM
FPGA
DATA CKT.
INTERFACE
DCI
ID
I
R
D
A
I
R
D
A
AMP
HS
*
HS
*
HS
*
HS - High Speed
H1 - Harmonic Power Output
E1 - EnSeal (RF) Power Output
PR - Power Return
P - Presence
HS - Hand Switch
ID - Identication / EEPROM
DCI - Data Circuit Interface
*
Main PCB I/O Diagram

Table of Contents