EasyManua.ls Logo

Everwell MKTH1223E-16 - 3.2.4 Troubleshooting E6: IDU Ventilation Failure

Default Icon
73 pages
Print Icon
To Next Page IconTo Next Page
To Next Page IconTo Next Page
To Previous Page IconTo Previous Page
To Previous Page IconTo Previous Page
Loading...
Air Conditioner Service Manual
33
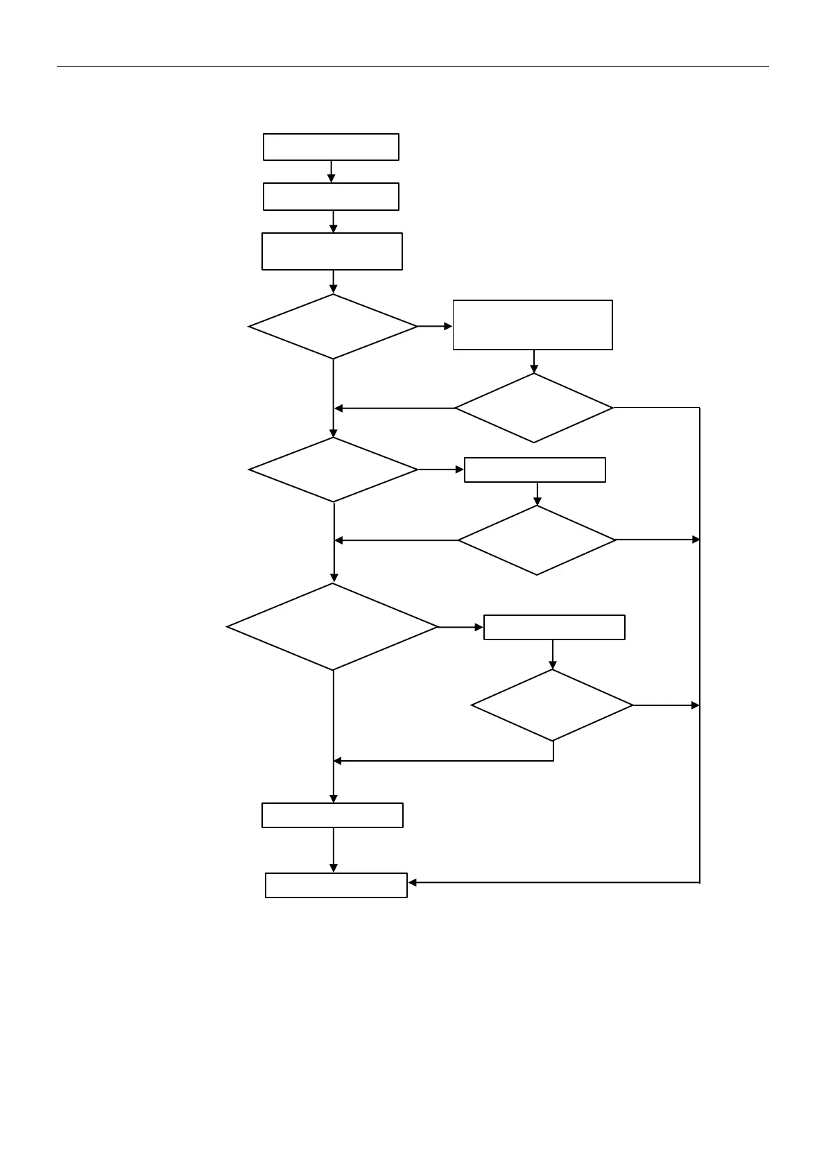
3.2.4 E6----IDU ventilation failure (PG and DC fan motor only)
Start
Fan motor well
connected to PCB
Display E6
Check and reconnect
Multi-meter check resistance
of fan motor, is there open or
short circuit of winding?
Replace IDU PCB
Replace fan motor
Yes
Yes
No
No
End
Turn the fan blades by
hand while power-off
condition
Can the fan blades run
smoothly?
Adjust the motor and blade
assembly so that rotor can
run smoothly.
E6 disappear?
No
No
Yes
Yes
E6 disappear?
E6 disappear?
Yes
No
Yes

Related product manuals