EasyManua.ls Logo

Everwell MKTH1223E-16 - 3.2.7 Troubleshooting EF: ODU DC Fan Motor Failure

Default Icon
73 pages
Print Icon
To Next Page IconTo Next Page
To Next Page IconTo Next Page
To Previous Page IconTo Previous Page
To Previous Page IconTo Previous Page
Loading...
Air Conditioner Service Manual
36
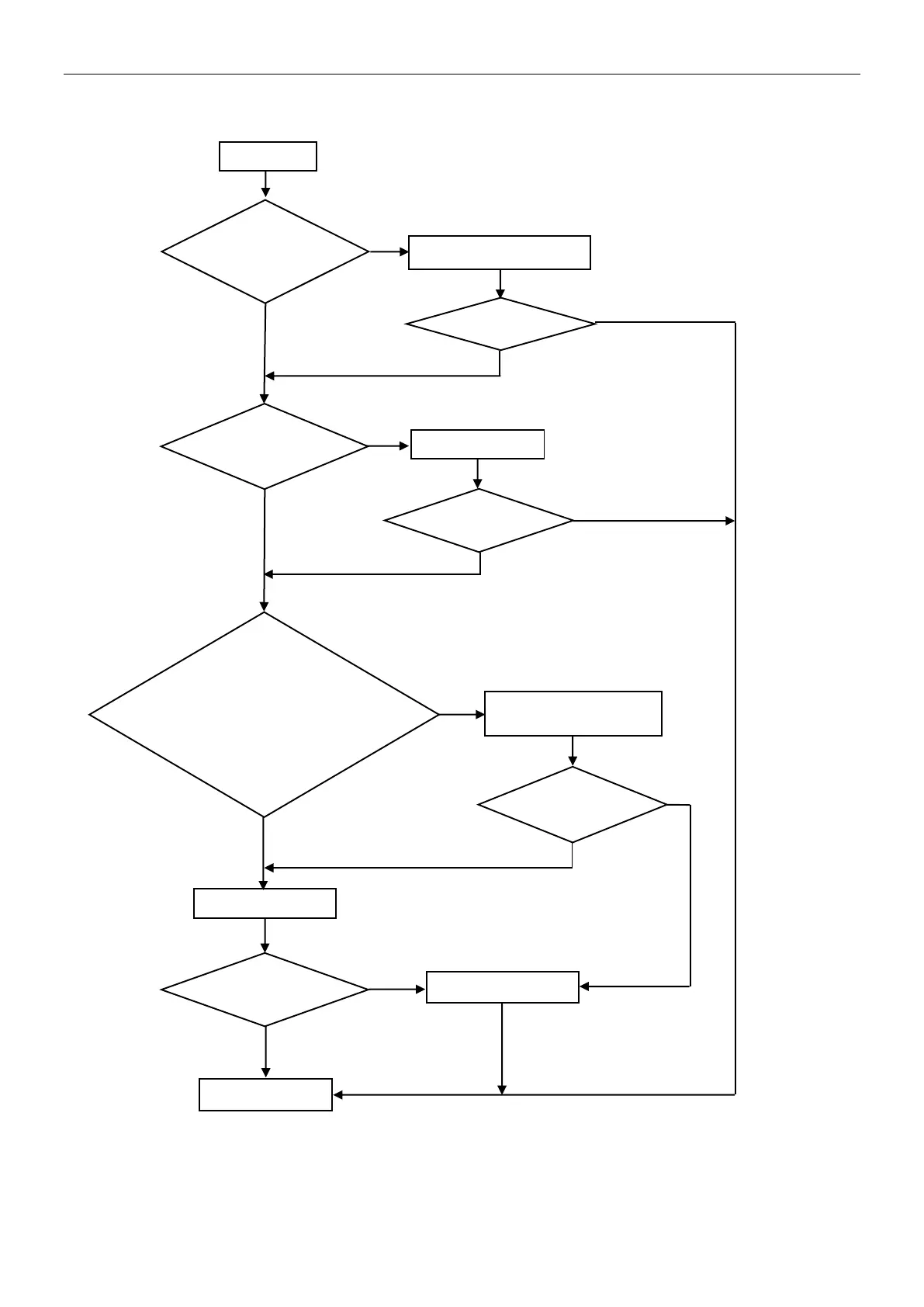
3.2.7 EF---ODU DC fan motor failure
Shut off
Check the fan blade by
hand, can it rotate freely
Re install the DC motor
Fan motor well
connect to PCB
Re-connect
1. For built-in control (5pins)
motor: check the V
m
=310V?
V
cc
=15V?
2. For external control (3pins)
motor: test voltage btw U/V/W ,
normally from DC 20~200V.
Replace ODU PCB
Check the fan motor,
can it operate or not.
Replace fan motor
No
No
Yes
Yes
End
Works normal?
No
Yes
Yes
Yes
No
Yes
Yes
No
No
Works normal?
No
Works normal?
Works normal?

Related product manuals