EasyManua.ls Logo

Everwell MKTH1823E-16 - E9: ODU IPM;Compressor Drive Fault

Default Icon
73 pages
Print Icon
To Next Page IconTo Next Page
To Next Page IconTo Next Page
To Previous Page IconTo Previous Page
To Previous Page IconTo Previous Page
Loading...
Air Conditioner Service Manual
35
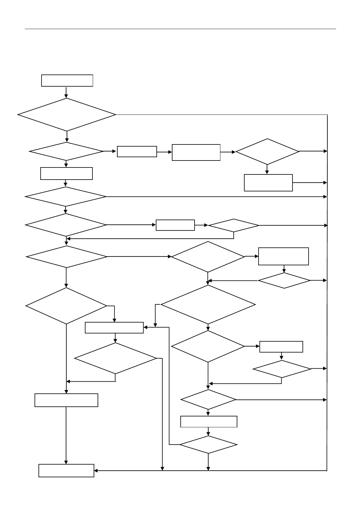
3.2.6 E9---ODU IPM /Compressor drive fault
If unit have 6 times stopping works for IPM protection (P0) continuously, it will display E9 error, and unit can’t be
recovered to operation, except press ON/OFF button.
Cut the power and
supply again, restart unit.
It works normal?
Display E9
Replace
outdoor PCB
E9 disappear?
Display E9 or P0?
Can compressor
start up?
Wiring connection
U/V/W correct?
Re-connect
Replace ODU PCB
Replace capillary
Clean it
ODU fan motor no
works or too slowly?
Replace ODU
fan motor
Yes
Replace compressor
End
No
Yes
P0 disappear?
Test voltage btw
U/V/W-G , (normally
from DC 20~200V.)
Unit works
normal?
Turn unit on to check
whether the malfunction
is eliminated.
AC pressure correct?
(cooling:0.8-1.3Mpa,/
heating 2.0-3.6Mpa)
Is the condenser
and/or evaporator
too dirty?
Capillary
blocked?
P0 disappear?
Works normal?
No
No
Yes
Yes
Yes
Yes
Yes
Yes
Yes
No
No
No
Yes
Yes
No
No
No
Display P0
Restart unit. It
works normal?
No
No
Yes
No
No
Display E9
Replace
compressor
Yes
No
Yes

Related product manuals