EasyManua.ls Logo

Fermax 4+n - Outdoor Panel Wiring - 1 L Configuration

Fermax 4+n
32 pages
Print Icon
To Next Page IconTo Next Page
To Next Page IconTo Next Page
To Previous Page IconTo Previous Page
To Previous Page IconTo Previous Page
Loading...
Placas VIDEO MARINE
Placas VIDEO MARINE
21
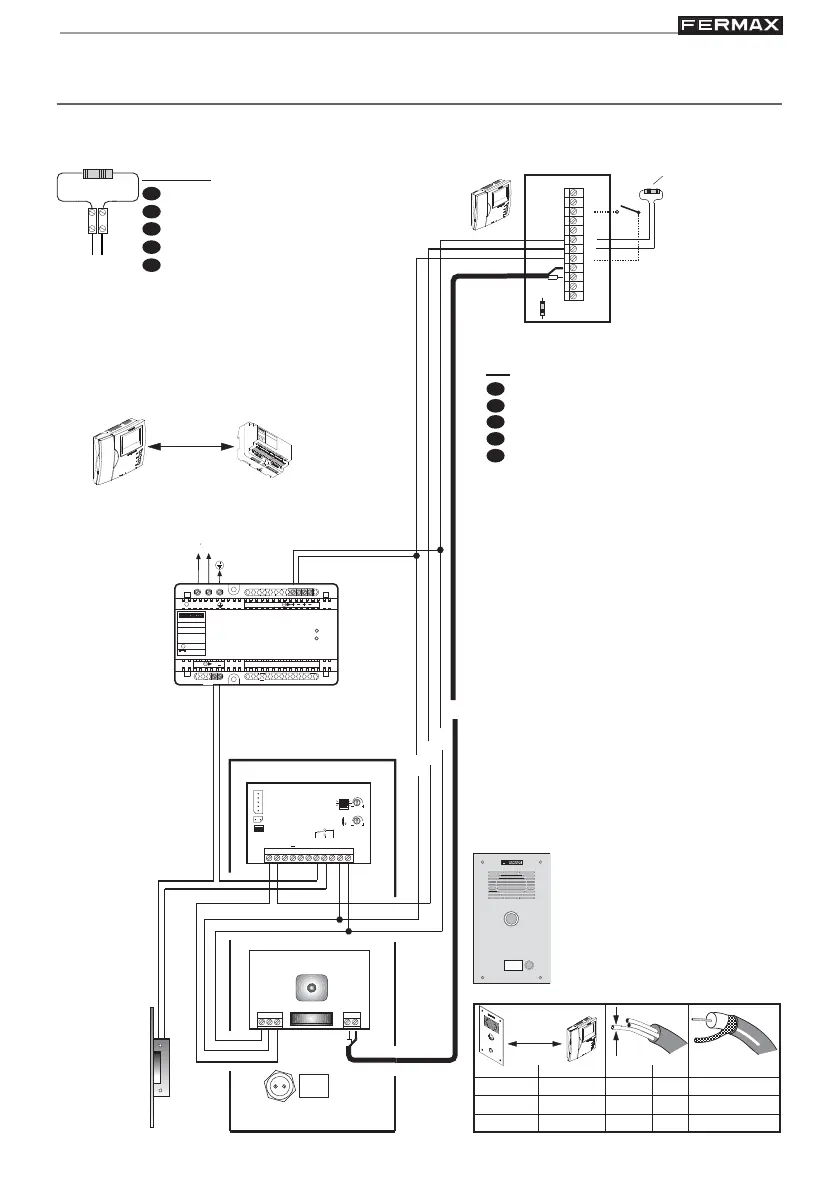
ESQUEMA CABLEADO PLACA DE CALLE - OUTDOOR PANEL WIRING - CABLAGE DE LA
PLATINE DE RUE - VERKABELUNG DER TÜRSTATION - CABLAGEM PLACA DA RUA.
- 1 L
CT
+
-
L
COAX
CT
+-
V
M
..........
..........
....
....
Ct
L
B
S
EXT.
INT.
C
B
No
+-
+12
Nc
JP2
10 Kohm
+
M
V
M
V
F1
T
A
L
-
F2
230V
~
~
INPUT
230V ; 0,6 A
50-60 Hz
OUTPUT
18 V ; 1,5 A
~
OVERLOAD
ON
~~
~
12 V ; 1,5 A
Vac
12 Vac
PLAC
TELEFONO
P1
(*)
18Vdc+12Vac
18 Vdc
12 Vac
+
1
8
V
1
.
5
A
5
0
-
6
0
H
z
.
5
0
V
A
M
A
X
.
1
2
V
1
A
F
U
E
N
T
E
A
L
I
M
E
N
T
A
C
I
O
N
K
I
T
D
I
G
I
T
A
L
M
A
D
E
I
N
S
P
A
I
N
D. max.
30 m.
90 pies/feet
1 - 50
50 - 100
100 - 200
75 Ohm
75 Ohm
75 Ohm
mm
mm
mm2,5
1,5
1
2
2
2
S
metros / metres
pies / feet
AWG
3 - 150
150 - 300
mm
2
17
15
13
D
300 - 600
P1:
E
Pulsador de llamada puerta vivienda.
EN
Call pushbutton at the apartment’s door.
F
Poussoir d’appel sur la porte du logement.
D
Ruftaste an der Wohnungstür.
P
Botão de chamada na porta do apartamento.
10 Kohm
10 Khoms:
E
entre los bornes + y L del último monitor.
EN
between terminals + and L in the last monitor.
F
entre les bornes + et L du moniteur.
D
Zwischen Klemmen ”+“ und ”L“ des Monitors.
P
os terminais + e L do último monitor.
(*) IMPORTANTE - IMPORTANT - WICHTIG
+ L

Other manuals for Fermax 4+n

Related product manuals