EasyManua.ls Logo

Fermax 4+n - Outdoor Panel Wiring - 2 L Configuration

Fermax 4+n
32 pages
Print Icon
To Next Page IconTo Next Page
To Next Page IconTo Next Page
To Previous Page IconTo Previous Page
To Previous Page IconTo Previous Page
Loading...
22
Placas VIDEO MARINE
Placas VIDEO MARINE
- 2 L
COAX
CT
+-
V
M
..........
..........
....
....
Ct
L
B
S
EXT.
INT.
C
B
No
+-
+12
Nc
JP2
+
-
L
R
R
CT
+
M
V
M
V
F1
T
A
L
-
F2
CT
+
M
V
M
V
F1
T
A
L
-
F2
10 Kohm
-+-+
~~
Vac Vac
12 Vac
PLAC
TELEFONO
P1
+
1
8
V
1
.
5
A
5
0
-
6
0
H
z
.
5
0
V
A
M
A
X
.
1
2
V
1
A
F
U
E
N
T
E
A
L
I
M
E
N
T
A
C
I
O
N
K
I
T
D
I
G
I
T
A
L
M
A
D
E
I
N
S
P
A
I
N
D. max.
18 Vdc
12 Vac
P1
(*)
30 m.
90 pies/feet
2
1
1 - 50
50 - 100
100 - 200
75 Ohm
75 Ohm
75 Ohm
mm
mm
mm2,5
1,5
1
2
2
2
S
metros / metres
pies / feet
AWG
3 - 150
150 - 300
mm
2
17
15
13
D
300 - 600
P1:
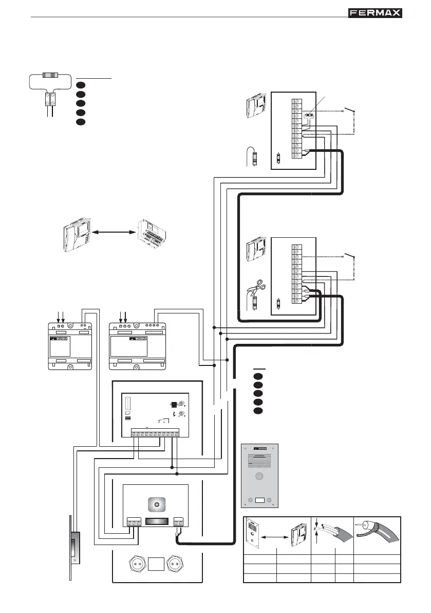
E
Pulsador de llamada puerta vivienda.
EN
Call pushbutton at the apartment’s door.
F
Poussoir d’appel sur la porte du logement.
D
Ruftaste an der Wohnungstür.
P
Botão de chamada na porta do apartamento.
10 Kohm
10 Khoms:
E
entre los bornes + y L del último monitor.
EN
between terminals + and L in the last monitor.
F
entre les bornes + et L du moniteur.
D
Zwischen Klemmen ”+“ und ”L“ des Monitors.
P
os terminais + e L do último monitor.
(*) IMPORTANTE - IMPORTANT - WICHTIG
+ L

Other manuals for Fermax 4+n

Related product manuals