EasyManua.ls Logo

Frigidaire PLES389ECG - Page 12

Frigidaire PLES389ECG
13 pages
Print Icon
To Next Page IconTo Next Page
To Next Page IconTo Next Page
To Previous Page IconTo Previous Page
To Previous Page IconTo Previous Page
Loading...
Publication No: 5995479564 PLES389ECG
11/06 12
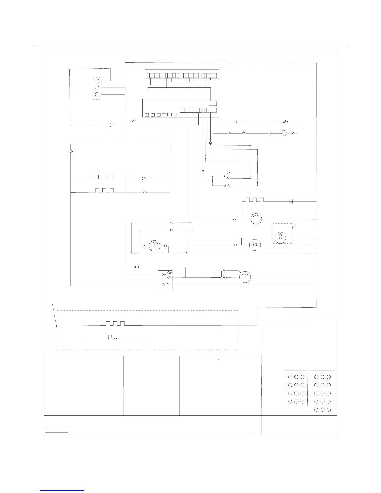
WIRING DIAGRAM
LEGEND/LEGENDE
SW. - SWITCH/INTERRUPTEUR
R.F. - RIGHT FRONT/AVANT DROIT
R.R. - RIGHT REAR/ARRIERE DROIT
L.F. - LEFT FRONT/AVANT GAUCHE
L.R. - LEFT REAR/ARRIERE GAUCHE
LIM.-LIMITOR/LIMITEUR
H.S.-HOT SURFACE/SURFACE CHAUDE
T.B.-TERMINAL BLOCK/BLOC DE
CONNECTION
CON. -CONTROL/CONTROLE ESEC 15
C.T.-COOK TOP/TABLE DE CUISSON
MDL.-MOTOR DOOR LATCH/MOTEUR PORTE VERROU
COLOR CODE/CODE DE COULEUR
G.-GREEN/VERT
W.-WHITE/BLANC
R.-RED/ROUGE
O.-ORANGE/ORANGE
Y.-YELLOW/JAUNE
BR.-BROWN/BRUN
BL.-BLUE/BLEU
BK.-BLACK/NOIR
WIRE GAUGE TEMP.C CSA UL
FIL CALIBRE
1 18 125 CL1251 3173
2 16 125 CL1251 3173
3 14 125 CL1251 3173
4 12 125 CL1251 3173
5 18 150 EXL-150 3321
6 16 150 EXL-150 3321
7 14 150 EXL-150 3321
8 12 150 EXL-150 3321
9 10 150 EXL-150 3321
10 18 200 SEW-1 3122
11 16 200 SEW-1 3122
12 12 250 3252
13 16 250 3252
14 20 150 EXL-150 3321
15 8 150 EXL-150 3321
318271934 REV:B
SHEET/FEUILLE:1/2
CAUTION: DISCONNECT POWER BEFORE SERVICING UNIT.
ATTENTION:COUPEZ L`ALIMENTATION AVANT D`EFFECTUER LA REPARATION.
T.B.
L2
N
L1
W-1
R-9
W-5
BL-2
BK-6
123456
P7
123456
P7
123456
P7
123456
P7
123
P4
6
5
43212
3
45
6
78
P5
ELECTRONIC OVEN CONTROL ES 510
COMMANDE FOUR ELECTRONIQUE ES 510
DLB IN
DLB OUT
CONV.
BAKE
BROIL
L1
1
BROIL ELEMENT
ELEMENT GRIL
BL-6
BL-6
BAKE ELEMENT
ELEMENT CUISSON
B10
Y-2
Y-6
Y-6
B14
BR-6
BR-2
t
V-14
B3
B6
B15
CONVECTION MOTOR
MOTEUR CONVECTION
B9
B5
BR-14
B4
B11
BR-1
GY-1
BR-5
MDL
OVEN LAMP
LAMPE FOUR
BR-1
DOOR SWITCH
INTER. PORTE
B8
SW.A
MDL SW.
P8 P7 P9 P3
P2 P1
CON
C
THERMAL CIRCUIT BREAKER
DISJONCTEUR THERMIQUE
PROBE
SONDE
123
654
987
12
11
10
15
14
13
CONNECTOR
CONNECTEUR
B
BL-14
NO
NC
BR-19
BL-5
O-14
BR-10
B1
B4
BK-21
B13
R-6
R-2
BR-5
123
654
987
12
11
10
CONNECTOR
CONNECTEUR
A
V-19
WARMER ELEMENT/ELEMENT RECHAUD
WARMER DRAWER/TIROIR RECHAUD
Y-5 Y-5
W-5BR-5
TIMER
MINUTERIE
P11-1
TIMER
MINUTERIE
P11-2
LO LIMIT THM/THM BASSE LIMITE
TIMER
MINUTERIE
P11-4
OPTIONAL
FACULTATIF
V-14
V-14
BL-19
B12
O-19
BR-19
OVEN CIRCUIT // CIRCUIT DU FOUR
BK-6
BR-5
WIRE GAUGE TEMP.C CSA UL
FIL CALIBRE
16 8 60
17 10 60
18 10 200 SEW-1 3122
19 20 125 SEW-1 3173
20 20 200 SEW-1 3122
21 22 125 CL-1252 3266
22 22 150 10109
BR-10
COOLING RELAY
RELAIS VENTILATEUR
FAN HOLD THERMOSTAT
THERMOSTAT DE MAINTIEN
DU VENTILATEUR
LOW SPEED
BASSE VITESSE
HIGH SPEED
HAUTE VITESSE
BK-5
R-5
R-5
BK-5
W-5
BR-5
R-5
C
NO
NC
W-5
R-5R-5
CONVECTION ELEMENT
ELEMENT CONVECTION
O-5 O-5
O-5
OVEN LAMP
LAMPE FOUR
W-5
BK-5
OPTION
FACULTATIF
DIODE
DIODE
MR754
BK-1
BK-9
V-19
THERMAL CIRCUIT BREAKER
DISJONCTEUR THERMIQUE

Related product manuals