EasyManua.ls Logo

Fronius TransCut 300 - Page 32

Fronius TransCut 300
34 pages
Print Icon
To Next Page IconTo Next Page
To Next Page IconTo Next Page
To Previous Page IconTo Previous Page
To Previous Page IconTo Previous Page
Loading...
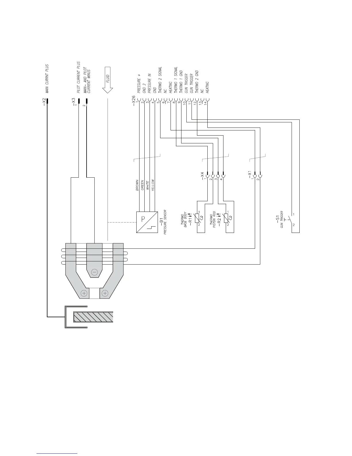
TransCut 300
- cutting torch