EasyManua.ls Logo

Fujiiryoki Premium 4S - Page 15

Fujiiryoki Premium 4S
59 pages
Print Icon
To Next Page IconTo Next Page
To Next Page IconTo Next Page
To Previous Page IconTo Previous Page
To Previous Page IconTo Previous Page
Loading...
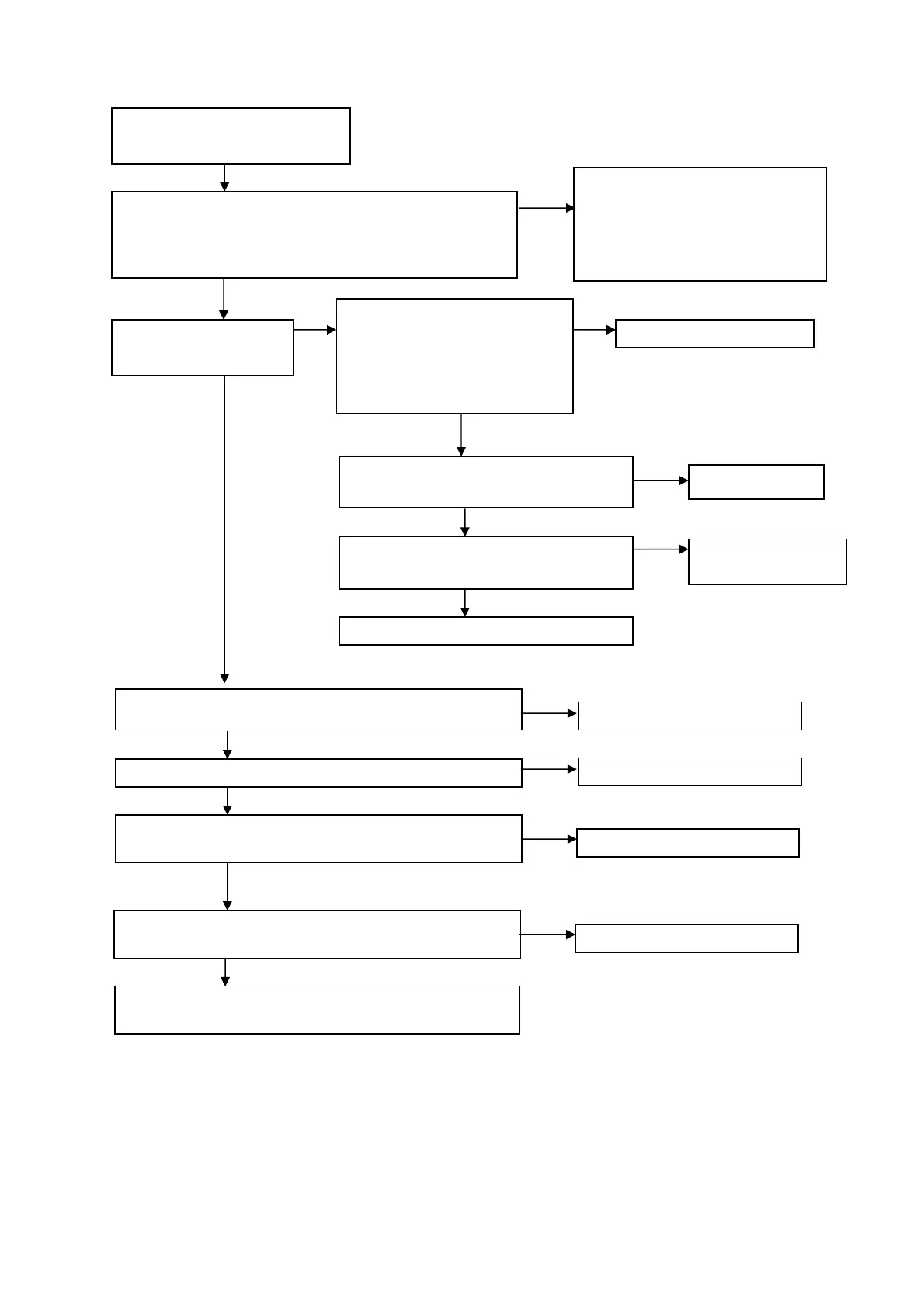
3.
「02」「03」
「04」
Service no.「02」
Service no.「03」
Service no.「04」
Is the back frame normal?
Is there any deformation of gear and elevation gear of the back
frame? Or is the engagement of gear normal?
Check if the amount of grease is normal.
(Check the engagement of gear and movement.)
Add grease when they are not enough.
Replace “UD shaft assy” and “guide
roller J assy” when the gear has
deformation. Remove the mechanic part
from the back frame and replace it
correctly when the engagement of the
gear is abnormal.
No
Y
es
Is there any broken part in relay board base?
Y
es
Exchange the UD shaft assy for mechanic or other parts of
malfunction. Check if any abnormal sound is made.
No
Exchange the relay board base.
Is there any malfunction on relay board?
Does error occur after exchanging relay board?
Y
es
No
Exchange the relay board.
Does the elevation motor
work normally?
Y
es
Connect the connector firmly.
No
Is each connector connected firmly?
Check the mechanic 9 pin cord, the
connector for elevation motor, relay
connector of 9 pin cord, the
connector(CN15) for elevation motor
for main circuit board.
Y
es
No
Are 9 pin cord for mechanic or control unit cut?
Exchange the cord.
No
Is there any defect on main circuit board?
Does error occur after replacing the main
circuit board?
Y
es
Is there any clogging in the elevation sensor board (relay board
base) or elevation sensor?
Y
es
No
Remove the clogging.
Replace the elevation motor.
Y
es
No
Replace the main circuit
board.
Y
es
Is there any malfunction on main circuit board?
Does error occur after replacing the main circuit board?
No
Exchange the main circuit board.
15

Related product manuals