EasyManua.ls Logo

Fujiiryoki Premium 4S - Page 16

Fujiiryoki Premium 4S
59 pages
Print Icon
To Next Page IconTo Next Page
To Next Page IconTo Next Page
To Previous Page IconTo Previous Page
To Previous Page IconTo Previous Page
Loading...
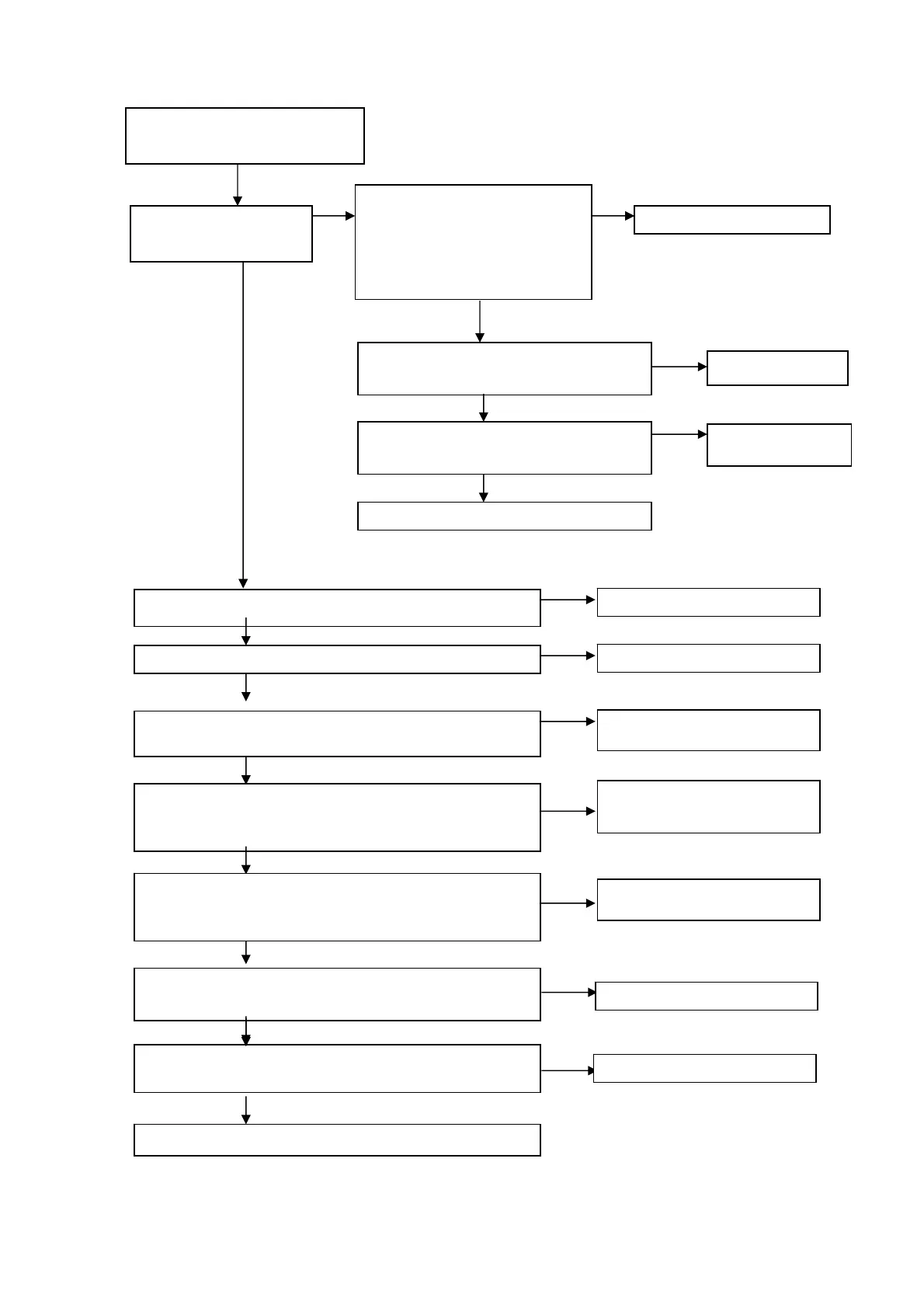
3.2
Service no.「05」
Service no.「06」
Service no.「08」
「05」「06」
「08」
Is there any breaking on stronger and weaker (HL)sensor board
Y
es
No
Exchange HL sensor assy
Is there any defect on junction basement unit
After exchange of junction basement unit, is there any error
occur
No
Exchange junction basement unit..
Does strength motor works
normally?
Y
es
Connect the connector firmly.
No
Is each connector connected firmly?
Check the connector of 9 pin cord of
mechanic part for strength motor,
relay connector of 9 pin cord of
control, connector(CN16) for strength
motor of main circuit board.
Y
es
Y
es
Are 9 pin cord of mechanic part or main circuit
board cut?
Exchange the cord.
Y
es
Is there any malfunction on main circuit
board? Does error occur after exchanging the
main circuit board?
No
Is there any clogging etc. on stronger and weaker (HL) sensor
board
,
or stron
g
er and weaker sensor
Y
es
No
Remove clogging
Exchange the strength motor.
Y
es
No
Replace the main
circuit board.
Y
es
Is there any damage on gear of Mechanic (HL shaft assy )
Is stronger and weaker (HL) sensor cord of junction basement Unit
inserted surely in connector ? Or is there any beak of cord
Y
es
No
Insert surely connector
Or exchange HL sensor assy
Is there any break of cord for mechanic 11 sensor core cord, or
control unit 11 sensor core cord
Is there any come off from each connector ?basement board unit ,
ju
n
ct
i
o
n
u
ni
t
Y
es
No
Exchange cord
Or insert connector surely
Y
es
Is there any defect on stronger and weaker (HL) sensor basement
board
After exchange of HL sensor basement board, is there any error
occur
No
Exchange HL sensor assy.
Exchange control board unit
No
Exchange HL shaft assy
Y
es
16

Related product manuals