EasyManua.ls Logo

Fujitsu AOYG30KATA - Model: AOYG24 KATA; Refrigerant System Diagrams

Fujitsu AOYG30KATA
54 pages
Print Icon
To Next Page IconTo Next Page
To Next Page IconTo Next Page
To Previous Page IconTo Previous Page
To Previous Page IconTo Previous Page
Loading...
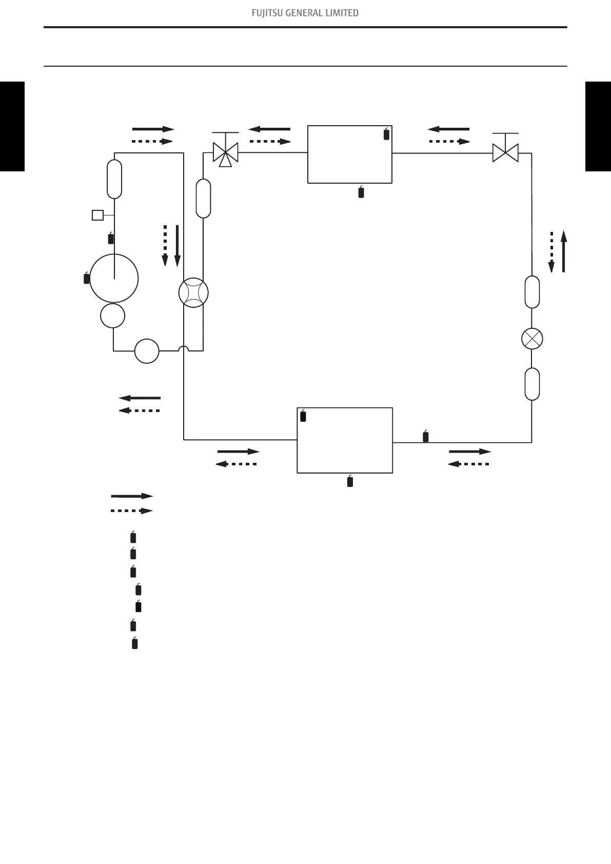
7. Refrigerant system diagrams
7-1. Model: AOYG24KATA
Strainer
Strainer
3-way
valve
2-way
valve
Muffler
4-way valve
Expansion valve
Heat exchanger
Heat exchanger
(INDOOR)
(OUTDOOR)
Compressor
Cooling
Heating
Th
D
Th
R
Th
O
Th
HO
Muffler
Pressure
switch
Accumulator
Th
PI
Th
C
: Thermistor (Discharge temperature)
: Thermistor (Outdoor temperature)
: Thermistor (Heat exchanger out temperature)
Th
D
: Thermistor (Compressor temperature)
Th
C
Th
O
Th
HO
: Thermistor (Room temperature)
: Thermistor (Pipe temperature)
Th
R
Th
PI
Th
HM
: Thermistor (Heat exchanger middle temperature)
Th
HM
7-1. Model: AOYG24KATA - (02-28) - 7. Refrigerant system diagrams
TECHNICAL DATA
AND PARTS LIST
TECHNICAL DATA
AND PARTS LIST

Other manuals for Fujitsu AOYG30KATA

Related product manuals