EasyManua.ls Logo

Fujitsu ARYG36LMLA - Page 9

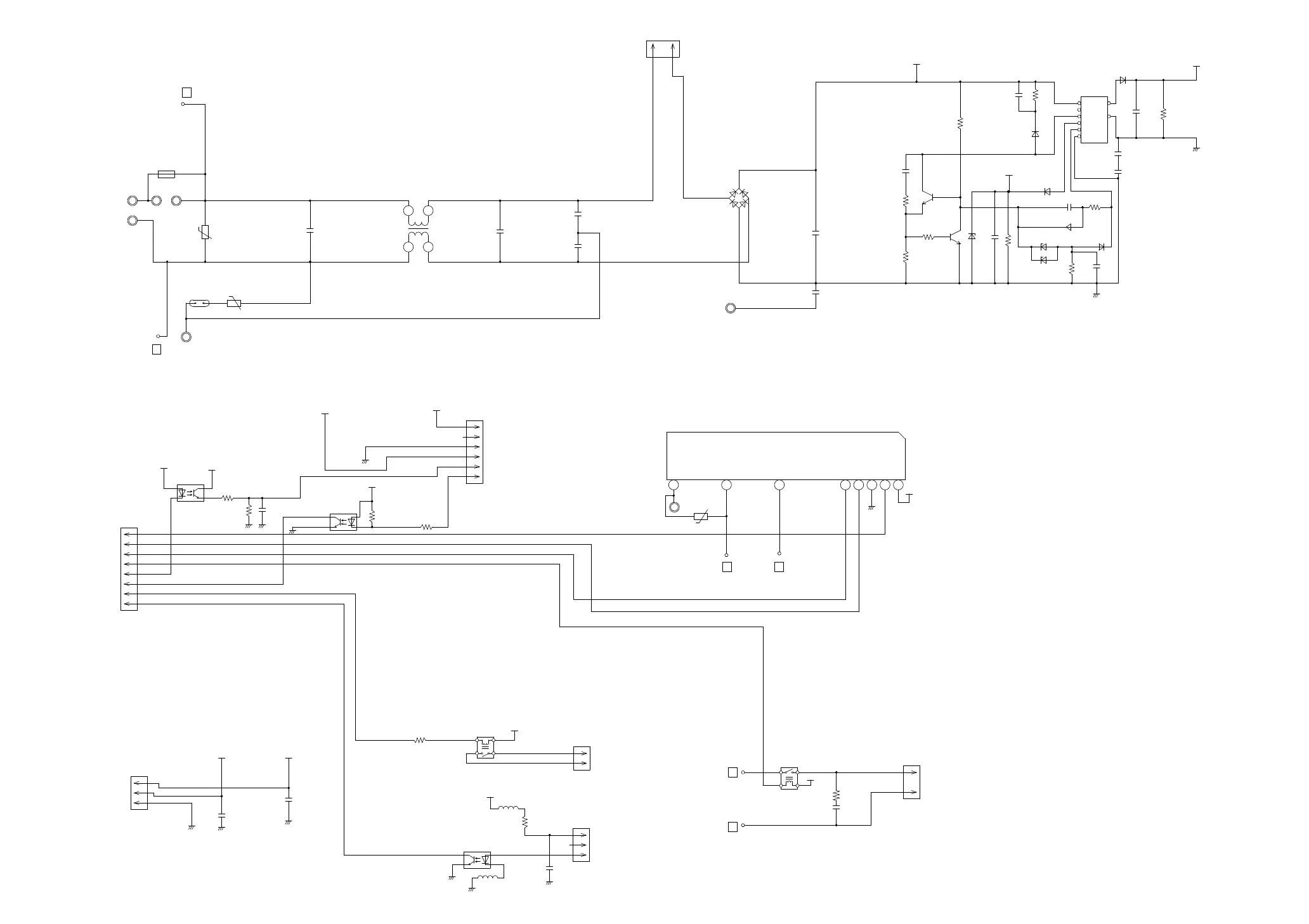
Fujitsu ARYG36LMLA
28 pages
Print Icon
To Next Page IconTo Next Page
To Next Page IconTo Next Page
To Previous Page IconTo Previous Page
To Previous Page IconTo Previous Page
Loading...
340V
15V
15V
A
6
5
4
3
2
1
CN105
B5P-VH-B
DC FAN MOTOR
I C103
TLP621
<GB>
R114
4.7k
<1/10W>
R115
6.8k
<1/4W>
5V
15V
R116
1.0k
<1/4W>
I C104
TLP621
<GB>
R117
820
<1/4W>
C117
100/
25V
+
A
A
1
2
4
3
4
3
1
2
CN104
B08B-PASK-1
1
2
3
4
5
6
7
8
1
2
3
3
2
1
1
2
5V
L102
BLm18
<AG601>
L103
BLm18
<AG601>
I C101
TLP621
<GB>
R112
330
<1/10W>
C116
0.01
<B>
4
3 2
1
13.5V
CN103
B2B-XH-AM
CN102
B3B-XH-AM
5V 13.5V
C121
0.1
<F>
C120
0.1
<F>
CN101
B03B-PASK-1
CN106
B2P3-VH-B-E
5V
I C 1 0 5
H I 2 0 0 3 R 3
VA103
0.01
<F>
2
1
K102
G5NB-1A
13.5V
RC101
120/
0.2
3 2
4
1
DRAIN PUMP
K101
G5NB-1A
4
2
1
3
18 14 10 5
4 3
2 1
5
4 3
2 1
6
7
8
W105
RED
SERIAL
E102
GREEN
C118
0.01
<KH>
1 2
CN108
B2P3-VH-B
NORMAL COIL
D101
D3SB60
4
3
1
2
340V
R104
330k
<2W>
C109
220p
<B>
R105
75
<RS-2W>
Q101
2SC5354
3
2
1
1
2
3
Q102
2SC1815
R107
100
<1/10W>
R106
1.5
<RS-2W>
15V
D106
D1FL20U
A
C112
330/
25V
+
C111
100/
25V
D104
MTZJ5.1B
D109
MTZJ5.1B
R109
330
<1/4W>
+
R108
100
<1/2W>
D105
D1FL20U
D103
D1FL20U
C110 0.047
<ECQV>
D107
RD16
<B1>
R110
10k
<1/10W>
C115
0.01
<KH>
C114
0.01
<KH>
13.5V
D108
D2FL20U
C113
1000/
25V
T101
ZFT22B03-C
R111
10k
<1/10W>
+
12
10
2
3
5
6
7
8
C108
4700p
<FNS>
R103
62k
<RS-2W>
D102
1SR139-600
C107
270/
450V
+
C105
0.010
<LE>
C106
0.010
<LE>
C104
0.22
<R41>
LF101
ELF20N030A
1 2
4
3
C101
0.22
<LE>
VA102
470V
<TNR>
SA101
RA-362M
VA101
470V
<TNR>
FH101
FH102
F101
3.15A
250V
W101
BLACK
W102
WHITE
E101
GREEN
L
I C26-14
N
I C26-10
FC51FL x 2
L
I C26-14
N
I C26-10
L
I C26-14
N
I C26-10
EX. OUT
EX. I N
R113
330
<1/10W>
POWER DRIVE
DC SUPPLY
INDOOR UNIT
POWER SUPPLY PCB
K06AL-1106HSE-P0
2012.03.05 8

Related product manuals