EasyManua.ls Logo

Fujitsu ASU18CL - Page 11

Fujitsu ASU18CL
81 pages
Print Icon
To Next Page IconTo Next Page
To Next Page IconTo Next Page
To Previous Page IconTo Previous Page
To Previous Page IconTo Previous Page
Loading...
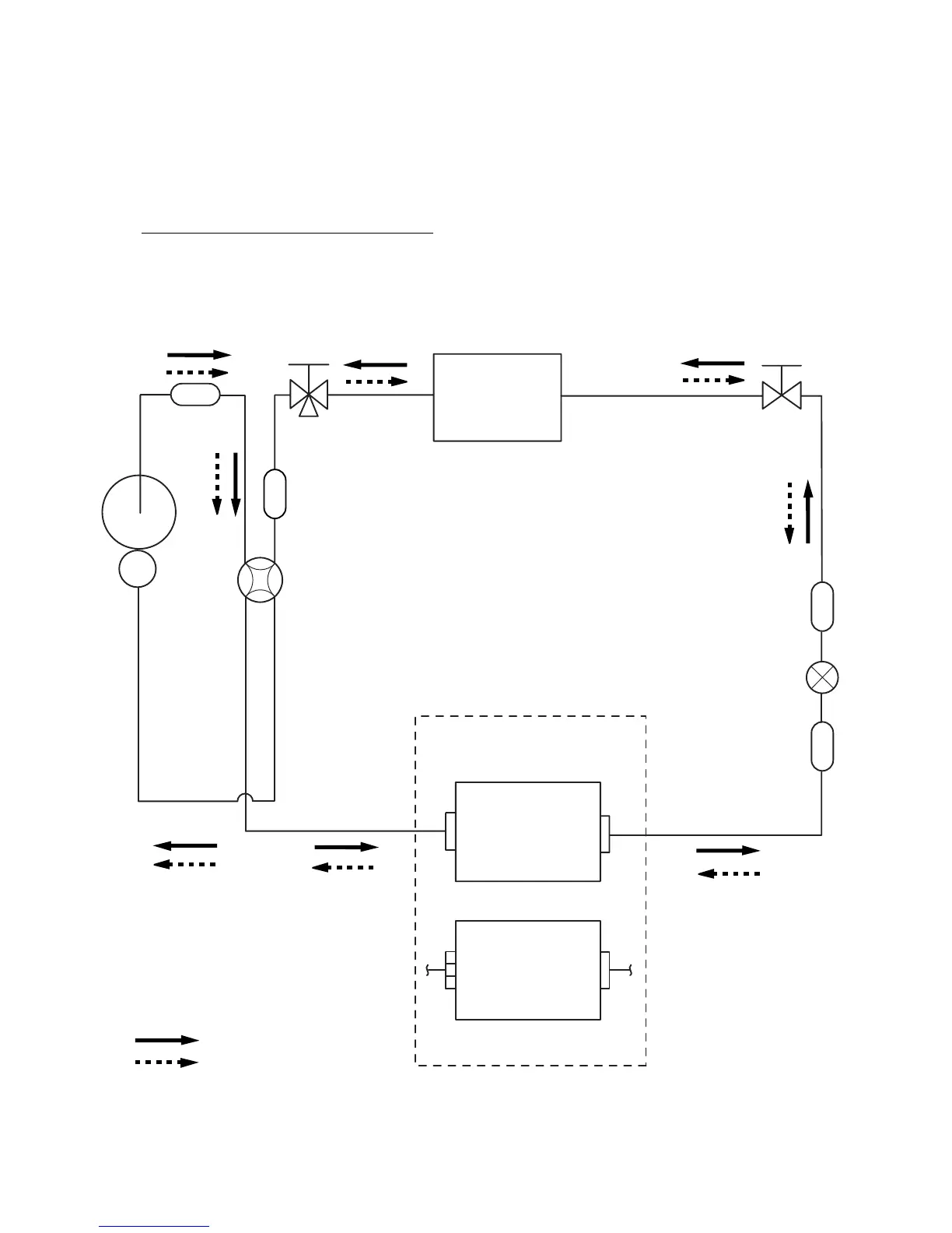
REFRIGERANT SYSTEM DIAGRAM
2-Way
valve
Strainer
Strainer
3-Way
valve
Muffler
Muffler
4-Way valve
Expansion valve
Heat exchanger
( INDOOR )
Heat exchanger
( OUTDOOR )
AOU9RLQ
(2Pass)
AOU12RLQ
(4Pass)
Compressor
Cooling
Heating
ASU12RLQ / AOU12RLQ
Models : ASU9RLQ / AOU9RLQ
03-01

Table of Contents

Other manuals for Fujitsu ASU18CL

Related product manuals