EasyManua.ls Logo

GE 845 - Page 280

GE 845
552 pages
Print Icon
To Next Page IconTo Next Page
To Next Page IconTo Next Page
To Previous Page IconTo Previous Page
To Previous Page IconTo Previous Page
Loading...
4–152 845 TRANSFORMER PROTECTION SYSTEM – INSTRUCTION MANUAL
PROTECTION CHAPTER 4: SETPOINTS
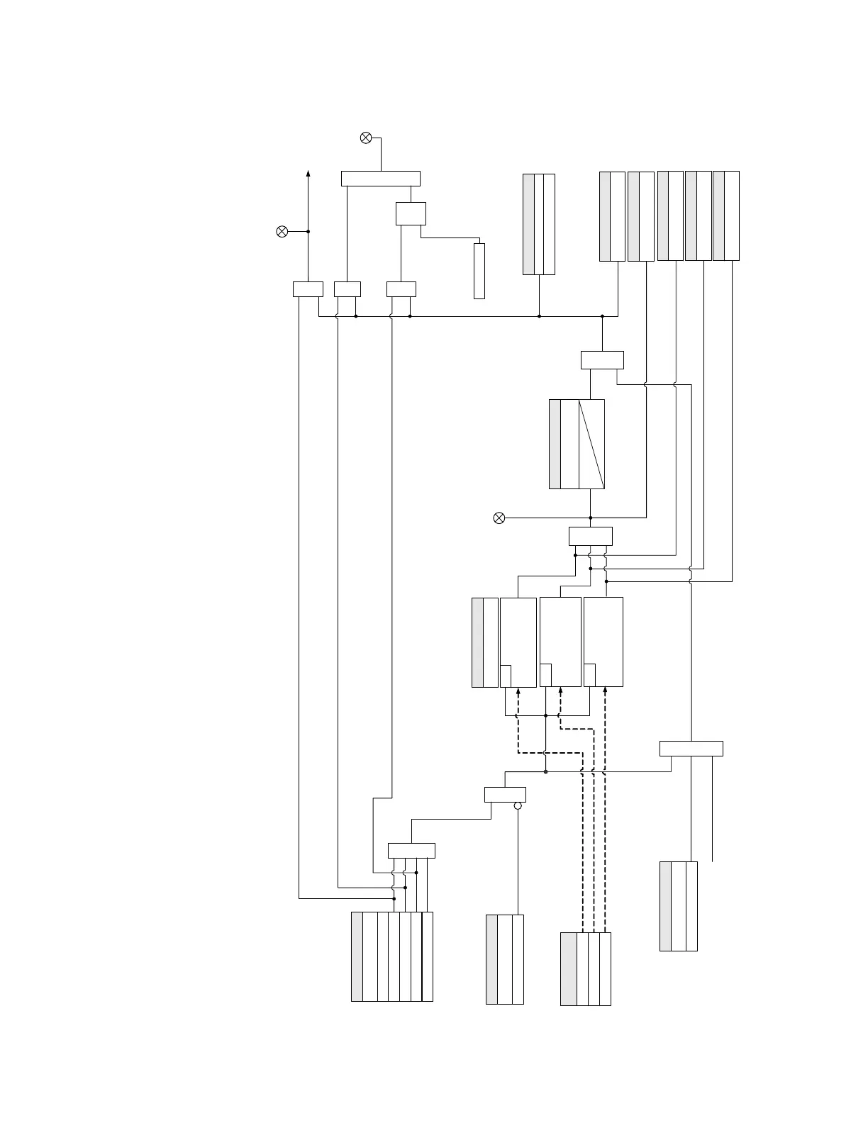
Figure 4-51: Transformer Overload Logic Diagram
SETPOINT
W1 load
RUN
SETPOINT
FUNCTION
Disabled
Trip
PICKUP
AND
W2 load
W3 load
RUN
RUN
TRIP
LED: PICKUP
Alarm
OR
OR
AND
Latched Alarm
AND
SETPOINT
BLOCK
Off = 0
W2 load >= PICKUP
W1 load >= PICKUP
W3 load >= PICKUP
SETPOINT
t
PKP
OR
LED:
ALARM
RESET
Command
AND
S
R
LATCH
Configurable
SETPOINTS
OUTPUT RELAYS
Do Not Operate, Operate
0
PICKUP DELAY:
LED: TRIP
Set
Dominant
Overload PKP
FlexLogic Operands
Overload OP
FlexLogic Operands
ACTUAL VALUES
SETPOINT
Overtemp Input
Operand X = 1, Off = 0
FlexLogic operand status
AND
OR
W1 OverloadPKP
FlexLogic Operands
W2 OverloadPKP
FlexLogic Operands
W3 OverloadPKP
FlexLogic Operands
894008A2.cdr

Table of Contents

Related product manuals