EasyManua.ls Logo

GE 845 - Page 322

GE 845
552 pages
Print Icon
To Next Page IconTo Next Page
To Next Page IconTo Next Page
To Previous Page IconTo Previous Page
To Previous Page IconTo Previous Page
Loading...
4–194 845 TRANSFORMER PROTECTION SYSTEM – INSTRUCTION MANUAL
PROTECTION CHAPTER 4: SETPOINTS
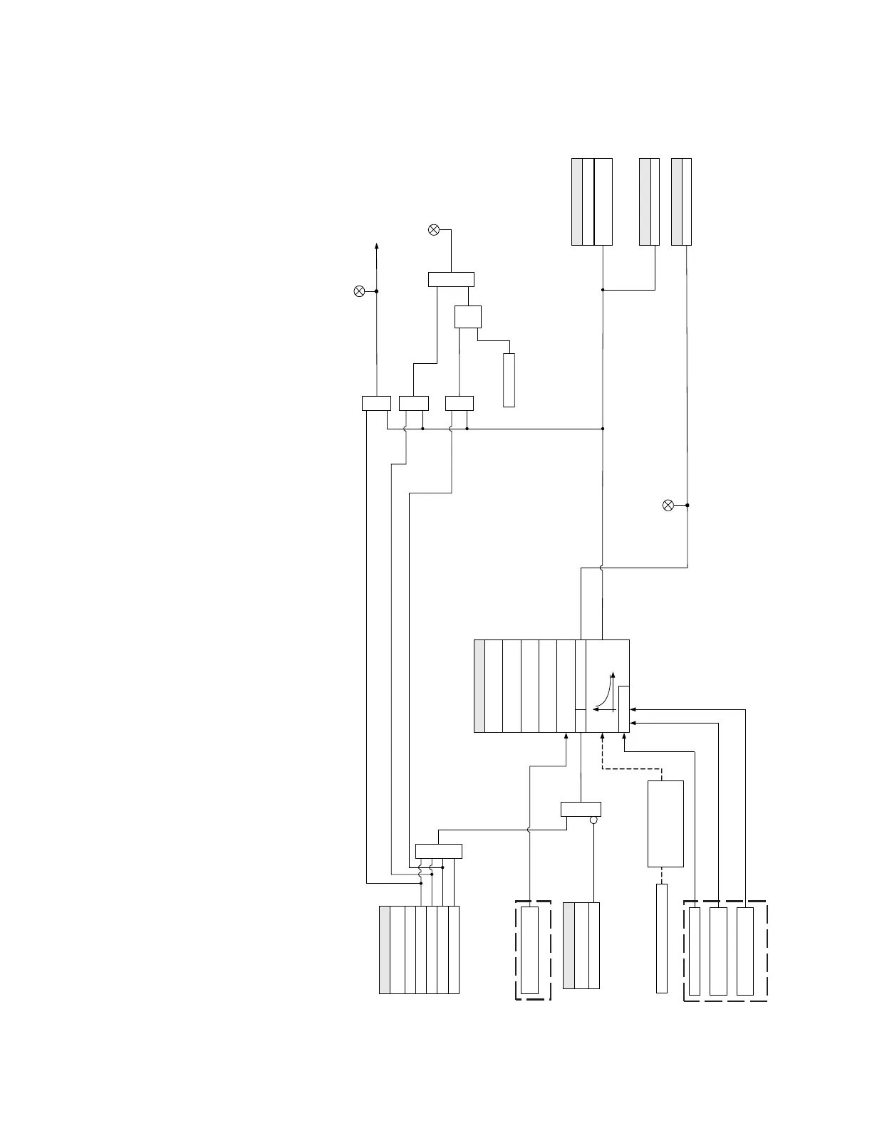
Figure 4-69: Negative Sequence Time Overcurrent Protection logic diagram
SETPOINTS
RUN
SETPOINTS
FUNCTION :
Disabled = 0
Trip
PICKUP:
CURVE:
TDM
I_2 > PICKUP
AND
Operate Output Relay 1 (TRIP)
LED: PICKUP
LED: TRIP
Alarm
OR
OR
Adjust PKP
AND
Latched Alarm
AND
RESET:
Negative sequence current (In_2)
Calculated value
SETPOINTS
BLOCK :
Off = 0
From Autoreclose
(per shot settings )
From Cold Load Pickup
LED: ALARM
RESET
Command
AND
S
R
LATCH
SETPOINTS
Do Not Operate, Operate
OUTPUT RELAY 3 (X)
Phasor
Configurable
Neg Seq TOC 1 PKP
FLEXLOGIC OPERANDS
Neg Seq TOC 1 OP
FLEXLOGIC OPERANDS
DIRECTION :
Direction (from Neg Seq
Directional OC element
)
Set
Dominant
From Manual Close
Blocking
89$1.cdr
850 Only
850 Only

Table of Contents

Related product manuals