EasyManua.ls Logo

GE 845 - Page 333

GE 845
552 pages
Print Icon
To Next Page IconTo Next Page
To Next Page IconTo Next Page
To Previous Page IconTo Previous Page
To Previous Page IconTo Previous Page
Loading...
CHAPTER 4: SETPOINTS PROTECTION
845 TRANSFORMER PROTECTION SYSTEM – INSTRUCTION MANUAL 4–205
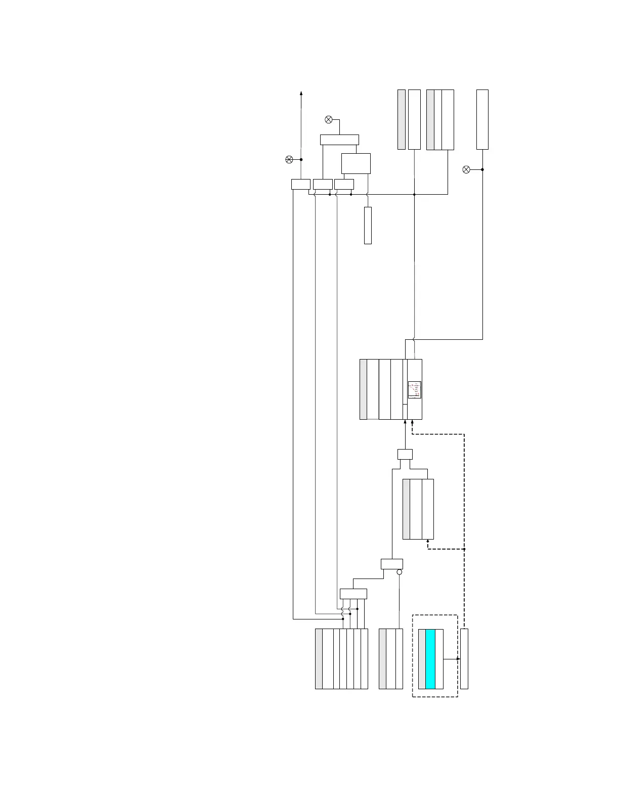
Figure 4-74: Auxiliary Undervoltage Protection logic diagram
894047A2.cdr
SETPOINTS
Auxiliary voltage (Vaux)
SETPOINT
FUNCTION:
Disabled
Trip
PICKUP:
AND
Operate Output Relay 1 (TRIP)
LED: PICKUP
LED: TRIP
Alarm
OR
OR
AND
Latched Alarm
AND
RUN
SETPOINTS
BLOCK :
Off = 0
LED: ALARM /
LATCHED ALARM
RESET
Command
AND
S
R
LATCH
Configurable
FlexLogic Operands
Aux UV 1(2) OP:
Aux UV 1(2) PKP:
PICKUP DELAY:
UNDERVOLTAGE
CURVES:
Vx > PICKUP
SETPOINTS
MINIMUM VOLTAGE:
Vx > MINIMUM
AND
SETPOINTS
Do Not Operate, Operate
OUTPUT RELAYS 3 to 7
SETPOINTS
SIGNAL INPUT:
NAME( Ax VT Bnk1-J2
889 only

Table of Contents

Related product manuals