EasyManua.ls Logo

GE 845 - Page 336

GE 845
552 pages
Print Icon
To Next Page IconTo Next Page
To Next Page IconTo Next Page
To Previous Page IconTo Previous Page
To Previous Page IconTo Previous Page
Loading...
4–208 845 TRANSFORMER PROTECTION SYSTEM – INSTRUCTION MANUAL
PROTECTION CHAPTER 4: SETPOINTS
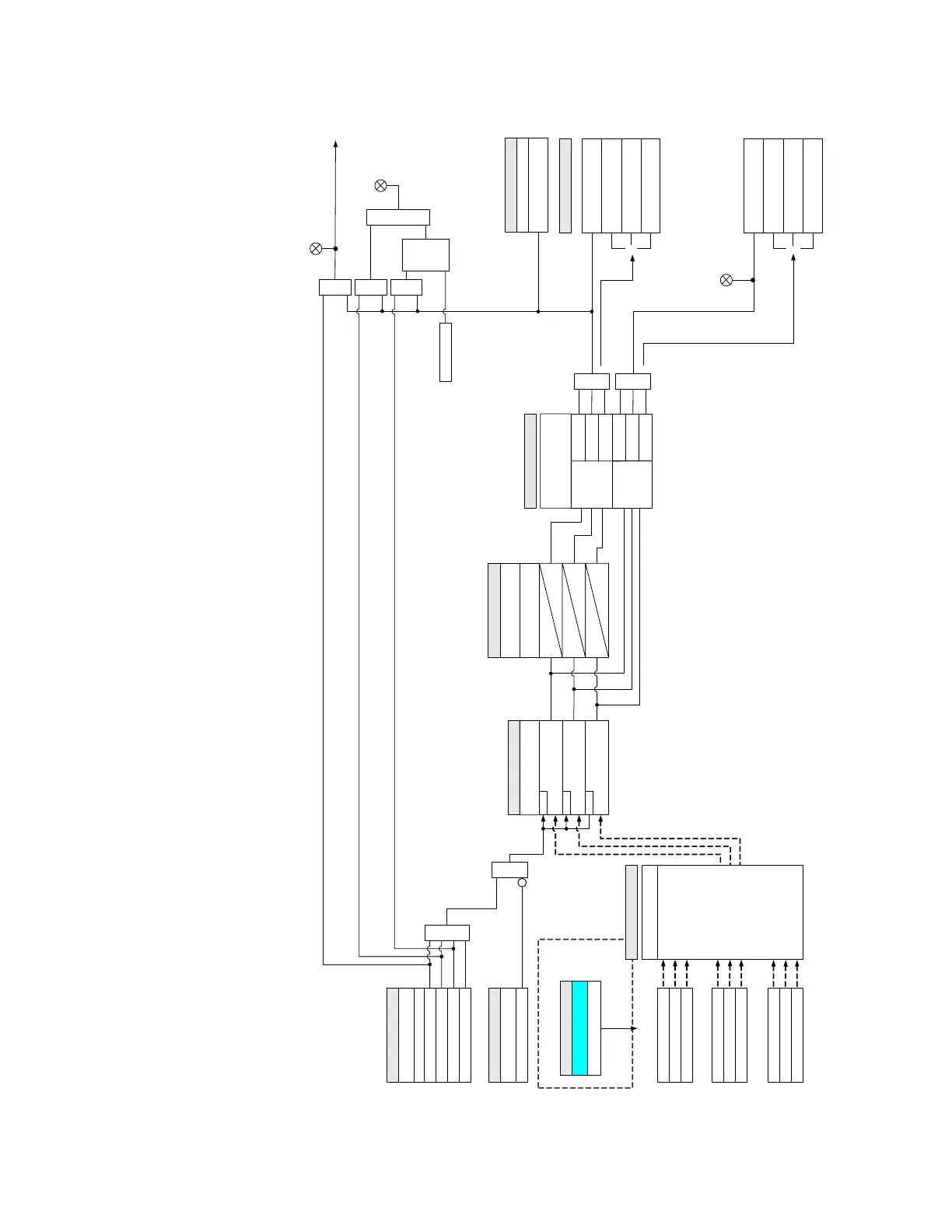
Figure 4-75: Phase Overvoltage logic diagram
894049A2.cdr
SETPOINTS
Phase A voltage (VA)
SETPOINT
FUNCTION:
Disabled
Trip
PICKUP:
AND
Phase B voltage (VB)
Phase C voltage (VC)
OR
Operate Output Relay 1 (TRIP)
LED: TRIP
Alarm
OR
OR
Phase-to-Ground Voltages
Wye connection
AND
Latched Alarm
AND
VA(VAB) > PICKUP
RUN
SETPOINTS
BLOCK :
Off = 0
LED: ALARM /
LATCHED ALARM
RESET
Command
AND
S
R
LATCH
Configurable
FlexLogic Operands
Phase OV 1 OP:
Phase OV 1 OP C:
Phase OV 1 OP B:
Phase OV 1 OP A:
Phase OV 1 PKP:
Phase OV 1 OP C:
Phase OV 1 OP B:
Phase OV 1 OP A:
SETPOINTS
MODE: Phase to Ground,
Phase to Phase (for wye
connection)
Phase to Phase (Delta
connection)
Ph-Ph AB voltage (VAB)
Ph-Ph BC voltage (VBC)
Ph-Ph CA voltage (VCA)
Phase-to-Phase Voltages
Delta connection
VB(VBC) > PICKUP
RUN
VC(VCA) > PICKUP
RUN
SETPOINTS
PICKUP DELAY:
DROPOUT DELAY:
t PKP
t RST
t PKP
t RST
t PKP
t RST
SETPOINTS
OPERATE:
ANY ONE
ANY TWO
ALL THREE
PICKUP:
ANY ONE
ALL THREE
PHASES FOR
OPERATION:
ANY TWO
LED: PICKUP
MODE:
Ph-Ph AB voltage (VAB)
Ph-Ph BC voltage (VBC)
Ph-Ph CA voltage (VCA)
Calculated Phase-to-Phase
Voltages – Wye connection
OR
{
}
{
}
SETPOINTS
Do Not Operate, Operate
OUTPUT RELAYS 3 to 7
SETPOINTS
SIGNAL INPUT:
NAME( Ph VT Bnk1-J2
889 only

Table of Contents

Related product manuals