EasyManua.ls Logo

GE 845 - Page 411

GE 845
552 pages
Print Icon
To Next Page IconTo Next Page
To Next Page IconTo Next Page
To Previous Page IconTo Previous Page
To Previous Page IconTo Previous Page
Loading...
CHAPTER 4: SETPOINTS MONITORING
845 TRANSFORMER PROTECTION SYSTEM – INSTRUCTION MANUAL 4–283
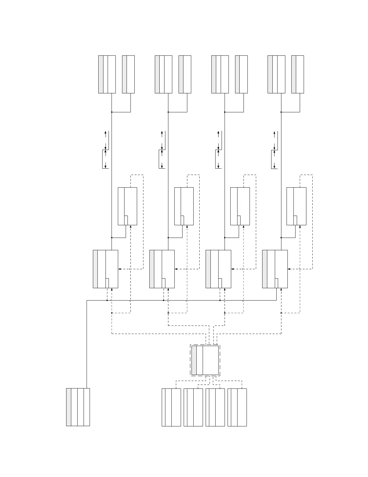
Figure 4-115: Pulsed Outputs logic diagram
SETPOINT
FUNCTION:
Enabled
FlexLogic Operands
Pos Wthrs Pulse OP
SETPOINTS
OUTPUT RELAYS (X)
Disabled
MWh >= MWhprev +
PMWhP value
MWhprev
RUN
MWh
REAL ENERGY
POSITIVE Wh
ACTUAL VALUE
SETPOINT
POS WHS PULSE
INCREMENT
STORING Wh AT PULSE
Do Not Operate, Operate
RUN
FlexLogic Operands
Neg Wthrs Pulse OP
SETPOINTS
OUTPUT RELAYS (X)
MWh >= MWhprev +
NMWhP value
MWhprev
RUN
MWh
REAL ENERGY
NEGATIVE Wh
ACTUAL VALUE
SETPOINT
NEG WHS PULSE
INCREMENT
STORING Wh AT PULSE
Do Not Operate, Operate
RUN
FlexLogic Operands
Pos Varh Pulse OP
SETPOINTS
OUTPUT RELAYS (X)
MVARh <= MVARhprev -
PMVARhP value
MVARhprev
RUN
MVARh
REACTIVE ENERGY
POSITIVE VARh
ACTUAL VALUE
SETPOINT
POS VARHS PULSE
INCREMENT
STORING VARh AT
PULSE
Do Not Operate, Operate
RUN
FlexLogic Operands
Neg Varh Pulse OP
SETPOINTS
OUTPUT RELAYS (X)
MVARh <= MVARhprev -
NMVARhP value
MVARhprev
RUN
MVARh
REACTIVE ENERGY
NEGATIVE VARh
ACTUAL VALUE
SETPOINT
NEG VARHS PULSE
INCREMENT
STORING VARh AT
PULSE
Do Not Operate, Operate
RUN
1 s 1 s
1 s 1 s
1 s 1 s
1 s 1 s
SETPOINT
Signal Input
Power 1
850 Only
894064A2.cdr

Table of Contents

Related product manuals