EasyManua.ls Logo

GE ASYW12CRAWA - Page 59

GE ASYW12CRAWA
80 pages
Print Icon
To Next Page IconTo Next Page
To Next Page IconTo Next Page
To Previous Page IconTo Previous Page
To Previous Page IconTo Previous Page
Loading...
REFERENCE INFORMATION
PAGE 59
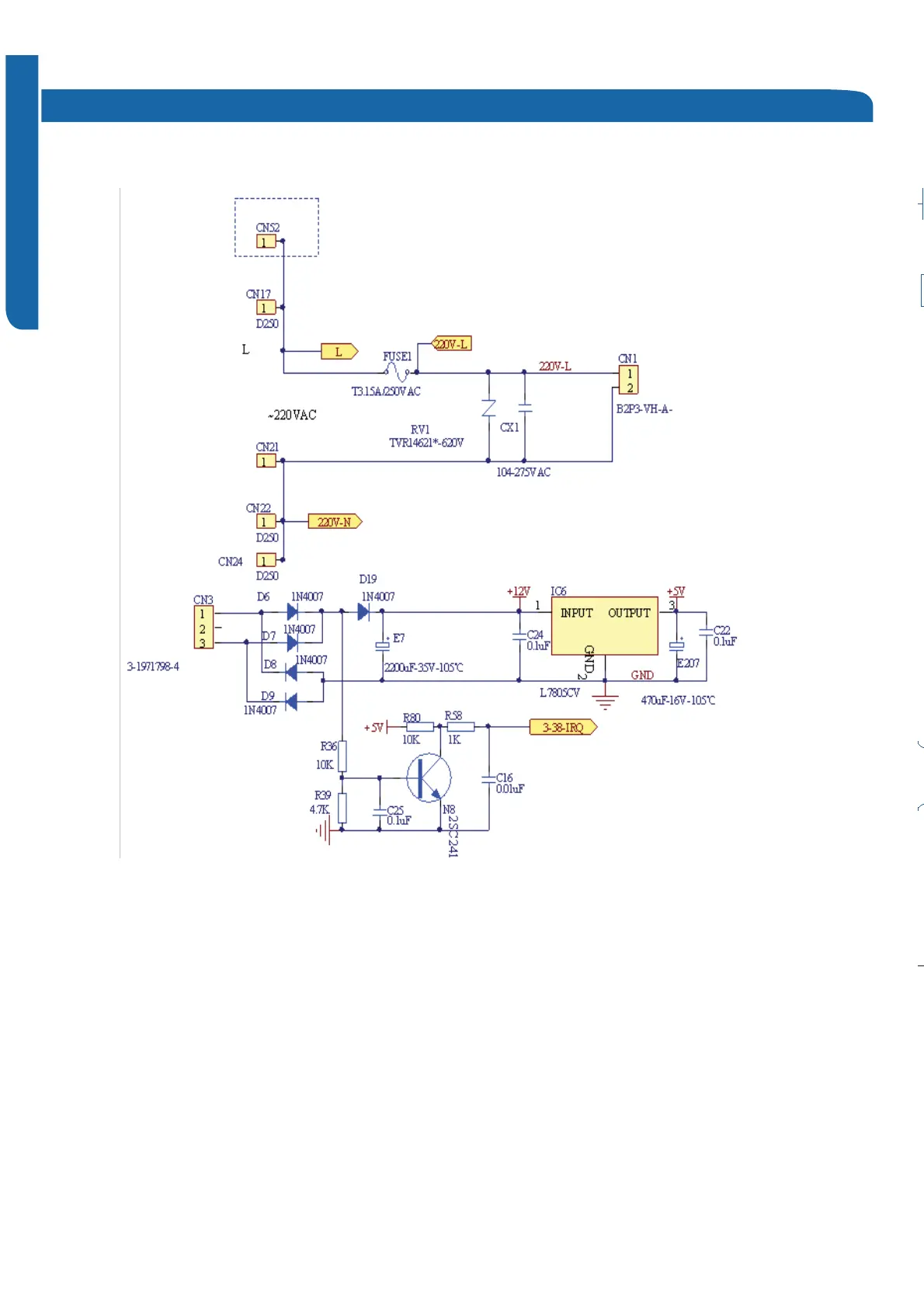
Outdoor Board Schematic
Outdoor Board Schematic
ENGLISH

Table of Contents

Related product manuals