EasyManua.ls Logo

GE EP-5261 - Page 8

GE EP-5261
21 pages
Print Icon
To Next Page IconTo Next Page
To Next Page IconTo Next Page
To Previous Page IconTo Previous Page
To Previous Page IconTo Previous Page
Loading...
8 RSTi-EP Slice I/O Serial Communication Module
GFK-2992B
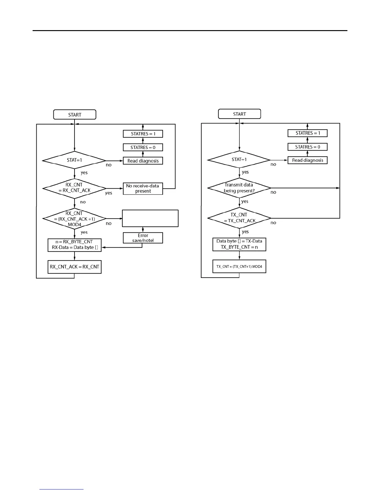
Enabling the Data Transfer
There are ways to announce the communication module to the control. Using the test mode, you only copy
the input data into the output data of the module so the received data will be sent again. Or, select one of the
function blocks provided by your engineering tool. For programming, refer to the following schemes
showing the sequences for receiving and transmission.
SPS application error
Segment-sequence error
Scheme of the Receiving Sequence Scheme of the Transmission Sequence
For public disclosure