EasyManua.ls Logo

GE MLSH041 - Page 24

GE MLSH041
26 pages
Print Icon
To Next Page IconTo Next Page
To Next Page IconTo Next Page
To Previous Page IconTo Previous Page
To Previous Page IconTo Previous Page
Loading...
ALIGNMENT AND TROUBLESHOOTING PROCEDURES
24 LBI-38438A
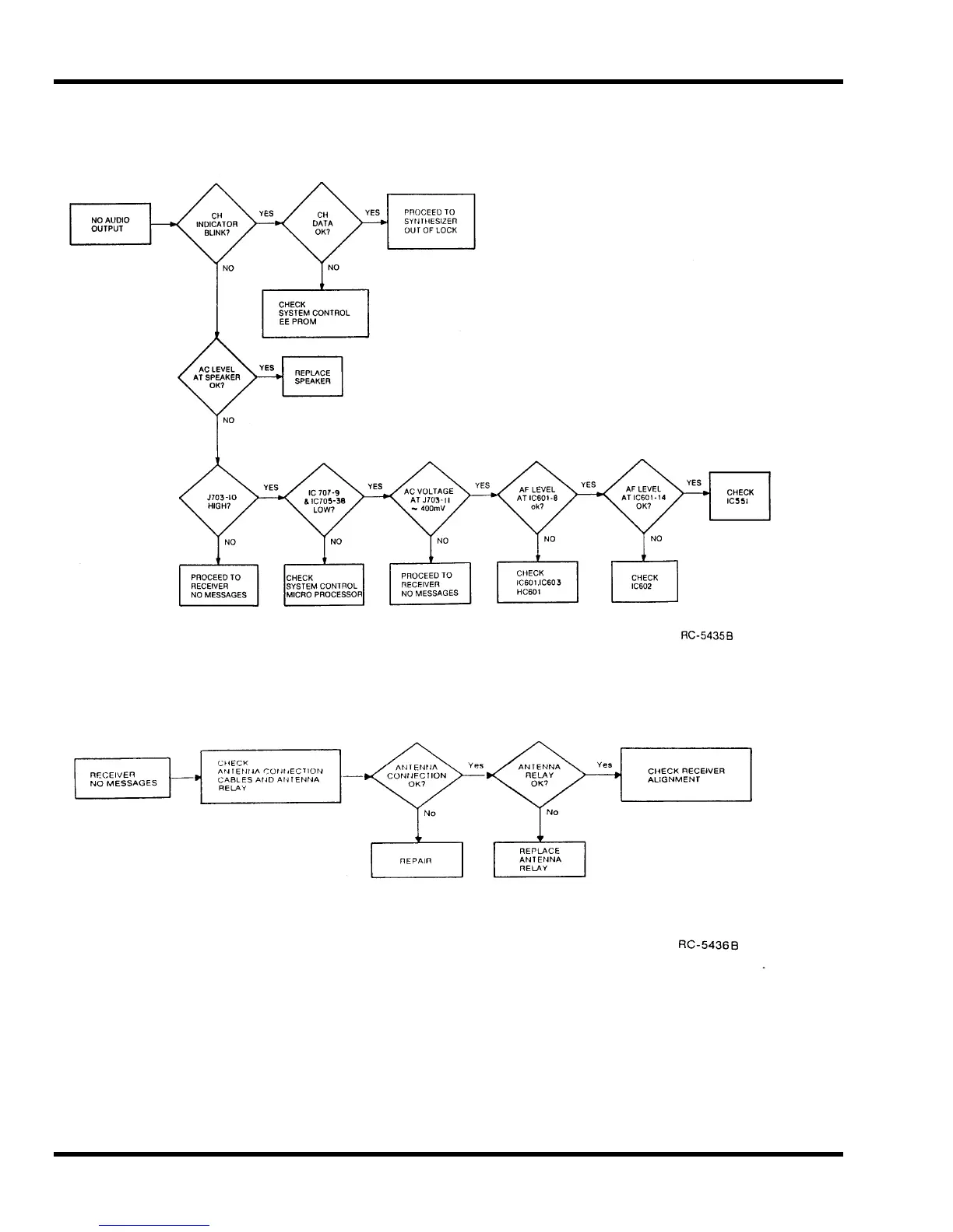
5.3.5.4
Receiver Troubleshooting