EasyManua.ls Logo

GE ZIC36ON Series

GE ZIC36ON Series
59 pages
To Next Page IconTo Next Page
To Next Page IconTo Next Page
To Previous Page IconTo Previous Page
To Previous Page IconTo Previous Page
Loading...
42
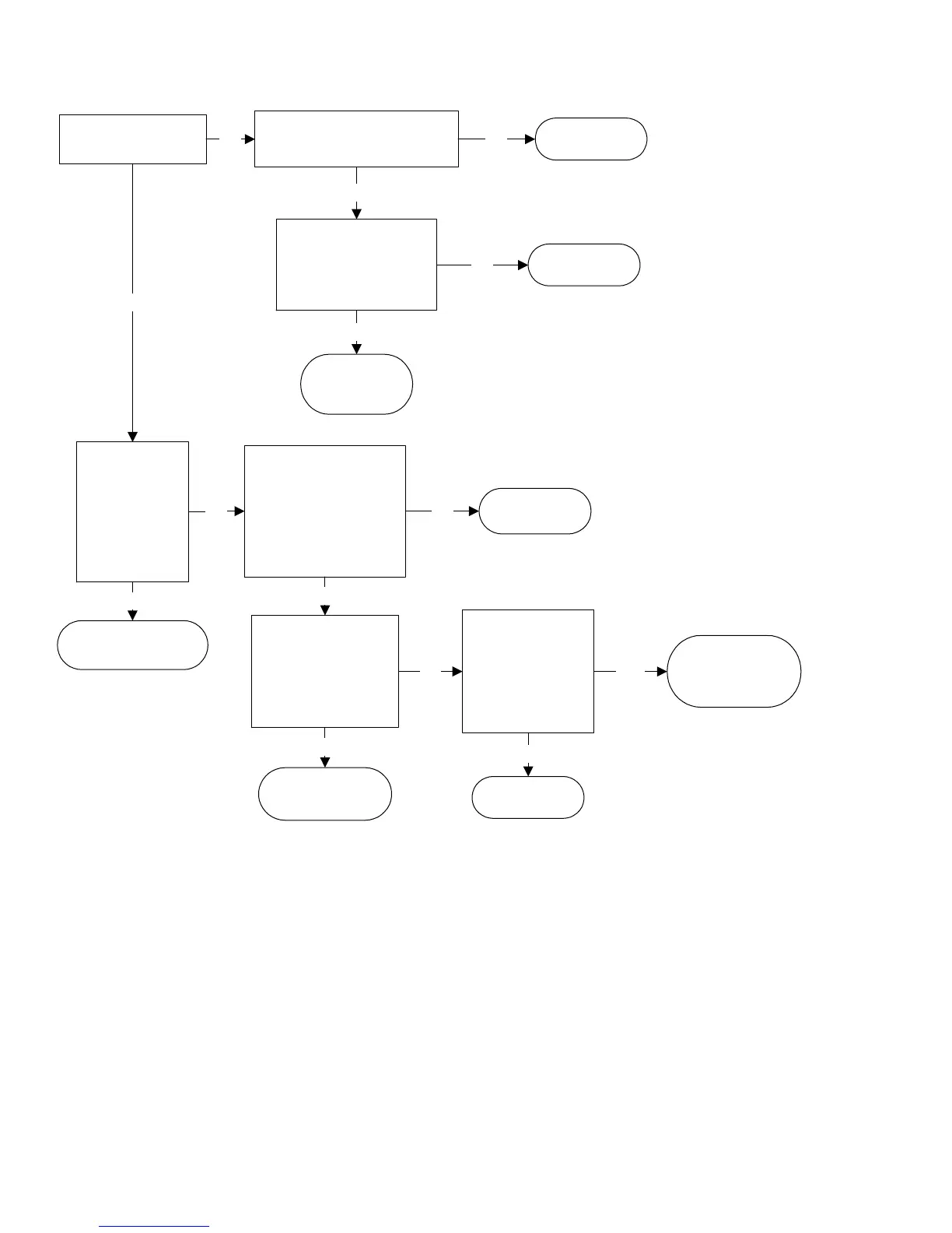
Refrigerator Dead - No Sound, No Cooling
Are the interior lights on?
Check house supply voltage.
Is 120 VAC present?
NO
House wiring
Problem.
NO
Check for 120 VAC at 3-pin
connector at the rear of the
unit.
Is 120 VAC present?
YES
Repair wiring
connections at
3-pin connector.
YES
Unplug J2
connector from
main control
board.
Check for 12 VDC
at control board
pins J2-3 to J2-8.
Voltage present?
YES
Short in fan motor circuit.
Go to Fan flowchart.
YES
Unplug J4 connector from
main control board.
Check for 12 VDC at
control board pins J4-2 to
J4-3.
Voltage present?
NO
Unplug the temperature
control harness.
Does the refrigerator
start once the harness is
unplugged.
YES
Replace temperature
control board.
YES
Replace main
control board.
NO
Verify thermistors are
within proper range
using the thermistor
values chart.
Is the resistance
within range?
NO
Replace main
control board.
YES
Check wiring
connections. If wiring
is OK, replace
thermistor.
YES
Note: Check all fan motor
circuits for shorts. If short
is detected, repair short or
replace fan motor.
Failure to replace shorted
component will damage
the new control board
upon installation.
Repair or replace
power cord.
NO

Related product manuals