EasyManua.ls Logo

Govee H705E - Auf einen Blick

Govee H705E
55 pages
Print Icon
To Next Page IconTo Next Page
To Next Page IconTo Next Page
To Previous Page IconTo Previous Page
To Previous Page IconTo Previous Page
Loading...
11
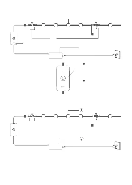
a. Netzadapter
b. Steuergerät
c. Dauerleuchten
d. Wasserdichter
Stecker
Auf einen Blick
b.
a.
c.
d.
Zum Ein- und
Ausschalten
drücken.
Zum Zurücksetzen 5
Sekunden
lang gedrückt halten.
lichtquelle
adapter
Das Produkt ist in zwei Teile unterteilt: (1) einer Lichtquelle
und(2) einem Adapter. Durch Abnehmen des Ausgangsan-
schlusses des Adapters können Sie die Lichtquelle oder den
Adapter leicht entfernen.
Tipp zur Demontage:

Related product manuals