EasyManua.ls Logo

Gree GKH42K3FI

Gree GKH42K3FI
186 pages
To Next Page IconTo Next Page
To Next Page IconTo Next Page
To Previous Page IconTo Previous Page
To Previous Page IconTo Previous Page
Loading...
U-Match Series DC Inverter Service Manual
97
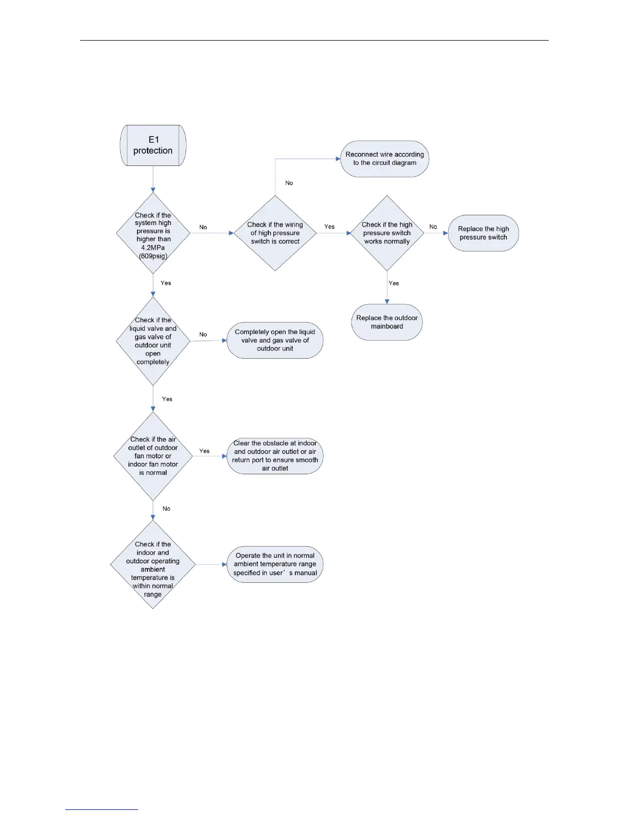
2 FLOW CHART OF TROUBLESHOOTING
2.1 Troubleshooting Flow Chart of Main Control Malfunction
E1 High Pressure Protection
E2 Freeze Protection
Freeze protection is normal protection but not abnormal malfunction. If freeze protection occurs
frequently during operation, please check if the indoor filter is with filth blockage or if the indoor air outlet
is abnormal. The user is required to clean the filter, check the air outlet and air return pipe periodically to
ensure smooth air return and air outlet.

Table of Contents

Other manuals for Gree GKH42K3FI

Related product manuals