EasyManua.ls Logo

Gree GMV-N36G/A3A-K - Page 145

Gree GMV-N36G/A3A-K
276 pages
To Next Page IconTo Next Page
To Next Page IconTo Next Page
To Previous Page IconTo Previous Page
To Previous Page IconTo Previous Page
Loading...
GREE GMV5 INDOOR UNIT SERVICE MANUAL
140
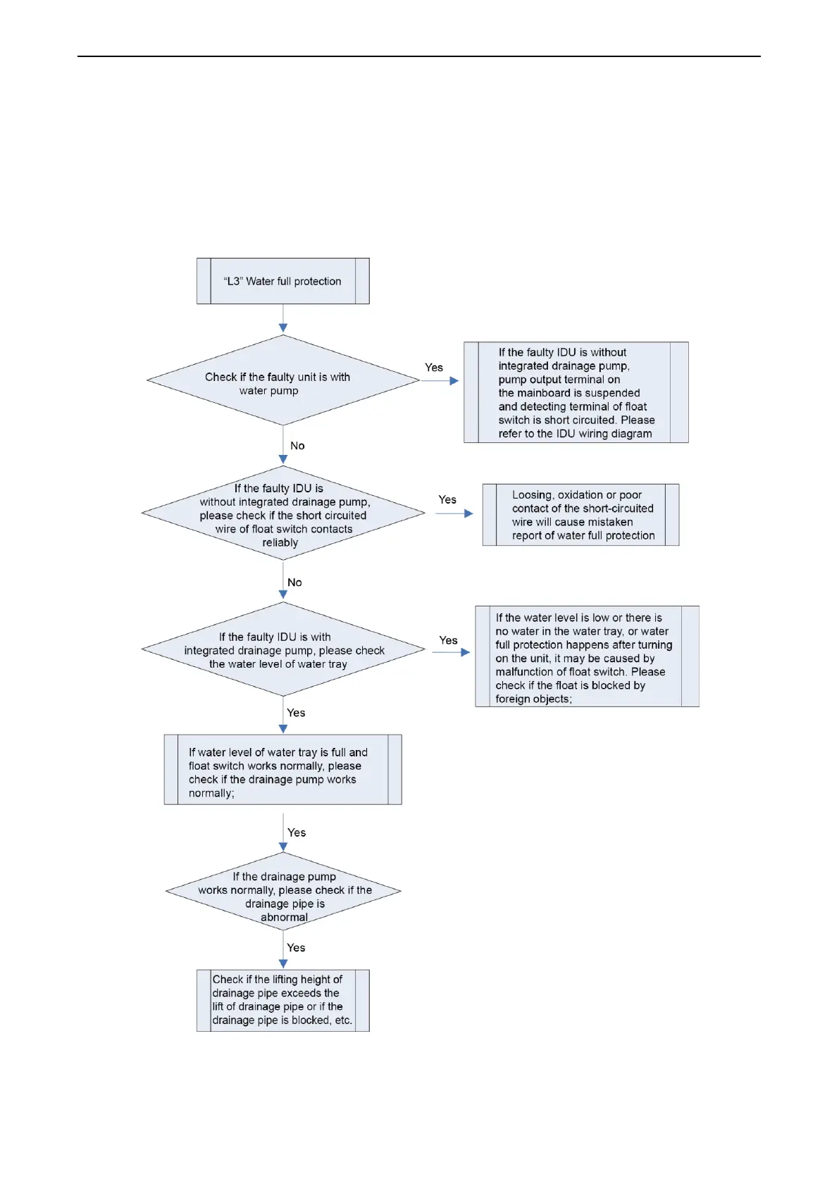
full protection happens.
Possible reason:
IDU is installed improperly
Drainage pump is broken
Float switch operates abnormally
IDU mainboard is abnormal
Troubleshooting:

Table of Contents

Other manuals for Gree GMV-N36G/A3A-K

Related product manuals