EasyManua.ls Logo

Gree GMV-ND22ZA/A-T - Page 138

Gree GMV-ND22ZA/A-T
276 pages
To Next Page IconTo Next Page
To Next Page IconTo Next Page
To Previous Page IconTo Previous Page
To Previous Page IconTo Previous Page
Loading...
GREE GMV5 INDOOR UNIT SERVICE MANUAL
133
Possible reason:
■Poor contact between ambient temperature sensor and terminal in mainboard interface
Ambient temperature sensor is abnormal
Detecting circuit is abnormal
Troubleshooting:
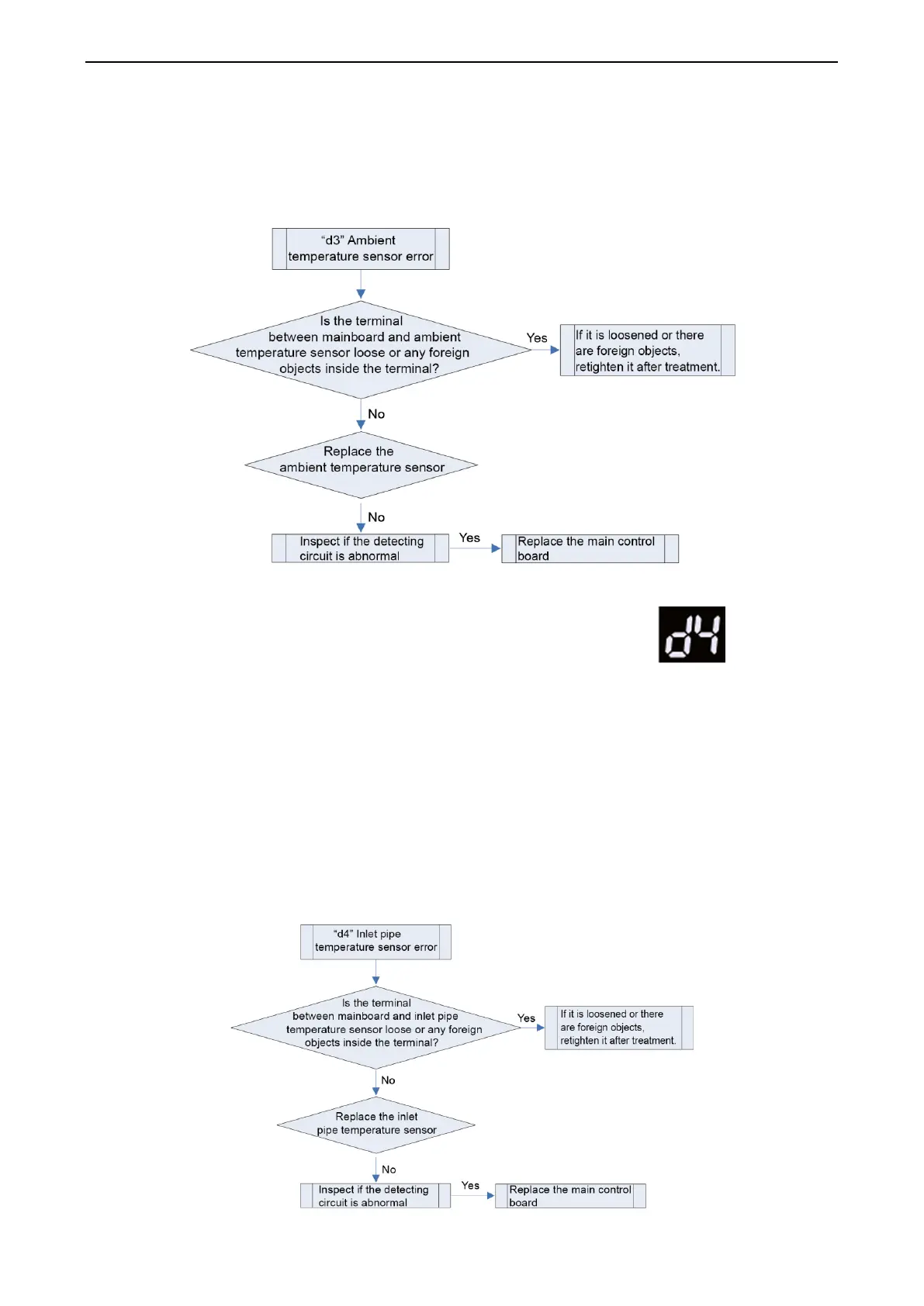
1.2.3 d4 Inlet pipe temperature sensor error
Error display:
IDU wired controller and IDU receive light board will display
Error judgment condition and method:
Sample the AD value of temperature sensor through temperature sensor detecting circuit and judge
the range of AD value. If the sampling AD value exceeds upper limit and lower limit in 5 seconds
continuously, report the error
Possible reason:
■Poor contact between inlet pipe temperature sensor and terminal in mainboard interface
Inlet pipe temperature sensor is abnormal
Detecting circuit is abnormal
Troubleshooting:

Table of Contents

Other manuals for Gree GMV-ND22ZA/A-T

Related product manuals