EasyManua.ls Logo

Gree GMV-ND22ZA/A-T - Page 140

Gree GMV-ND22ZA/A-T
276 pages
To Next Page IconTo Next Page
To Next Page IconTo Next Page
To Previous Page IconTo Previous Page
To Previous Page IconTo Previous Page
Loading...
GREE GMV5 INDOOR UNIT SERVICE MANUAL
135
Troubleshooting:
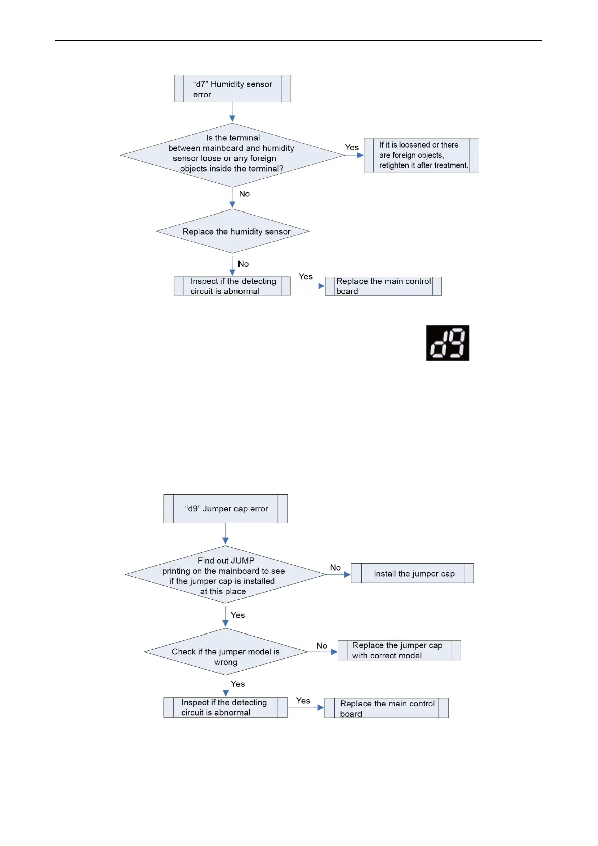
1.2.6 d9 Jumper cap error
Error display:
IDU wired controller and IDU receive light board will display
Error judgment condition and method:
Possible reason:
If jumper cap model doesnt match with mainboard, report the error
Jumper cap is not installed
Jumper cap model is wrong
Detecting circuit is abnormal
Troubleshooting:

Table of Contents

Other manuals for Gree GMV-ND22ZA/A-T

Related product manuals