EasyManua.ls Logo

Gree GUD160PHS/A-T

Gree GUD160PHS/A-T
195 pages
To Next Page IconTo Next Page
To Next Page IconTo Next Page
To Previous Page IconTo Previous Page
To Previous Page IconTo Previous Page
Loading...
GREE U-Match 5 SERIES UNIT SERVICE MANUAL
72
ee Drive memory chip error
Drive board is installed with
memory chip or not?
Install the
memory chip .
Replace the drive
board.
YES
NO
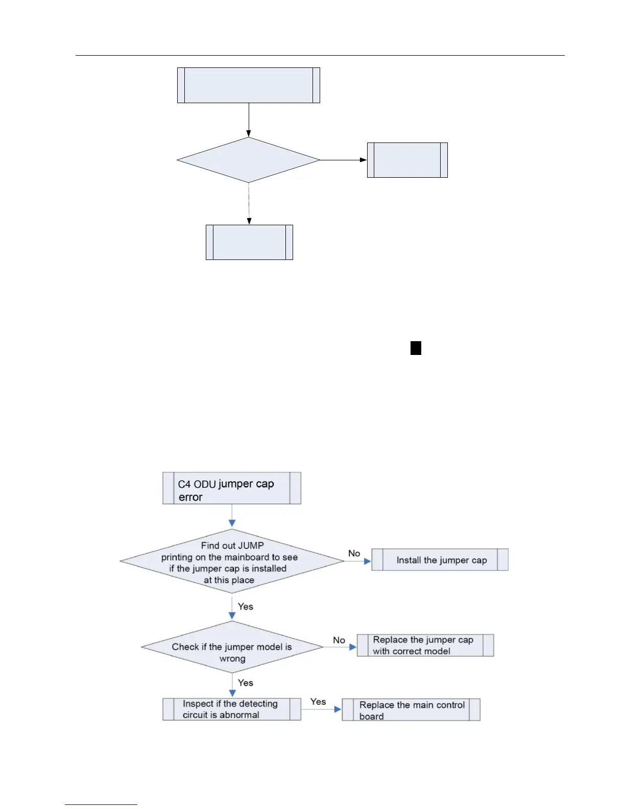
3.4.38 ―c4‖ ODU Jumper Cap Error
Error display: ODU mainboard, IDU wired control and IDU receiver light board will display c4
Error judgment condition and method:
If jumper cap model doesn‗t match with mainboard, report the error
Possible reason:
■Jumper cap is not installed
■Jumper cap model is wrong
■Detecting circuit is abnormal
Troubleshooting:

Table of Contents

Other manuals for Gree GUD160PHS/A-T

Related product manuals