EasyManua.ls Logo

Gree GWH12QB-K6DNB4I - Malfunction of Zero-Crossing Inspection Circuit; Malfunction of the IDU Fan Motor U8

Gree GWH12QB-K6DNB4I
97 pages
To Next Page IconTo Next Page
To Next Page IconTo Next Page
To Previous Page IconTo Previous Page
To Previous Page IconTo Previous Page
Loading...
61
Installation and Maintenance
Service Manual
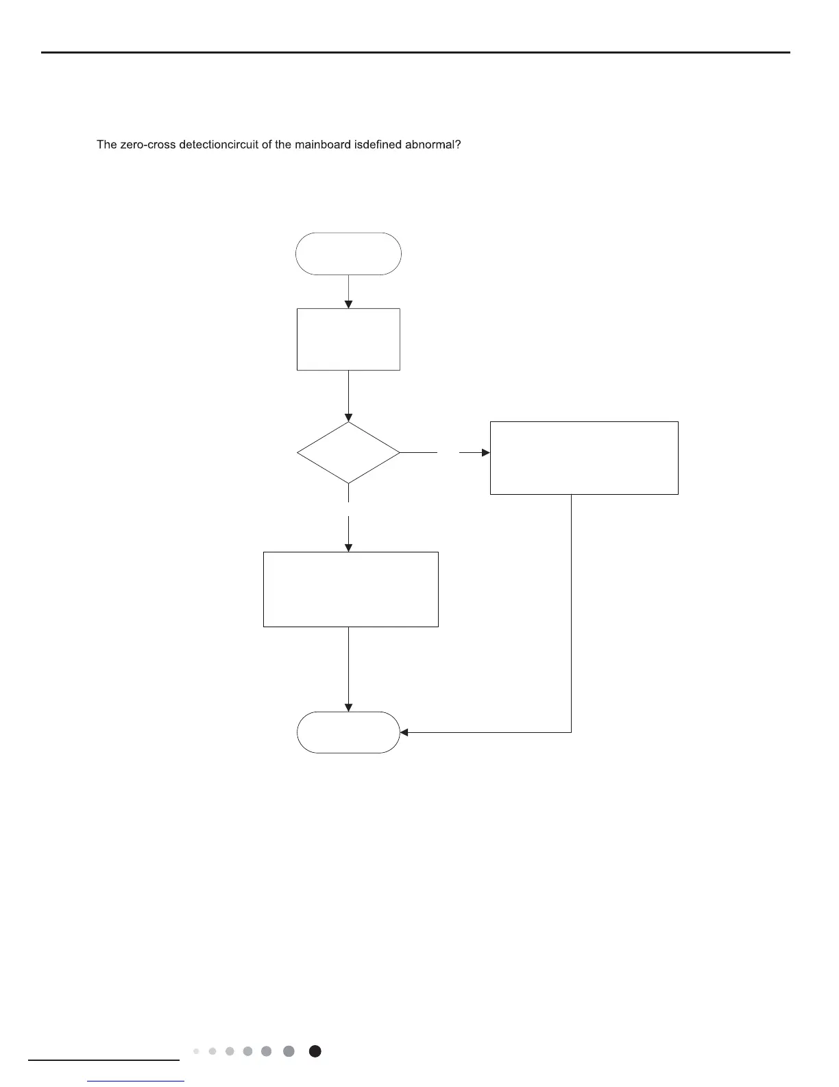
(4) Malfunction of Zero-crossing Inspection Circuit Malfunction of the IDU Fan Motor U8
Main detection points:
ƽ
Instant energization afte de-energization while the capacitordischarges slowly?
ƽ
Malfunction diagnosis process:
Troubleshooting
for U8 malfunction
Turn power off
for 1minute,the
turn back on
U8 is still
displayed
The unit returns to normal.
Conclusion:U8 is displayed due
to power off/on while the
capacitor discharges slowly.
The zero-cross detection
circuit of the mainboard is
defined abnormal.Replace
the mainboard with the same
model
End
No
Yes

Table of Contents

Related product manuals