EasyManua.ls Logo

Gree GWHD14NK3BO - 4 Refrigerant System Diagram; Indoor; Outdoor

Gree GWHD14NK3BO
107 pages
To Next Page IconTo Next Page
To Next Page IconTo Next Page
To Previous Page IconTo Previous Page
To Previous Page IconTo Previous Page
Loading...
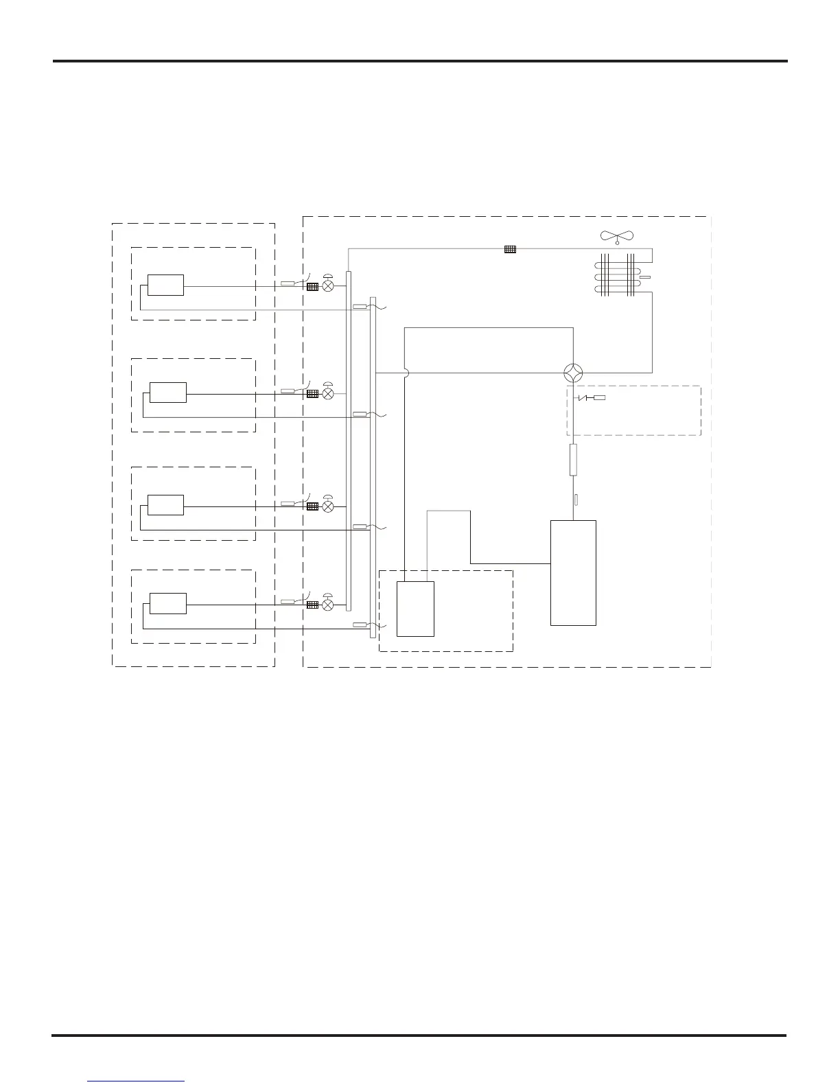
Refrigerant System Diagram
9
4. Refrigerant System Diagram
outdoor
indoor
D1
C
1
B1
A1
filter
A heat exchanger
gas -liquid separator
inverter compressor
discharge silencer
discharge temperature
sensor
SP
4-way valve
outdoor heat exchanger
fan
high pressure switch
B heat exchanger
C heat exchanger
D heat exchanger
filter
filter
filter
filter
Note: Not available for 14K/18K
model
C2
C3
D3
D2
B3
B2
A2
A3
A1:Aunit electronic expansion valve B1:B-unit electronic expansion valve
C1:C-unit electronic expansion valve D1:D-unit electronic expansion valve
A2:A-unit gas pipe temperature sensor B2:B-unit gas pipe temperature sensor
C2:C-unit gas pipe temperature sensor D2:D-unit gas pipe temperature sensor
A3:Aunit liquid pipe temperature sensor B3:B-unit liquid pipe temperature sensor
C3:C-unit liquid pipe temperature sensor D3:D-unit liquid pipe temperature sensor
Note: Not available for 14K/18K model
Models:GWHD(14)NK3BO,GWHD(18)NK3DO,GWHD(24)NK3DO,GWHD(24)NK3EO,GWHD(28)NK3BO

Table of Contents

Related product manuals